点击蓝字
关注我们
文章来源:上海公平贸易
2022年度美国经济制裁立法和执法针对的重点对象是俄罗斯。美国一方面利用既有的SDN名单、CAPTA名单、NS-MBS名单、SSI名单等手段,对俄罗斯大量个人和实体实施制裁;另一方面通过发布新的行政令以及配套指令(Directive)和决定(Determination),对俄罗斯的金融、能源、电信、航运、服务等采取制裁措施。2022年期间,千余个俄罗斯个人和实体被列入各类“黑名单”。与此同时,美国继续维持对中国、伊朗、朝鲜等国家和地区的打压,并持续关注反恐、人权、防扩散等传统制裁重点。
本文围绕美国财政部外国资产管制办公室(OFAC)管理的制裁项目,从对华制裁、对俄制裁、其他活跃制裁项目、处罚案例等方面对2022年度美国经济制裁的立法和执法情况进行梳理,在此基础上展望2023年美国经济制裁政策趋势,并提出几点应对建议。
一、对华制裁
2022年,总计49个中国个人和实体被列入SDN名单,[1]OFAC的其他制裁名单没有新增。虽然OFAC在涉港、涉疆和涉军[2]等重点制裁领域没有重大举动,但多次借“次级制裁”打击参与朝鲜、伊朗相关贸易的中国个人和实体,并以人权为借口对中国官员和企业采取限制措施。
以制裁项目划分(见下方图1:2022年OFAC涉华制裁),伊朗项目是中国个人和实体被采取制裁措施的主要领域,OFAC基于第13846号行政令“重启针对伊朗的特定制裁”将20个参与伊朗石化产品贸易的中国个人和实体列入SDN名单。朝鲜制裁同样对中国主体影响较大,OFAC依据第13722号行政令“冻结朝鲜政府、朝鲜劳动党的资产并禁止与朝鲜的特定交易”将为朝鲜主体提供运输、金融服务的7个中国个人和实体列入SDN名单。除伊朗制裁项目和朝鲜制裁项目之外,参与涉伊和涉朝活动还可能因反恐项目(第13224号行政令“对实施、威胁实施或支持恐怖主义的人士冻结资产、禁止交易”)和防扩散项目(第13382号行政令“冻结大规模杀伤性武器扩散者及其支持者的财产”)被采取制裁措施。
在人权制裁领域,OFAC声称西藏地区存在“侵犯人权”现象,对2名当地官员实施制裁,此外,OFAC认定数家航运公司存在虐待员工行为,因而将相关企业、实控人、关联实体列入SDN名单。
从制裁原因角度来看,“为SDN提供实质性支持”占比最高,总计26个个人和实体(均参与了伊朗、朝鲜或俄罗斯相关贸易活动)因此事由被列入SDN名单,包括购买、运输、经纪、存储、收付款在内的活动均有可能被认定为“实质性支持”。
截至本文定稿,共有395个来自中国大陆的个人或实体被列入OFAC的各类制裁名单,包括329个“特别指定国民”(SDN),65个“中国军工复合体企业”(CMIC),1个受代理账户或通汇账户制裁的金融机构(CAPTA)。[3]
二、对俄制裁
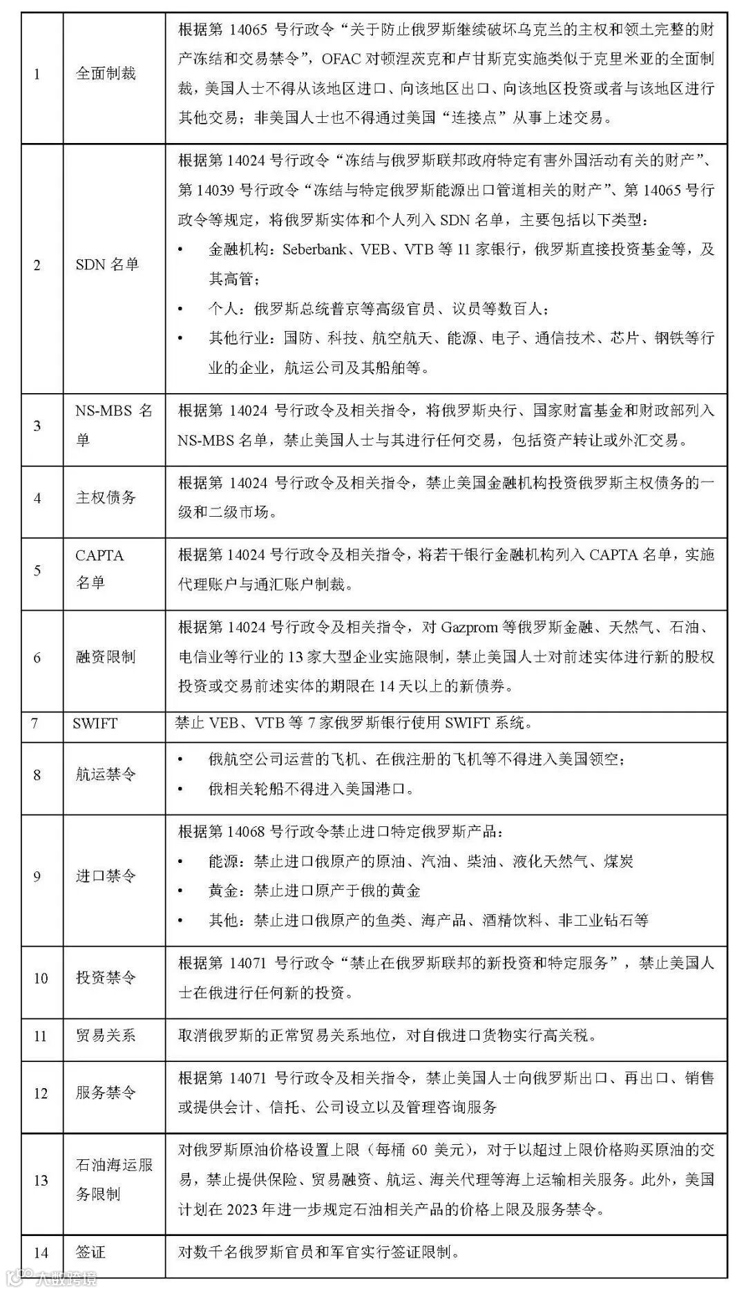
受俄乌战争影响,俄罗斯(及其盟友白俄罗斯,以及其承认独立的顿涅茨克、卢甘斯克、扎波罗热和赫尔松地区)成为美国2022年度制裁的重点对象。自2022年2月俄乌冲突爆发起,美国及其盟友以国防、能源、金融等领域为重点,对俄罗斯采取多轮经济制裁和出口管制措施,主要制裁措施梳理如下:
值得注意的是,美国已对违反涉俄制裁的第三国主体采取行动。2022年9月一家香港企业因与俄罗斯SDN从事贸易,向俄罗斯军事和国防行业提供支持而被列入SDN名单。OFAC还以向俄罗斯出口无人机为由对数个伊朗实体实施制裁。
此外,对俄制裁充分体现了拜登政府主导的多边主义制裁思路,包括石油进口禁令、切断SWIFT在内的多项重大措施均与欧盟、加拿大、英国等盟友协调展开。
三、其他活跃制裁项目
除重点打击俄罗斯之外,美国继续维持对伊朗、古巴、朝鲜、缅甸等国家的制裁,以及反恐、禁毒、人权等主题制裁。截至目前,OFAC共管理38个制裁项目,包括27个针对特定国家或地区的项目和11个与特定主题有关的项目,其中30个项目在2022年度作出了更新。[4]
1. 伊朗
2022年度,伊核问题谈判陷入沉寂,美国再次从石油贸易和人权两个维度加大对伊制裁。依据第13846号行政令“重启针对伊朗的特定制裁”,美国先后多次将参与伊朗石化产品出口、贸易、运输的伊朗及第三国个人和实体列入SDN名单,其中包括数家中国企业。此外,在伊朗国内在2022年9月爆发示威游行后,OFAC称伊朗政府及安全机构官员采取断网、暴力镇压和平游行示威等“侵犯人权”措施,并依据13553号行政令“针对伊朗政府严重侵犯人权行为冻结特定人士的财产并采取其他行动”对其实施制裁。
2. 缅甸
2022年期间,OFAC继续以第14014号行政令“冻结与缅甸局势相关的资产”为依据,将缅甸政府与军方官员、对军政府提供支持的个人和实体等列入SDN名单。值得注意的是,美国在缅甸制裁方面也愈加注重多边合作。例如,2022年1月,美国与英国、加拿大采取联合行动,对缅甸联邦总检察长Thida Oo、反腐败委员会主席Tin Oo等人实施制裁。
3. 西巴尔干地区
2021年6月,美国总统拜登签发第14033号行政令,对助长西巴尔干地区不稳定局势的个人和实体实施资产冻结和禁止入境的制裁。2022年1月,OFAC首次依据该行政令作出指定,以腐败为由将波黑领导人Milorad Dodik及其控制的实体列入SDN名单。截至目前,OFAC已依据该行政令对13名个人和3个实体实施制裁,多为该地区政府官员及其控制的企业。
4. 人权和反腐败
基于全球马格尼茨基制裁项目(法律依据为第13818号行政令),OFAC以“人权”和“反腐败”为由对多个国家和地区的个人和实体实施制裁。除前述中国官员之外,OFAC还对苏丹、利比里亚、朝鲜、萨尔瓦多、危地马拉、几内亚、伊朗、马里、菲律宾、俄罗斯等国家的政府机构、领导人等主体实施本项目下制裁。
5. 防扩散
依据第13382号行政令“冻结大规模杀伤性武器扩散者及其支持者的财产”,OFAC对支持伊朗、朝鲜导弹项目的个人和实体实施制裁,制裁对象包括相关研究机构职员、协助采购关键部件的贸易商以及提供转账和融资服务的金融机构。除伊朗/朝鲜本国主体之外,包括中国实体Air Koryo Trading Corporation、俄罗斯远东银行、俄罗斯Sputnik银行在内的第三国个人和实体也成为OFAC的制裁对象。
6. 打击网络犯罪
在打击网络犯罪领域,OFAC重点关注虚拟货币/加密货币交易平台。依据第13694号行政令“冻结参与重大恶性网络活动人士的资产”,OFAC以参与洗钱活动为由,先后将Hydra Market、BLENDER.IO、Tornado Cash等组织列入SDN名单。
7. 打击恐怖主义
基于第13224号行政令“对实施、威胁实施或支持恐怖主义的人士冻结资产、禁止交易”,OFAC在2022年期间将参与、支持真主党、青年党、胡塞武装、哈马斯、ISIS、伊朗伊斯兰革命卫队圣城旅等恐怖组织的数十个个人和实体列入SDN名单。
8. 打击毒品贸易
2021年12月,美国总统签发了第14059号行政令“对参与全球非法毒品贸易的外国人士实施制裁”,授权对从事对非法药物或其生产工具的国际扩散有实质性贡献的人士、在知情的情况下接受了来自上述活动收益的人士以及为上述活动提供实质性支持的人士等主体实施菜单式制裁。2022年期间,基于上述行政令,美国将来自厄瓜多尔、墨西哥、多米尼加、海地等国参与、支持贩毒活动的个人和实体列入SDN名单。
四、处罚案例
2022年度,OFAC共处理16起违反制裁法律法规的案件,其中14起达成缴纳罚款的和解协议,罚金总计42,664,006.65美元(约合人民币2.8亿元),另有2起作出了认定违反但不处罚的决定。与2021年度相比,执法案件的数量略有下降,罚款金额有较大幅度提高。从近9年执法情况来看,案件数量与平均水平(16.2起)相当,鉴于没有出现“天价罚款”案件,罚金总额并不突出。
总体而言,2022年度OFAC执法情况呈现出以下特点:
处理措施以民事罚款为主。OFAC在14起案件中与处罚对象达成了民事罚款的和解协议,另有2起案件作出了认定违反但不处罚决定,没有启动刑事程序的案例。
受处罚对象以美国企业为主,共涉及11起案件。被处罚的非美国企业分别来自澳大利亚、瑞士、摩纳哥、丹麦和中国(香港)。值得留意的是,5家非美国企业的和解金额均位于前列(第2-5位以及第7位)。
涉及伊朗制裁项目的案件最多,共8起。此外,委内瑞拉、古巴、叙利亚等制裁项目也是违反行为发生的重灾区。
被处罚对象均为企业,涉及银行金融、能源、制造、物流等行业领域。银行金融业历来是OFAC的执法重点,2022年共有9起案件,数量上为近9年来最多,不过罚款总额金额相对较低,(2022年和解金额最高的案件是以24,280,829.20美元和解的金融服务公司Bittrex, Inc.案,此前针对银行金融主体曾有罚款数亿甚至数十亿美元的案件)。
五、展望和建议
就对华制裁而言,不排除美国再次挑起针对香港、新疆或所谓涉军企业的制裁,同时美国出台涉台制裁措施的风险似明显提高。特别是在全球马格尼茨基制裁项目下,美国可能随时根据双边关系发展及其国家利益需要以“侵犯人权”为借口采取行动。此外,美国在2022年已采取“空前”的出口管制手段限制中国半导体产业发展,其是否进一步通过经济制裁打压中国科技企业也需持续关注。
鉴于俄乌冲突尚无缓和趋势,美国在较长一段时间内可能继续维持并加强对俄罗斯的制裁。为迫使其他国家遵守美国的制裁措施,OFAC可能会将调查和执法重点放在“为俄罗斯SDN提供实质性帮助”的第三国实体。此外,随着伊核谈判陷入僵局,美国可能继续以核不扩散、人权等理由加强对伊朗以及参与伊朗石化贸易的第三国主体的制裁。同时,美国对朝鲜、古巴、委内瑞拉等国家和地区的制裁以及美国的反恐、禁毒、人权等制裁似乎没有缓和趋势。
另外,美国与欧盟、英国等在制裁领域的协调和联动料将继续深化,此前大多表现在对俄罗斯、缅甸等国的制裁上,未来在人权制裁、涉华制裁等领域可能有更多的协调行动。
在此背景下,我们建议中国企业进一步提高制裁合规意识,采取多种措施应对美国制裁风险,包括但不限于:
第一,密切追踪国际热点和美国的制裁立法和执法动态,兼顾欧盟等其他国家和地区的制裁动向,从企业自身业务出发,评估整体风险和具体交易的风险。
第二,根据风险评估结果建立并实施有效的制裁合规体系。这既有助于防止违规行为的发生,也有利于在违规行为发生时减轻处罚。需要特别注意的是,中国企业的制裁合规体系既应防控美国制裁风险,也应遵守中国的《反外国制裁法》和《阻断外国法律和措施不当域外适用办法》等法律法规。
第三,提升对“次级制裁”风险的重视程度。从2022年涉华制裁执法行动可以看出,即使有关交易不存在美国“连接点”(即未使用美元结算,没有美国人士参与,不涉及美国原产物项),中国企业仍可能因向伊朗、朝鲜、俄罗斯的SDN提供“实质性支持”而受到制裁。鉴于OFAC对“实质性支持”的解释有较大的自由裁量权,相关企业应从法律和商业层面综合评估制裁风险,在业务发展和合规之间寻找平衡点。
第四,在日常经营活动中提升合规意识,主动采取必要合规措施。例如,在交易文件中纳入制裁合规条款,要求交易对方遵守适用的制裁法律法规,并赋予本方在特定情形下中止或终止交易的权利。又如,在并购中注意对目标公司的制裁风险进行尽职调查,尤其应当注意目标公司自身是否存在被制裁的风险以及目标公司的业务收入是否部分来自制裁对象或者受全面制裁国家,视情要求目标公司作出适当的陈述和保证,必要时在收购协议中加入价款调整条款或者回购条款,并在交割后将目标公司纳入本企业的制裁合规体系并持续监督其合规情况。
第五,制定风险事件处置预案,妥善应对执法调查、企业自身、客户、员工等被列入制裁名单以及美国对相关国家新增制裁措施等风险事件。如果被列入制裁名单,可以通过申请移出、申请通用或特别许可证、股权结构调整等减轻制裁影响,还应当做好对商业伙伴的解释说明工作,避免在制裁范围之外的业务受到波及。必要时可考虑寻求司法救济,例如中国多家企业在美国法院起诉美国当局将其加入涉军企业名单取得了胜诉。中国反制和阻断法律下的“追偿条款”也可以利用。
作者:任清 霍凝馨 程爽 周梦迪
田镓铟(中国政法大学)对本文亦有贡献。
[1] 含香港、澳门特别行政区和台湾地区的个人和实体,以及由于被中国SDN所有或控制而被制裁的境外实体。[2] 值得留意的是,美国国防部于2022年10月发布第二批“中国军工企业名单”(CMC名单),共计13家企业(第一批名单于2021年6月发布,共47家企业)。目前,相关法律法规并未明确列入CMC名单的后果,未来应保持关注。[3] OFAC Sanctions List Search: https://sanctionssearch.ofac.treas.gov/。CMIC名单中共有68个实体,包括65家位于中国境内的企业和3家中国企业在开曼群岛或英属维尔京群岛的关联实体。[4] OFAC ACTIVE SANCTIONS PROGRAMS: https://home.treasury.gov/policy-issues/financial-sanctions/sanctions-programs-and-country-information。
信息来源:上海公平贸易
内容转载自上海公平贸易,如有侵权请联系删除。

