如您希望下载PDF版本,请点击文末“阅读原文”获取。
2022年10月7日,美国商务部产业安全局(Bureaus of Industry and Security,下称“BIS”)宣布了一系列在《出口管理条例》(Export Administration Regulations,下称“EAR”)下针对中国的出口管制新规,其中包含了多个出口管制分类编码(Export Control Classification Number,下称“ECCN编码”)的新增和调整、新增3个外国直接产品规则、新增2个最终用户和最终用途限制,以及更新了31个未经核实清单(Unverified Entity List,下称“UVL清单”)并新增了UVL清单转实体清单的机制。这是自2020年4月28日以来对于EAR规模最大的一次修订,而结合相关规定与商业实践情况来看,其对中国企业的影响也远胜于2020年4月28日对华军事最终用户和军事最终用途限制等相关规则的修订。特别需要指出的是,根据本次的规则修订公告说明,本次EAR规则指向性非常明显,即:以先进计算芯片和超级计算机为切入点,全面加强对中国半导体行业,特别是国内先进制程能力建立的限制。同时,由于半导体产业与其他相关行业领域的紧密联系,本次影响预计将会进一步波及到智能汽车、数据中心、云计算等相关应用领域。在此,我们结合对美国出口管制政策多年的经验和思考,就本次修订对中国企业可能造成的影响进行说明,希望中国企业能对此有清晰的理解,并对企业发展做出正确的判断。
概而言之,除了UVL清单调整外,本次针对半导体行业的出口管制政策呈“4321”态势,即包含三方面的主要修订:增列4个ECCN编码、新增3个外国直接产品规则、新增2个最终用户和最终用途限制条款,同时辅以1个新的临时通用许可证(Temporary General License,下称“TGL”),以及对管控理由及许可证政策和相应的许可例外调整等一系列配套规定以全面落实相关的管控机制。但具体而言,每一项主要修订及其影响均不是表面所显示得那么简单:
01
增列ECCN编码,管制范围究竟多大
本次EAR修订中新增的四个ECCN编码3A090、4A090、3B090和4D090,分别对应了先进计算芯片、装有先进计算芯片的计算机和相关设备和配套软件,以及特定的半导体制造设备,其具体描述如下:
(点击查看大图)
针对上述四个ECCN编码,BIS本次除设置了反恐(AT)管控理由外,另设有区域稳定(RS)理由进行管控,并在EAR第746.2(a) 节和(b)节下分别新设专节,对涉及RS管控理由的针对中国半导体生产相关物项的出口、再出口等行为以及相应的许可证政策予以说明。具体而言,上述ECCN编码项下物项向中国出口时,均需取得出口许可证,同时其许可证政策原则为推定拒绝(presumption of denial),仅在针对最终用户为总部位于美国或国别组为A:5或A:6的国家和地区的公司时,出口相关物项可适用逐案审批原则(case by case review)。而BIS审批相关许可证的考虑因素包括:相关物项的技术水平、客户情况以及最终用户的合规方案等。这意味着在未来的业务中,不仅中国实体可能将难以获取相关物项,BIS还可以通过控制许可证逐案审批的权力,对中国境内的相关半导体外商投资企业的产能扩展加以控制和限制。这与美国目前基于《芯片与科学法》所规划的半导体产业回流安排所遥相呼应。
在此需要特别提示的是,根据本次新规,上述RS管控理由所管制的物项并不仅限于新增的四个ECCN编码涉及的物项,在规则说明中,BIS明确表示对于相关ECCN编码所关联的物项ECCN编码,如ECCN编码为3D001、3E001、4E001的技术和软件, 以及虽未归入相关ECCN编码,但相关技术参数达到3A090、4A090同等系数的物项,如原适用大众市场标准,进入中国无需许可证的ECCN编码5A992、5D992下受控物项,也将同样适用RS原因按同等标准进行管控。换而言之,这些原先向中国销售可能无需出口许可证的物项,未来在没有取得出口许可证的情况下均无法向中国出口。
此外,适用针对中国半导体业的RS原因管控物项,根据本次新规修订的EAR第740.2(a)(9)节,其仅适用特定的几个许可例外,包括:用于修理、替换物项的RPL(该许可例外不适用于3B090项下物项及与其关联的技术和软件,如3D001、3E001),政府和国际组织相关活动的GOV以及特定运行、销售等用途的软件授权的TSU,这意味着相关物项如向中国出口、再出口或境内转移时,无需申请许可证的情形十分有限。
本次规则修订还在原3A991和4A994下新设3A991.p和4A994.l两节注释,用以囊括性能未达到3A090和4A090所列标准的其他高性能芯片和计算机相关物项。相关物项将会和ECCN编码 3D991, 3E991, 4D994和 4E992的技术和软件关联。3A991.p和4A994.l项下物项虽然目前暂未对中国出口采取特别管制,但是相关关联技术和软件会和本次新规所发布的外国直接产品规则联动。特别是针对相关技术和软件,BIS在公告中明确说明受视同出口要求规制,后续涉及相关技术和软件任何形式的交流(根据BIS的说明其适用于和原已释出技术和软件部分不同的技术和软件)也均将受到EAR的规制。
02
新外国直接产品规则,上游供应是否会受影响
本次新规的另一重磅举措便是三个全新的外国直接产品规则(Foreign Direct Product Rule,“FDPR”)。自2020年5月美国首次在EAR下对FDPR进行修订、引入针对特定实体的FDPR以来,相对于同样可以延伸管制美国境外产物项的最低成分含量规则 (de Minimis rule)而言,美国在近年来的出口管制规则修订中,越来越倾向于使用FDPR以确保对境外物项进行管制的效果,仅在今年上半年美国即连续推出针对俄罗斯为目的地的俄罗斯FDPR和针对俄罗斯特定实体的俄罗斯MEU FDPR。而本次新推出的三个新的FDPR,继续沿用了FDPR关于上游技术、产品技术属性、最终目的地和最终用途的三段式管控逻辑,其具体内容如下:
(点击查看大图)
对于同时满足上述FDPR标准的物项,其出口、再出口和境内转移均需取得BIS的相关许可证或许可例外,而相关许可证政策根据EAR第742.6、第744.11和第744.23节规定,分别如下:
(点击查看大图)
从相关内容可以看出,目前实体清单FDPR(脚注4)的相关内容和原实体清单FDPR(脚注1)基本一致,但是在涉及的上游技术范围以及许可证政策方面实体清单FDPR(脚注4)比实体清单FDPR(脚注1)更为严苛,因此,这可能对本次被增列入脚注4的28家实体清单企业产生更大的影响。
对于先进计算FDPR下的受控物项而言,其原则视同增列ECCN编码相关物项进行管控。不过有以下两点需要特别关注:
管控物项的确定将依据技术指标而非实际适用ECCN编码确定;以及
对于总部位于中国的公司而言,其流片技术即使从中国境内向中国境外进行转移也将受到限制。这在本次立法规则的公告中也明确予以了说明[2]。
这意味着传统中国FABLESS厂商在现有半导体供应链模式下,寻求海外代工厂进行相关高性能芯片流片将受到严格限制,即使相关芯片并不属于3A090的范畴,但只要其技术指标达到3A090的相应标准,也将受到影响。同时,为了加强相关物项的管控,BIS本次在EAR第734.9(h)(3)节中设置了认证要求,要求出口商对其经手的物项流转是否受EAR管辖进行确认。如出口商未获取相关认证,则有义务进行尽职调查,以确认相关物项是否受先进计算FDPR的规制,同时也意味着出口商存在为下游接收方向BIS申请出口许可的潜在义务。由此而来,对先进计算FDPR所适用的相关物项而言,其后续溯源和交易管理势必将面临更高的合规监管要求。
至于超算最终用途FDPR所适用的物项,其将适用EAR第744.23节下的最新最终用户和最终用途限制,其相关限制要求和逻辑与前述以芯片算力为基础的管控截然不同。
03
特定最终用户和最终用途限制,不同范围需注意
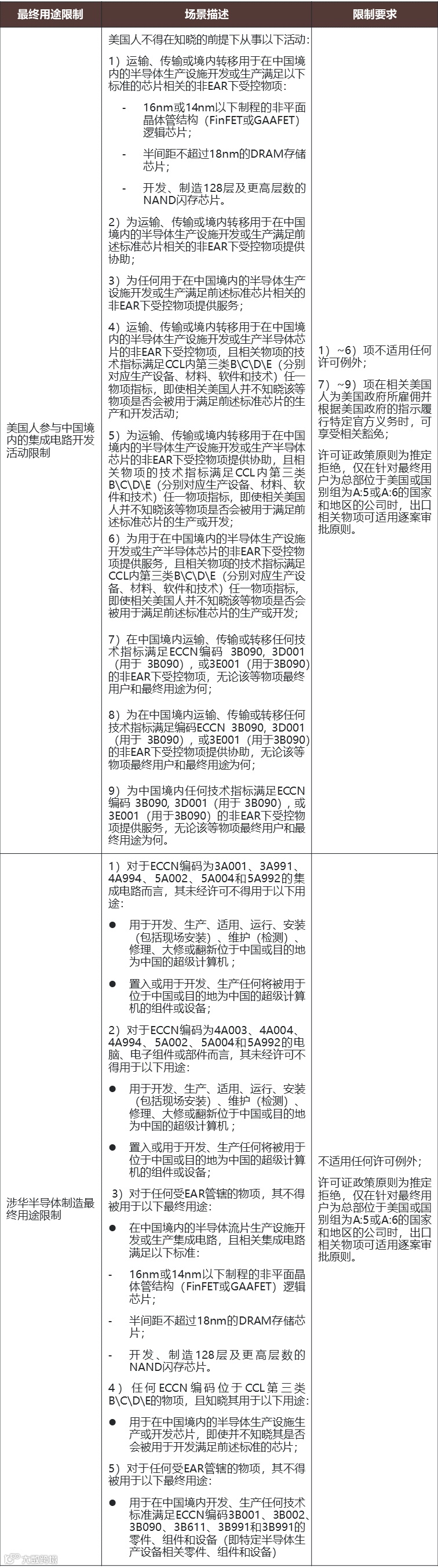
本次EAR修订中,BIS还在EAR第744.6节下增设了(c)小节,并增设了第744.23节,对美国人参与中国境内的集成电路开发活动以及涉及中国的半导体制造最终用途设置了严格限制。相关规则基本内容如下:
(点击查看大图)
对于中国半导体产业而言,这两项最终用户和最终用途限制的影响也许最为严重。
首先,就美国人的活动限制而言,本次的新规突破了EAR原有规则下以物项管控为基础的传统监管逻辑,将美国人参与中国境内半导体开发活动列为与美国人在美国境外进行核、生化、导弹扩散活动等同的需严格监管行为进行全面监管。只要美国人参与相关受限行为,即使涉及物项不受EAR管辖,该等行为也将受EAR管制。而根据EAR第772节的定义,美国出口管制下的美国人定义十分宽泛,包括:
美国公民;
美国永久居民;
美国庇护民;
依照美国法律设立的法人实体(包括外国分支机构);
位于美国的人士。
符合以上定义的个人和实体都将受到本次新规的规制。这对于从事新规所列明的先进制程相关中国公司所雇佣的美国研发、采购人员和中国公司在美国开设的研发中心都将带来巨大冲击。对美国人的相关限制除物项转移行为外,还包括了协助和服务,根据EAR第736.2节的定义而言,这可能包含以下一系列行为:
提供资金;
协助下达订单;
提供仓储;
提供贷款;
运输;
货代。
因此,当美国人在涉及前述中国境内半导体相关业务活动时,如果涉及上述情形,务必需要关注潜在的违规风险,以免招致进一步的行政甚至刑事责任。
其次,需要注意的是,本次最终用户和最终用途限制的中国境内半导体制程技术标准与前述先进计算芯片技术指标并不重叠。这也意味着,即使中国境内的半导体生产厂商并不生产ECCN编码为3A090等本次新规限制的先进计算芯片,但只要其相关制程能力满足最终用户和最终用途所限制的先进制程标准,也将受到最终用户和最终用途新规的限制,其影响实际远超先进计算芯片的范畴,这将极大影响中国半导体生产厂商的先进制程能力提升。
再者,虽然相关最终用户和最终用途限制主要指向的是特定先进制程产能,但其相关最终用户和最终用途限制均明确了对于无法判断相关产线是否涉及先进制程的情况下,对半导体生产、设计和制造密切相关的设备、材料、软件和技术(CCL第三类B\C\D\E各类物项)仍将施加限制。而在半导体产业的实际生产过程中,往往并不存在一条独立于先进制程产线的成熟制程产线,相关产线往往以项下兼容形式呈现(即:先进制程产线可同时生产成熟制程产品),这实际也意味着相关限制可能不仅会对相关企业先进制程产能产生影响,也可能会影响相关企业的成熟制程产品生产能力。
最后,关于中国半导体生产最终用途的限制中,还进一步包括了对中国相关半导体制造设备生产的限制,这意味着相关最终用途限制不仅会对中国的晶圆厂和封装测试厂等芯片生产相关厂商造成影响,对于中国的半导体设备制造商同样会带来较大的影响。
04
临时通用许可证,究竟可减缓几何
BIS为了减缓本次新规对整个行业带来的冲击,在EAR第736节附件设置了专门的供应链TGL以宽限相关企业从事部分收尾(wind-down)工作。根据TGL的规定,BIS自2022年10月21日起至2023年4月7日间,允许总部非位于D:1、D:5和E组的公司继续在中国开展涉及以下物项的集成、组装、安装、检测、测试、质保和分销活动:
ECCN编码为 3A090, 4A090的物项和相关联的ECCN编码为3D001、3E001、4D090和4E001的软件;
超过ECCN编码3A090和4A090相关技术指标,在CCL内列明的电脑、集成电路、电子组件或部件及相关软件和技术。
但是,该TGL不适用于物项从中国境外向中国境内的最终用户和最终收货人的出口行为,同样该TGL也不适用于相关最终用户和最终用途限制。虽然鉴于先前BIS发布TGL的先例,本TGL可能会在明年4月到期后继续延展,但是鉴于中国位于D:1和D:5组,因此该TGL实际上对于中国企业的意义较为有限。
05
中国企业何去何从
本次美国出口管制新规修订虽然规模空前,但其实回顾美国先前的一系列立法过程和举措,相关迹象早已草蛇灰线,并不出人意料。如我们在先前文章中所多次提到的,早在2021年,美国在《供应链百日评估报告》中便已强调要通过出口管制政策来保障美国半导体制造和封装技术的领先优势。无独有偶,美国人工智能国家安全委员会(“NSCAI”)在2021年的最终报告中也提到,美国要想在半导体产业保持全球领先地位,就必须限制中国的半导体产业,为此美国应设法妨碍中国进口光刻机等尖端芯片生产设备,并考虑与荷兰和日本“协调”制定“推定拒绝”的政策,阻止他们向中国出口半导体制造设备,尤其是光刻设备。同时建议将长期存在的监管惯例规范化为美国政策,以将中国的半导体产业限制在落后于美国两代的程度。回头来看,目前的相关新政只是将美国的前期计划逐步落实而已。
对于中国企业而言,如果能在一开始便对这些潜在的政策风险予以关注,并将其融入到自身未来3-5年的长远商业规划考量中去的话,就能缓解很大一部分的冲击。正如我们一直所强调的,在现有国际形势上,企业合规并不能仅停留在建立制度等初级阶段,而是应当将潜在的合规风险与商业决策相结合,以防范企业系统性的商业和政策风险。事实上,根据近期美国的立法规划来看,本次出口管制新规绝不会是最后一击。对于半导体产业链的相关企业而言,如何平衡海外业务和国内业务的布局和人员调配在未来可能将成为极为紧迫的问题,与此同时,高端制程半导体产业链的下游行业,例如无人驾驶、数据中心、云计算等应用领域,也需密切关注相关政策对自身业务的辐射影响。此外,半导体行业以外的其他美国重点关注行业,如《百日评估报告》所提到的大容量电池、医药和先进材料等行业相关企业,也应当以本次半导体产业所受到的限制为前车之鉴,加快自身业务规划的调整。
关于BIS本次发布的UVL新规及其影响,由于篇幅有限,我们将在后续文章中结合BIS的相关执法备忘录予以解读,欢迎大家共同探讨。
向下滑动阅览
本文作者
楼仙英
金杜国际中心知识产权业务负责人
cecilia.lou@cn.kwm.com
业务领域:知识产权事务和跨境技术贸易,包括知识产权商业化和运营、知识产权合规与保护、科技成果转化及知识产权管理,特别是跨境交易并购中的品牌与技术许可和技术交易合规事务,例如技术进出口审批等
楼女士精于为客户提供商业交易中的知识产权咨询服务,包括在收购和兼并、上市、私募、合资、技术转让以及设立研发中心、服务外包、战略合作等方面,提供知识产权尽职调查、自由实施调查(FTO调查)、知识产权风险排查、技术投资价值评价、企业知识产权白皮书及技术竞争力等综合咨询服务,擅长协助客户制定申请策略和所有权安排、指定发明人奖励报酬制度及核心人员激励机制,为企业上市提供业务梳理和科创性分析。楼女士在知识产权争议解决方面有丰富的经验,尤其是在专利、商标、商业外观以及商业秘密等领域。她亦经常代表客户参与谈判,帮助客户建立行之有效的企业知识产权管理制度,特别是涉及跨国的职务发明、保密和竞业限制等方面的企业管理制度。楼女士是国际国际许可工作者协会(LES)中国分会理事及上海市知识产权服务行业协会理事。
戴梦皓
顾问
合规业务部
daimenghao@cn.kwm.com
业务领域:出口管制和经济制裁、国际供应链方案筹划和架构搭建、贸易救济以及一般进出口合规及海关和外汇事务等
戴律师在国际贸易领域有近十年的执业经验,在出口管制和经济制裁、国际供应链方案筹划和架构搭建、贸易救济以及一般进出口合规及海关和外汇事务等方面为众多客户提供高质量的专业服务和解决方案。戴律师曾服务于多家半导体、互联网、航空、汽车、化工等行业的知名企业,对相关行业有着深刻的认识与独到见解。在过往经验中,他除了为客户提供出口管制和经济制裁等方面的贸易合规意见外,还曾帮助多家知名企业建立和完善其内部贸易合规体系(ECP),开展中国境内的贸易合规尽职调查,应对中国和境外贸易监管部门的合规审查,设计海外贸易架构和供应链布局。此外,他还帮助某知名外资半导体公司通过美国商务部产业安全局(BIS)的经验证最终用户(VEU)项目。戴梦皓先生是中国的执业律师,并拥有中国专利代理人资格。
姚爽
主办律师
知识产权部
冉芙妍
律师
知识产权部
转载声明:好文共赏,如需转载,请直接在公众号后台或下方留言区留言获取授权。
封面图源:洪流 ·Tillian Reeves
责任编辑:赵天园

