点击蓝字
关注我们
【发布单位】上海公平贸易
【发文日期】2023年7月10日
“沪航”贸易高质量发展项目是上海市商务委打造的公共服务项目,旨在帮助企业掌握运用最新国际规则,合规、安全、高效开展国际经营活动。
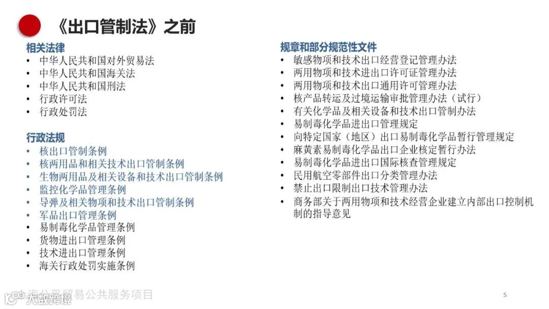
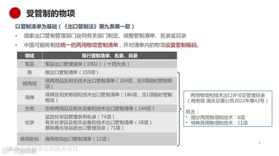
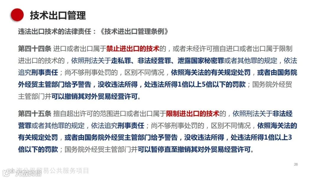
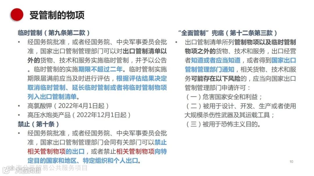
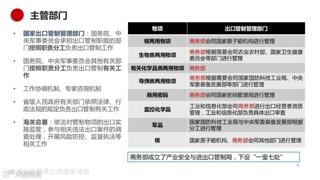
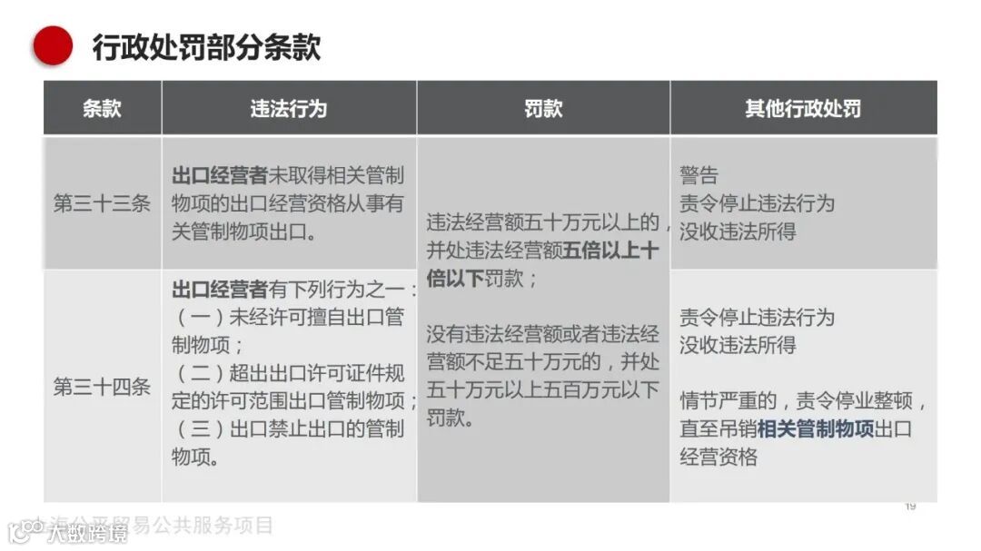
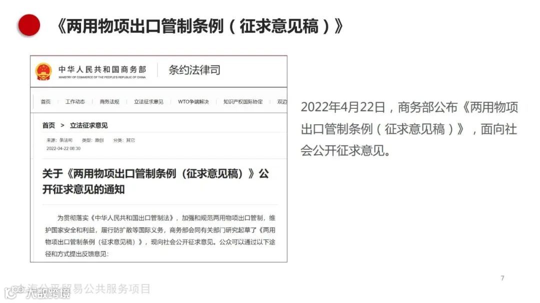
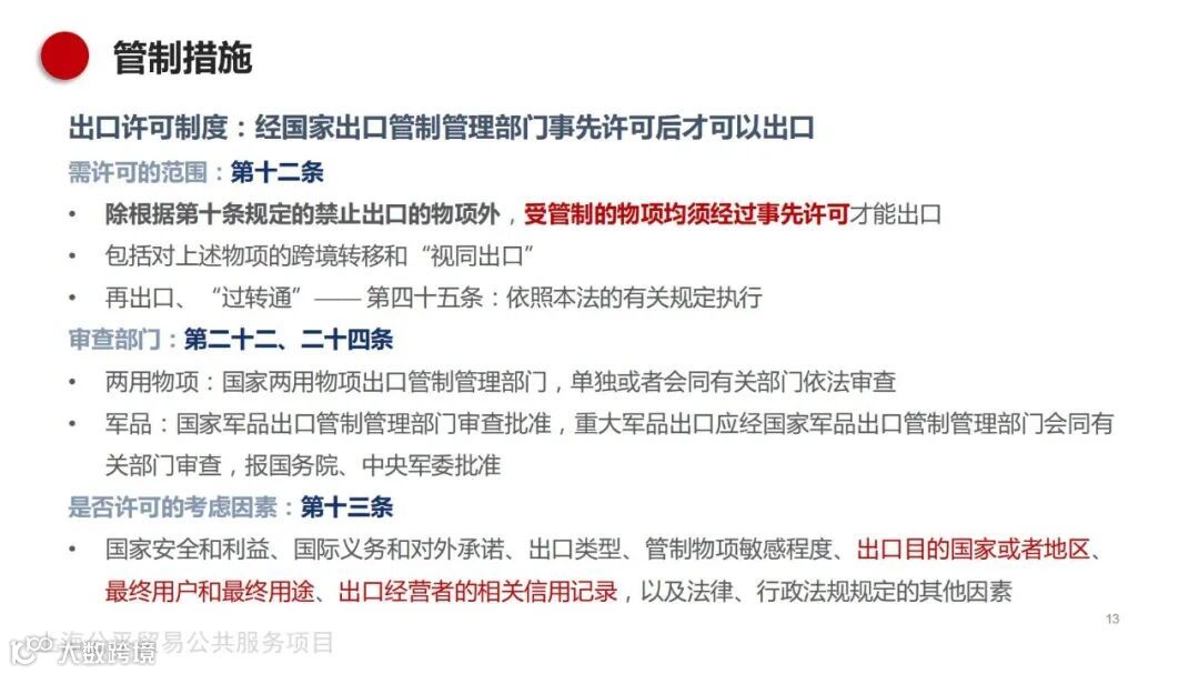
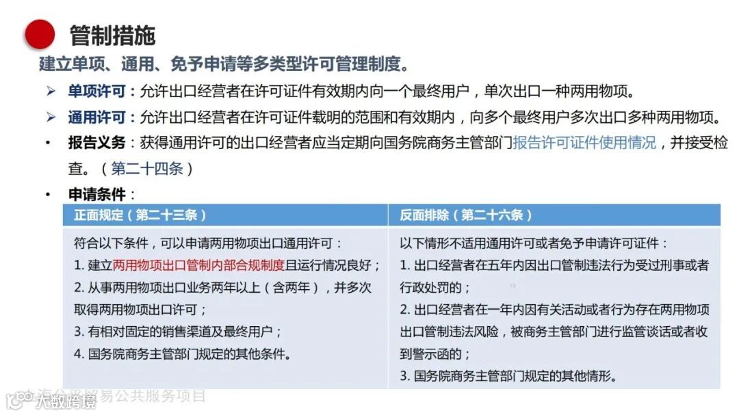
随着《出口管制法》的颁布施行,我国基本建立了具有中国特色的现代化出口管制体系。政府许可审查和调查执法以及企业内部合规机制建设等持续推进。近年来我国还制定了《反外国制裁法》等法律法规,运用法律手段反击有关国家的单边制裁。本次培训将解读中国的出口管制和反制裁措施,助力企业做好国际经贸合规工作。
本次培训分为上、下两部分,现推送第一部分。
中国出口管制和反制裁措施解读(上)
(课程视频)
(PPT内容)
实务导师介绍
任清
环球律师事务所合伙人
任清律师是中国法学会WTO法研究会常务理事,在出口管制和制裁领域拥有丰富实务经验,服务众多国内外客户,并参与相关立法活动,连续多年被《钱伯斯法律指南》评为该领域的领先律师,并获得2021年“亚洲最佳国际贸易律师”大奖提名。
资料来源于上海公平贸易,如有侵权,请联系删除。

