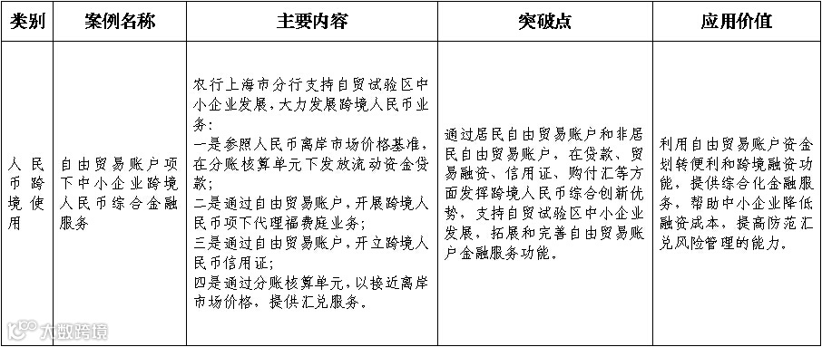
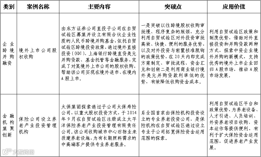
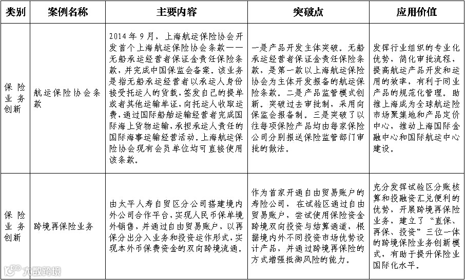
12月10日,上海自贸区发布第三批金融创新案例,一共9个。
这9个案例有点意思,按照官方的分类是4类:金融市场平台的开放创新,扩大人民币跨境使用的业务创新,企业跨境并购融资的业务创新,以及保险机构集聚和保险业务创新。
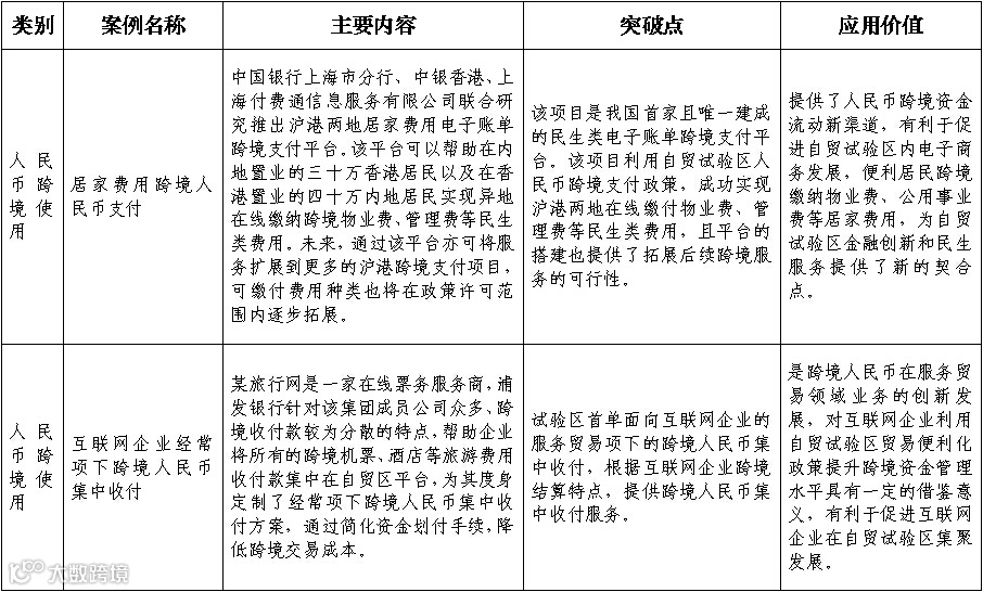
具体是哪9个案例,详见文末图片(共6张)。其中,最接地气的是“人民币跨境使用”项下的一个案例——居家费用跨境人民币支付(第三张图)。
中行和付费通搭建的这个平台,可以帮助在内地置业的30万香港居民,以及在香港置业的40万内地居民实现异地在线缴纳跨境物业费、管理费等民生类费用。
不止于此,未来,通过这个平台,可以缴付的费用种类还会逐步扩展。
上海市金融办等部门会定期总结自贸区创新案例,以供更多企业参考使用。
上海自贸区的金融改革进展,一直倍受外界关注。
最新的数据是:截至10月底,已有10家中资商业银行接入人民银行有关监测管理系统,共开立自由贸易账户约6000个;有66家企业参加跨境人民币双向资金池试点,资金池收支总额499亿元;发生人民币境外借款103笔,共计190亿元。
其中,最受关注的,当然是有自贸区金改基础工程之称的FT(自由贸易)账户业务。
这里透露点小进展。上海市金融办主任郑杨告诉自贸区邮报,目前央行和外管局正在积极评估FT账户人民币业务六个月来的运行情况,预计到2015年1月份能启动FT账户的外币业务。
郑杨说,外币业务开通后,本币、外币会先在限定额度内进行兑换,完成额度开放后,再逐步实现可自由兑换。
至于个人开立FT账户,郑杨表示有关部门还在研究推进中,还没有时间表。






感谢您关注上海东浩国际商务有限公司的公众微信平台,扫描下面二维码,加关注,我们会定期发布最新的行业动向和政策信息。


