点击蓝字
关注我们
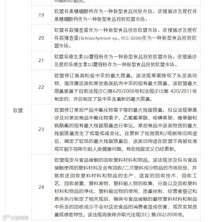
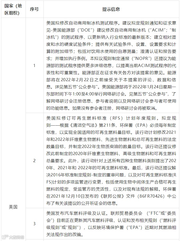
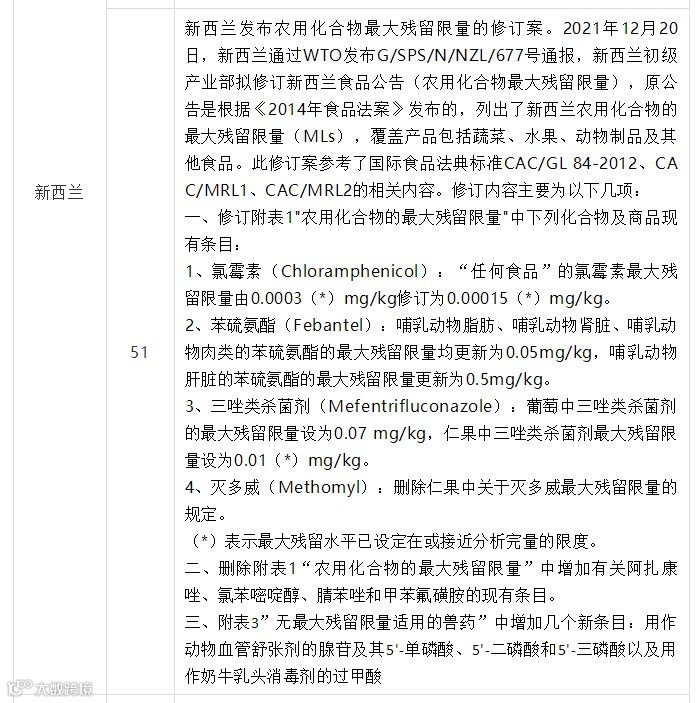
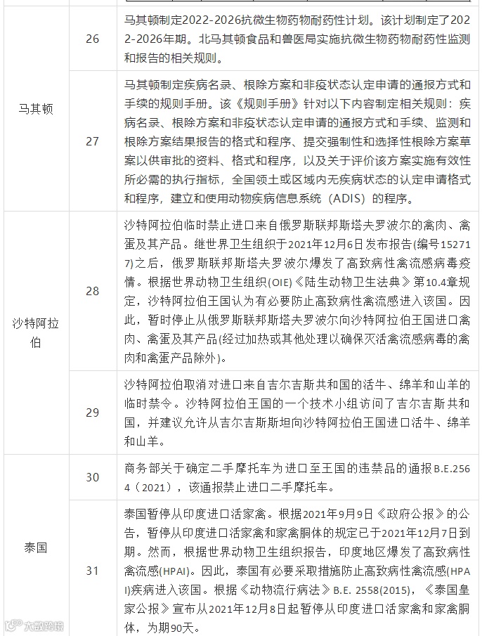
当前我国面临复杂严峻的外贸形势,国外技术性贸易措施依然是影响我国企业出口的重要因素之一。为进一步降低技术性贸易措施对湖北出口企业可能造成的影响,推动湖北产品更好“走出去”,提高贸易便利化水平,助力企业开拓海外市场,武汉海关收集整理了近期部分境外技术性贸易措施,供外贸企业参考。现将收集的相关信息公布提示如下:
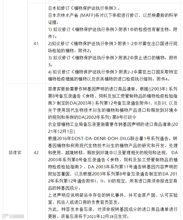
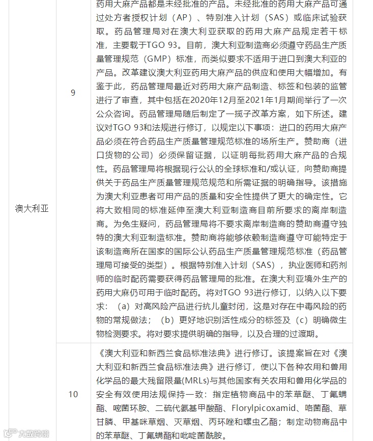
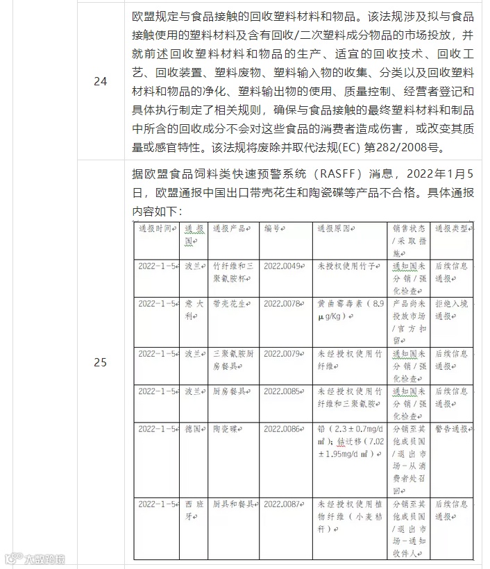
资料来源于海关发布,如有侵权,请联系删除。

