近日,全国多地遭遇强降雨天气,城市内涝严重。道路、地下车库等低洼区域积水成灾,大量车辆遭受水浸.社交媒体上流传的视频显示,有车主在积水中艰难行驶,自嘲"终于明白车船税的意义"。然而更多车主面临严峻困境:爱车被淹、发动机进水,甚至部分车辆被洪水冲走,损失惨重。
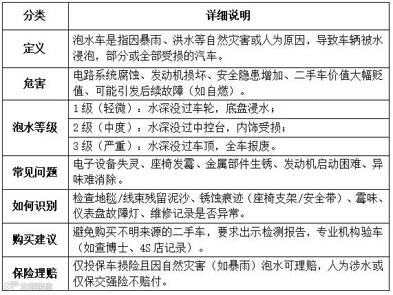
什么是泡水车
泡水车,相信大家都听到过这个词,也就是被水浸泡过的车辆,一般分为三个级别:
第一级:淹没过车轮,我们称为水浸车。
第二级:淹没过中控台,发动机。
第三级:淹没过车顶。
在这三类情况中,第一类别最为常见,危害性相对后两类要小很多,修复后对日常使用影响不大。而后两个类别,水深超过了中控台或者直接没过车顶的车辆,就算修复后也是一个定时炸弹,奉劝各位再便宜也不能买!(这些车正规的二手车市场是不会流通的,例如我们广骏名车汇二十年的老字号)
免责声明:本文使用的图文等作品来源于网络,转载文章所有版权均属于原作者。我们尊重著作权所有人的合法权益,我们也注重精选好文分享,如涉及版权问题,请著作权人告知我方删除,谢谢。
点击下方小程序 即可查看精选车源
车友扫码关注客服
海量购车福利等你来领!

