面料有很多种,有好有坏,最怕的就是拿着高价钱买回来的是低价的面料,俗话说“上当了”,其实上当的主要原因还是对面料的不熟悉,不知道如何辨别好坏。

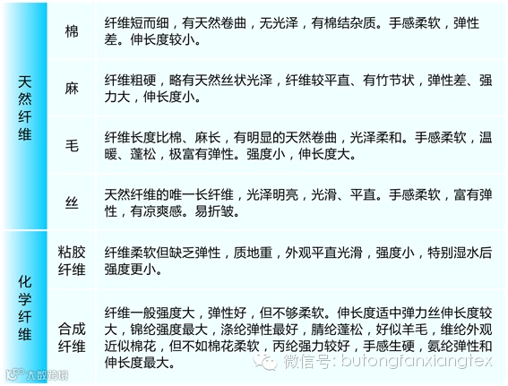
对服装专业人员及广大消费者来说,感官鉴别法是最简便易行和最常使用的。
感官鉴别法

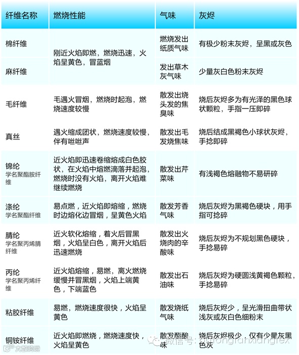
随着化学纤维和纺织染整的发展,许多化学纤维面料的外观和手感愈来愈接近天然纤维面料,因此还应用其它方法进行鉴别。鉴别面料的方法有很多,包括触摸法、化学法、燃烧法、原材料鉴定法等,而日常生活中最为常用的就是燃烧法,用打火机一烧,便知好坏。
燃烧鉴别法
是依据各种纺织纤维燃烧现象和特征不同,如燃烧速度、续燃情况、燃烧气味、灰烬状态等来鉴别服装面料。

------------------------------------------------------------------------------------------------------------------------------
喜欢就是收藏,爱就是转发。
★布同凡响微信号 butongfanxiangtex

