
3月24日,中国央行发布农村“两权”抵押贷款试点办法,从贷款对象、贷款管理、风险补偿、配套支持措施、试点监测评估等多方面,对金融机构、试点地区和相关部门推进落实“两权”抵押贷款试点明确了政策要求。
世界级投资大师詹姆斯·罗杰斯曾表示,未来20年,最赚钱的行业不是做房地产,而是做农民!在新一轮政策下,这种大转型是否能在未来带来超越房地产业的致富机会呢?
中国央行发布农村“两权”抵押贷款试点办法,其中“两权”为农村承包土地的经营权和农民住房财产权。
办法强调,银行业金融机构应合理自主确定贷款抵押率、额度、期限、利率,简化贷款手续,加强贷款风险控制。要求借款人获得的“两权”抵押贷款应主要用于农业生产经营等贷款人认可的合法用途。
办法要求,坚持不改变公有制性质、不突破耕地红线、不层层下达规模指标,用于抵押的承包土地没有权属争议,且不能超过农民承包土地的剩余年限。明确借款人要有其他长期稳定居住场所,并获得集体经济组织书面同意,金融机构处置抵押物时要采取多种方式,并保证农民基本居住权。
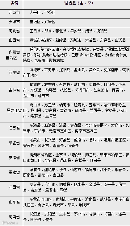
农民住房财产权抵押贷款试点县(市、区)名单
农村承包土地的经营权抵押贷款试点县(市、区)名单
去年11月,中共中央办公厅、国务院办公厅印发了《深化农村改革综合性实施方案》。此次央行发布农村“两权”抵押贷款试点办法,正是对此方案的具体实施。国家对农业投入不断增加、对农民补贴不断加大,农业行业大整合已经展开。国家统计局2014末统计数据显示,目前国家乡村人口数约有6.19亿,也就是说这项改革将影响6亿多的中国人!释放了很多改革新信息!
如何让农村“沉睡的资产”活起来?
明晰的产权是市场经济的核心。如何让农村“沉睡的资产”活起来,让农民享有更多财产权利?中央是这么说的↓
1、开展农村土地征收、集体经营性建设用地入市、宅基地制度改革试点。
2、深化农村土地承包经营制度改革。适时就二轮承包期满后耕地延包办法、新的承包期限等内容提出具体方案。
土地新政将让农民也有财产性收入。大都市的普通居民因为拥有几套房子也成了过去做梦都不敢想象的百万、千万富翁,城市的土地成为能下金蛋的母鸡,给城市居民带来巨量的财富。单就土地而言,目前中国农民拥有的建设用地与所有城市建设面积相当,都是2.5亿亩。
中国人民大学教授郑风田认为,如果制度设计得当,未来这只巨大的母鸡也能给农民兄弟下出诸多金蛋来。现在你是不是开始烦恼为何自己没有农村户口了呢?

培育新型农业经营主体,新的一轮暴富机会
方案提出,加快培育家庭农场、专业大户、农民合作社、农业产业化龙头企业等新型农业经营主体。
“相比于小农户,家庭农场、专业大户等新型农业经营主体具有一定的生产资金和规模,可以进行规模化经营,收益相对可观,能解决‘谁来种地’问题;
房地产行业由“分散”向“集中”转变后产生大量富豪,印证了一个结论:任何行业其结构体由“分散”走向“集中”,都会产生超额利润和暴富机会!
农业,似乎也在经历着房地产行业由“分散”向“集中”转变的过程。中国的农业似乎正在走这样一条路:
自给自足小量供应(分散)→大耕户/合作社(相对集中)→农场主(集中)。
培养职业农民,农民也可以成为中产阶级
专家指出,方案传递出国家将大力扶持新型职业农民、新型经营主体的强烈信号,预计下一步财税、金融等相关政策均会向这方面明显倾斜。
方案提出,将制定专门规划和切实可行的政策,吸引年轻人务农,培育新型职业农民,造就高素质的新型农业生产经营者队伍。
那些有能力的人自行创业,从小微企业开始,若干年以后,只要个人努力,有信用,有担当,未必不能成为大中企业的企业主。常言说的好,小富靠勤奋,中富靠机遇,大富靠智慧。所以,从小微企业做起,只要你勤奋,只要你抓住机会,只要你有机会,总可以成长起来。这样农民也可以成为中产阶级。

补贴向种粮大户、主产区倾斜
方案提出,建立农业农村投入稳定增长机制。把农业农村作为财政支出的优先保障领域,中央预算内投资继续向农业农村倾斜,确保农业农村投入只增不减。
开展农业补贴改革试点,将现行的“三项补贴”(农作物良种补贴、种粮直补、农资综合补贴)合并为“农业支持保护补贴”,优化补贴支持方向,突出耕地保护和粮食安全。
方案还强调对财政支农支出结构加以优化,今后财政支农首先会向种粮大户、主产区等倾斜,这也有利于农业转方式。
首提政经分开,保障农民利益
方案提出,在进行农村集体产权制度改革、组建农村股份合作经济组织的地区,探索剥离村“两委”对集体资产经营管理的职能,开展实行“政经分开”试验。
在我国城镇化推进过程中,长三角、珠三角等地城乡接合部的村集体资产,市值往往较高。面对巨大利益,在缺少监督的情况下,一些村干部在参与集体资产经营管理过程中,出现了侵吞集体资产、“小官大贪”等现象,既侵蚀农民利益,也影响农村长治久安。
“农村治理是今后农村改革的重头戏。中央文件首次提出‘政经分开’,借鉴了国企改革的经验,有利于农村集体资产保值增值,也有利于实现农村治理能力和治理体系的现代化。”郑风田说。
国研中心农村经济研究部主任叶兴庆认为,实行“政经分开”试验,由有经营能力的专业机构对集体资产进行管理,实现保值增值,既可以提高经营效率,也可以缓解矛盾冲突,提高农村基层治理水平。
未来农业圈,什么最赚钱?
农业作为关乎国计民生的第一产业,这个圈子足够大,涵盖万象,农产、农资、土地、配套、运输、技术、服务,在中国的市场上,抓住一个点,成为一个节点上的翘楚,足以成为十年楷模了。那在农业圈里,有哪些小圈会是未来的金矿?让我们一起来看。
1、土地托管
2、农业物流
3、区域性农业服务平台
4、农业合作社
5、特种种养

