成考报名人数逐年上涨
选择成人高考提升学历有哪些优势
1
入学门槛低
成人高考是成人高等教育全国统一招生的入学考试,面向的考生包括在职干部、职工和社会人员,考试内容大多以基础知识为主。
例如,语文的考试题目就包括基础知识选择题、现代文阅读、古代诗文阅读等考生比较熟悉的题型。其中语文作文题占60分,只要不严重偏题、且作文字数超过试题要求的字数,大多考生能拿到35分以上。
2020年广东省成人高考录取分数线
(一)专科升本科
文史、中医类,法学类,教育类,医学类:110分
理工、经管类,农学类,体育类,艺术类:100分
(二)高中起点本科
文史类,外语类:190分
理工类:180分
体育类,艺术类:160分
(三)高中起点专科
理工类,文史类,外语类,体育类,艺术类:100分
成人高考考试科目:
1. 高中起点专科:语文、数学、英语。(三科总分450分)
2. 专科起点本科:
理工、经管类:政治、英语、高等数学(二)
文史、外语类:政治、英语、大学语文
教育类:政治、英语、教育理论
医学类:政治、英语、医学综合
(三科总分450分)
3. 高中起点本科:语文、数学、英语、历史地理综合(简称史地)
(四科总分600分)
2
加分政策
满足以下条件之一的考生可以加20分
(一)年满25周岁人员(如2021年报考,应为1996年12月31日前出生)。
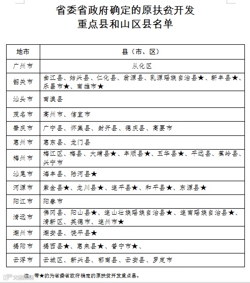
(二) 省委、省政府原确定的扶贫开发重点县和山区县考生。
(三)其他加分项以2021年成人高考的加分政策为准。
3
灵活授课,毕业率高
(一)学习形式以业余为主。利用晚上或周末上课,线上及线下教学结合,不影响日常工作,较好地解决在岗人员的工学矛盾。
(二)成人高考具有录取率高、毕业率高、学历含金量高、学习方式灵活、学习成本低等优势,是在职干部、职工和社会人士提升学历的最佳途径,每年报考的学生人数逐年上升。
(三)入学后,学生每学期按时参加期末考试,各科成绩及格,即可申请毕业。符合条件的本科毕业生可申请学士学位。
成人高考的具体作用?
品牌高校及热门专业推荐
GUDFS
广东外语外贸大学
广东省属重点大学
广东省高水平大学重点学科建设项目高校
华南地区国际化人才培养基地
热门专业推荐
|
专业层次 |
专业 |
学费标准 |
|
高起专 (学制3年) |
商务英语 |
2875元/年 |
|
商务日语 |
||
|
大数据与会计 |
2500元/年 |
|
|
市场营销 |
||
|
人力资源管理 |
||
|
国际经济与贸易 |
||
|
电子商务 |
||
|
专升本 (学制3年) |
英语 |
3105元/年 |
|
日语 |
||
|
商务英语 |
||
|
会计学 |
2700元/年 |
|
|
金融学 |
||
|
工商管理 |
||
|
行政管理 |
||
|
市场营销 |
||
|
电子商务 |
||
|
人力资源管理 |
||
|
国际经济与贸易 |
||
|
高升本 (学制5年) |
日语 |
3105元/年 |
|
商务英语 |
GU
广州大学
中小学教师国家级培训计划高校
卓越工程师教育培养计划高校
广东省高水平大学重点学科建设项目高校
热门专业推荐
|
专业层次 |
专业 |
学费标准 |
|
高起专 (学制3年) |
学前教育 |
2300元/年 |
|
工商企业管理 |
||
|
计算机应用技术 |
2645元/年 |
|
|
工程造价 |
||
|
专升本 (学制3年) |
学前教育 |
2500元/年 |
|
会计学 |
||
|
工程管理 |
||
|
工商管理 |
||
|
土木工程 |
2875元/年 |
|
|
计算机科学与技术 |
||
|
高升本 (学制5年) |
人力资源管理 |
2500元/年 |
广东省外语艺术职业学院
广东省外语艺术职业学院
广东省示范性高职院校
广东省幼儿教师省级培训基地
广东省小学校长培训基地
广东省小学教师继续教育培训基地
热门专业推荐
|
专业层次 |
专业 |
学费标准 |
|
高升专 (学制3年) |
学前教育 |
2300元/年 |
|
商务英语 |
2645元/年 |
|
|
人力资源管理 |
2300元/年 |
南方医科大学
南方医科大学
广东省高水平大学重点建设高校
全国首批、广东省“部委省”共建高校
全国首批卓越医生教育培养计划试点高校
热门专业推荐
|
专业层次 |
专业 |
学费标准 |
|
高升专 (学制3年) |
药学 |
3640元/年 |
|
护理学 |
||
|
专升本 (学制3年) |
中药学 |
3900元/年 |
|
护理学 |
广东第二师范学院
广东第二师范学院
广东省属普通本科院校
广东省小型微型企业创新创业示范基地
教育学科获批省级特色重点学科
热门专业推荐
|
专业层次 |
专业 |
学费标准 |
|
专升本 (学制2.5年) |
英语 (师范) |
8400元 (总学费) |
|
汉语言文学 (师范) |
7500元 (总学费) |
成人高考报考须知
1
预报名时间
2021年8月
2
网上报名时间
2021年9月1日—5日
3
报名确认时间
2021年9月6日—10日
4
现场确认报名地点
广州市越秀区东风东路774号
广东外贸大厦C座
5
考试时间
2021年10月23日—24日
6
考试科目
1. 高中起点专科:语文、数学、英语。(三科总分450分)
2. 专科起点本科:
理工、经管类:政治、英语、高等数学(二)
文史、外语类:政治、英语、大学语文
教育类:政治、英语、教育理论
医学类:政治、英语、医学综合
(三科总分450分)
3. 高中起点本科:语文、数学、英语、历史地理综合(简称史地)
(四科总分600分)
(最终的报名时间和考试时间以广东省教育考试院的通知为准。)
成人高考倒计时!
报考请联系我们!
联系我们
教学地址:广州市越秀区东风东路
774号广东外贸大厦C座
咨询联系:020-87337363
沈老师 15802006668
地图
关注我们 了解更多资讯

