金价续创历史新高,多只黄金主题ETF领涨全市场,有黄金主题基金调整限购额度至100元。
继3月14日突破3000美元/盎司整数关口后,3月18日,伦敦现货黄金再度走高,日内连续攻破3010美元/盎司和3020美元/盎司,截至发稿时,盘中最高价已逼近3030美元/盎司,达3028.47美元/盎司,COMEX黄金期货突破3030美元,最高涨至3036.6美元/盎司。
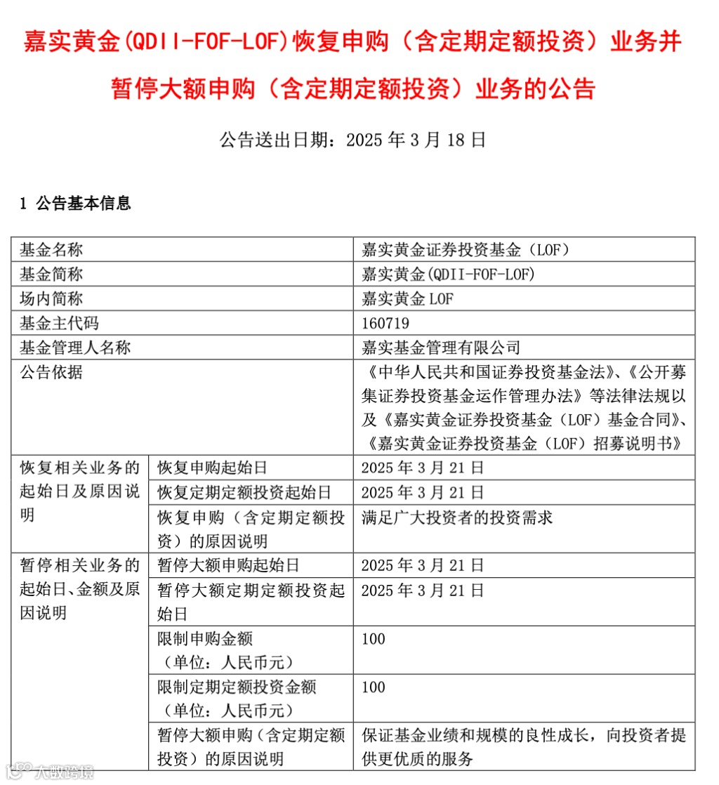
3月18日,嘉实黄金LOF宣布,自2025年3月21日起对基金的申购(含定期定额投资)业务限额进行调整,限购金额不超过100元。该基金自2月6日起一度暂停申购业务。
事实上,嘉实黄金LOF并非第一只限购的黄金主题基金。此前3月6日,汇添富黄金及贵金属(QDII-LOF-FOF)也公告称,自2025年3月7日起对基金的申购(含定期定额投资)业务限额进行调整,限购金额不超过1万元。

另一方面,Wind数据显示,3月18日,在涨幅前十的ETF基金中,有6只为黄金主题ETF。其中,平安中证沪深港黄金产业股票ETF、华安中证沪深港黄金产业股票ETF、华夏中证沪深港黄金产业股票ETF的涨幅位居前三,周二涨幅依次为4.62%、4.16%、3.97%;工银中证沪深港黄金产业股票ETF、永赢中证沪深港黄金产业股票ETF、国泰中证沪深港黄金产业股票ETF的涨幅也均超3%。
不过,从资金流向情况看,部分投资者则选择了逢高兑现。澎湃新闻记者据Wind数据统计,3月17日,20只黄金主题ETF单日合计净流入额为0.84亿元;拉长时间来看,月内以来,20只黄金主题ETF合计净流出6.55亿元。

黄金“涨声不断”,现在还是投资好时机吗?
华安基金指出,黄金两个大逻辑就是美联储降息+全球央行购金(背后是逆全球化)。“短期来看,此次黄金上攻的主要逻辑是三月公布的宏观数据进一步明确了美国经济降温信号,包括经济数据全面走弱、CPI和PPI通胀偏低,都支持降息。此外,近期美股大幅回调以及美欧贸易冲突引发市场恐慌,避险情绪推升金价。”
博时基金基金经理王祥分析道,“本周美联储3月利率会议预计或按兵不动,通胀上升风险增加背景下,美联储表态可能比市场预期鹰派,黄金在3000美元附近的争夺或仍将维持一段时间。”
建信基金数量投资部副总经理朱金钰的观点是,多重利好共振,继续看好黄金趋势行情。
国泰基金认为,当前金价波动有所放大,不过中期看,美联储开启降息周期的趋势对于金价构成一定支撑。长期看,货币超发及财政赤字货币化背景下,美元信用体系受到挑战;加上全球地缘动荡频发推动资产储备多元化,黄金作为安全资产的需求持续提升。
“当前黄金股仍有不错的估值性价比。”永赢黄金股ETF及其联接基金的基金经理刘庭宇表示,一方面,头部金矿企业产量持续增长,受益于金价中枢抬升、多家公司发布2024年业绩预增公告,全球通胀缓解带来的成本增速放缓,未来金矿公司盈利能力或将持续提升。另一方面,主要黄金股当前市盈率处于历史中枢偏下位置,具备显著的估值修复空间;金价早已持续创出新高,但黄金股距离去年5月高点还有一定距离;按照690元/克年均价计算,2025年黄金股票PE(TTM)在10-11倍,而黄金股的历史估值中枢大概在20倍上方。
此外,刘庭宇称,金价上涨带动矿产资源价值重估和探矿权升值,资源品的杠杆效应显著提升金矿公司股价弹性,黄金珠宝商迎来业绩拐点和产品高端化的趋势变革,为股价提供长期支撑。

