搜索
首页
大数快讯
大数活动
服务超市
文章专题
出海平台
流量密码
出海蓝图
产业赛道
物流仓储
跨境支付
选品策略
实操手册
报告
跨企查
百科
导航
知识体系
工具箱
更多
找货源
跨境招聘
DeepSeek
首页
>
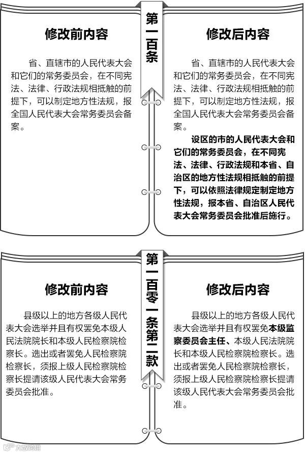
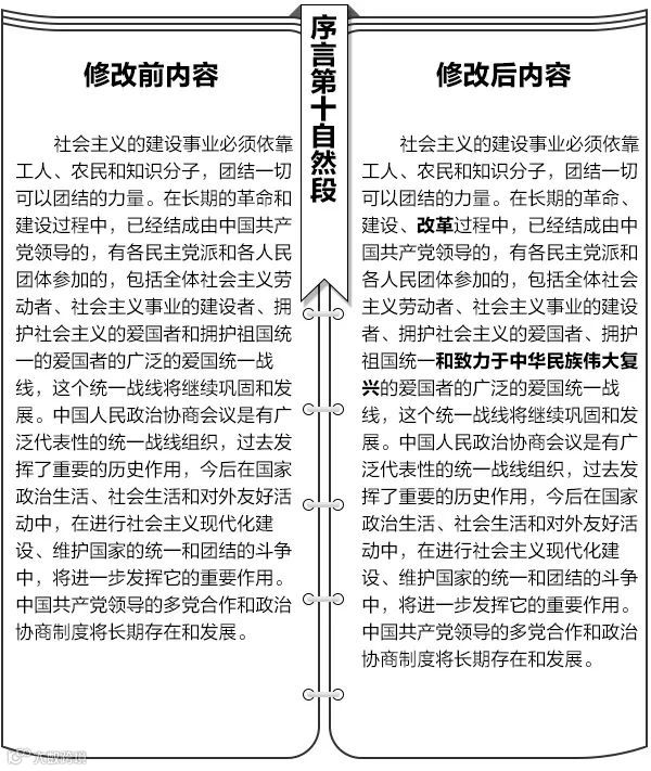
宪法修改前后内容对照表
>
宪法修改前后内容对照表
江门商务
2018-03-12
1
导读:来源:人民日报客户端本期编辑:胡程远、蒋川觉得不错,请点赞↓↓↓
来源:人民日报客户端
【声明】内容源于网络
0
0
江门商务
内容
5641
粉丝
0
关注
在线咨询
江门商务
总阅读
765
粉丝
0
内容
5.6k