使用HCN屈恩机具封闭清扫器的朋友,你们了解该如何延长你的清扫器寿命吗?正确的保养是延长设备寿命的主要办法,让您的清扫器为您创造更多的效益吧,下面就给大家分享保养封闭清扫器的方法。
1.使用完毕后,应用水枪清洗干净表面和刷鼓。
2.彻底清洁表面上所有泥土、污垢和油渍。
3.液压油管、马达接口等部位要加盖密封。
4.检查各部位连接螺栓,紧固所有松散的螺栓、螺帽。
5.所有润滑点加注黄油。
6.更换已损坏或者模糊不清的安全标识及标签。
7.适当的调整可以使毛刷达到更好的工作状态,检查毛刷有如下步骤:
1)将清扫器移放到平坦、并且比较脏的地面。
2) 低速转动,将清扫器降到最低,在工作状态运转3-5分钟。
3)升高清扫器后倒车,启动停车制动,关闭液压动力,检查一下刷子,刷子与地面接触的清扫宽度应该在30-60mm之间,长度相当于清扫器的清扫宽度。
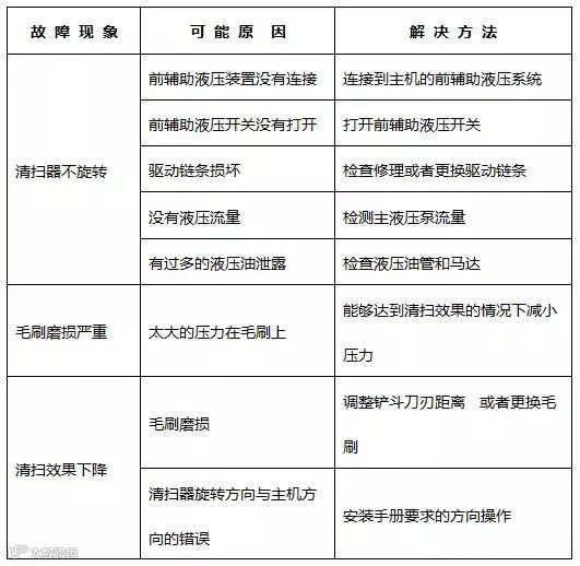
封闭清扫器故障简易诊断和排除
下面这个可是小编接触封闭清扫器这么多年总结出的一些诀窍哦:

以上,大家已经了解了保养封闭清扫器正确的方法,那么就让大家的封闭清扫器发挥更好的作用吧。
如果您想了解更多HCN屈恩机具设备的操作和保养特点,请关注我们哟!



