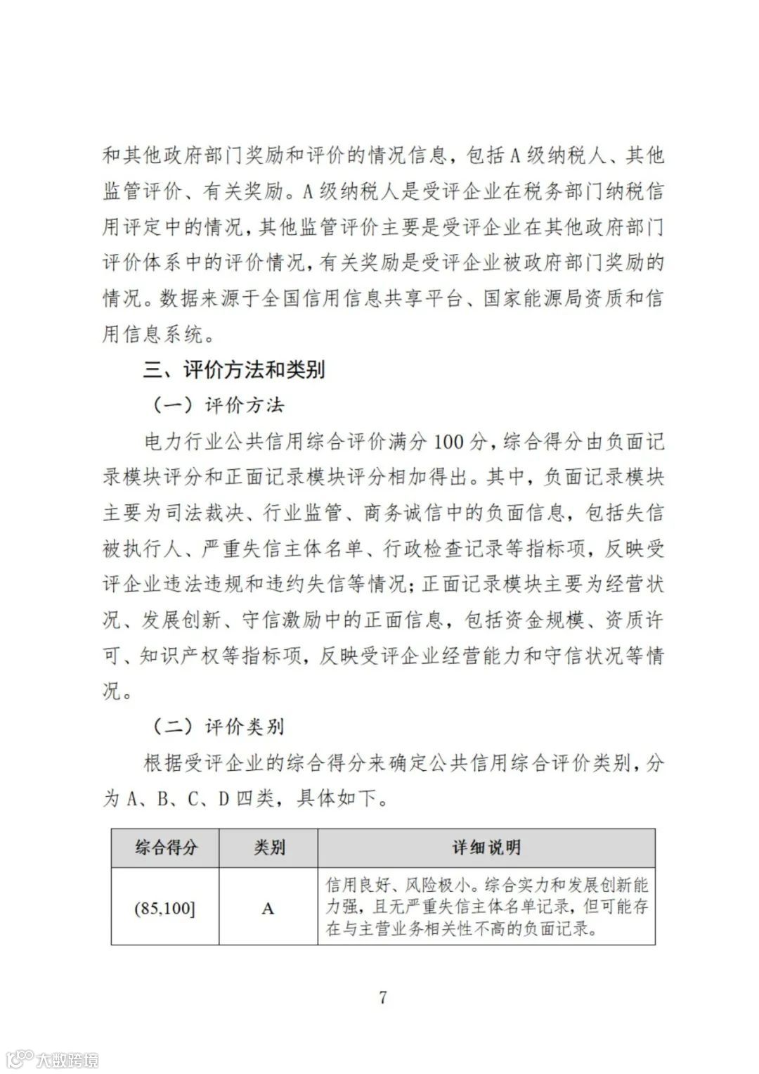
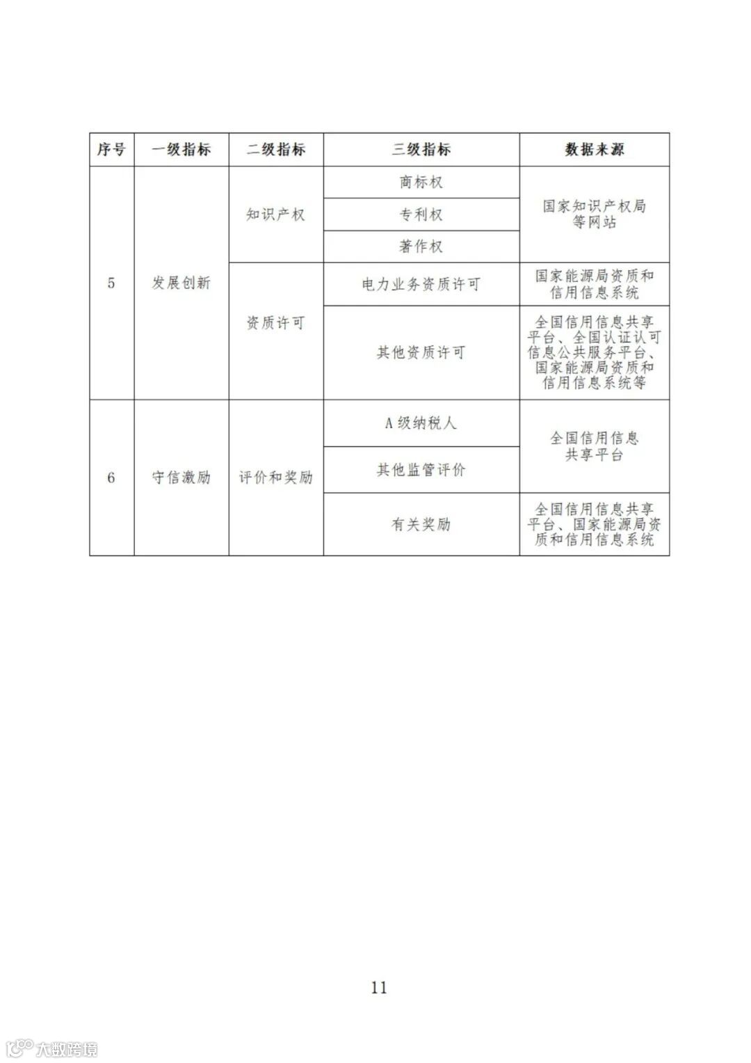
4月17日,国家能源局印发《电力行业公共信用综合评价标准(试行)》明确,电力行业公共信用综合评价指标分为三级,一级指标6项、二级指标16项、三级指标46项。评价满分100分,综合得分由负面记录模块评分和正面记录模块评分相加得出。
国家能源局关于印发《电力行业公共信用综合评价标准(试行)》的通知
国能发资质规〔2023〕28号
为贯彻落实党中央、国务院关于推进社会信用体系建设高质量发展的决策部署,进一步强化电力行业信用分级分类监管,我局编制了《电力行业公共信用综合评价标准(试行)》,现予印发实施。试行中,请结合工作实际,及时反馈出现的新情况新问题,以便持续改进完善,切实提升监管效能和服务水平。
国家能源局
2023年3月29日











来源:中国电力报、国家能源局

