江门商务
江门市商务局官方微信
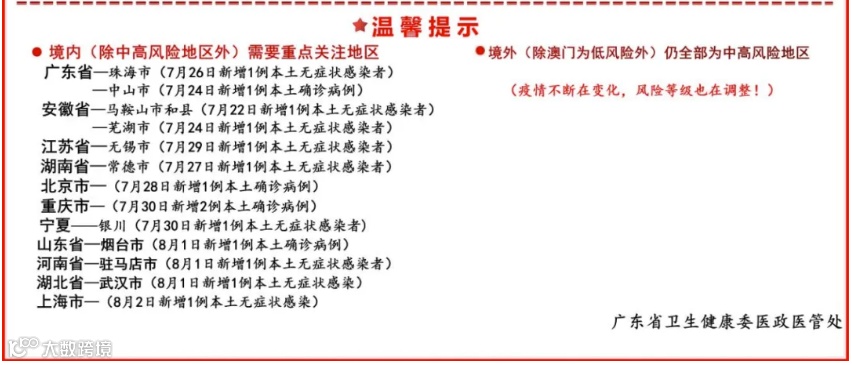
全国疫情情况
目前
疫情在全国多地扩散
↓↓↓
01
上海浦东机场货运区
一名服务人员新冠检测阳性
8月2日晚,上海发布最新消息,8月2日,上海市浦东一医疗机构报告,发现浦东机场货运区一名外航货机服务人员新冠病毒核酸检测阳性。接报后,疾控机构立即对相关人员及场所开展排查处置、流调采样,并进行实验室检测复核。后续情况将及时向社会公布。
02
03
湖北、江苏多地升级中风险区域
湖北荆州
8月2日,湖北省荆州市发布最新通告,将荆州市沙市区塔桥路以东、江津中路以北、工农路以西、太岳东路以南围合区(沙市区政府和荆州理工职业学院除外)划定为中风险地区。
1、扬州市广陵区曲江街道新星社区运河水庭小区;
江苏淮安
04
扬州全城急寻进入棋牌室人员
新增确诊里19例去过
广东疫情情况
目前,广东无中高风险地区,
但有两个需要重点关注地区:

此前,
国务院联防联控机制
于7月31日召开新闻发布会,
针对大家关心的
疫情会大规模暴发吗?
暑期还能不能出去旅游?
作出了相关解答
↓↓↓
01
病毒变异,现在的防控措施还是否有效?
目前我们的防控措施仍然有效。
第一,科学界对这个病毒的认识。它仍然是个冠状病毒,它的传染源、传播途径已经基本清楚。
第二,基于我们国家目前防控工作的实践。因为现在的防控措施处置广东疫情、辽宁疫情、云南疫情等等,将近30多起疫情,效果是显著的。
疫情会大规模暴发吗?
从目前全球的情况来看,出现打疫苗以后又被感染,这叫做突破病例,它是一种常态,并不是例外。但是需要强调的是,出现突破病例,仍然是我们全球打了30多亿剂次疫苗人中的少数。
临床数据显示,任何一款疫苗都不是百分之百的预防感染的,但是总的判断,目前各种变异株仍然是在现在疫苗可控的范围之内。我们国家去年以来采取的防控措施也都是有效的。
由于我们现有的防控措施能够落实到位,疫苗接种也是在全球是领先的,没有大规模暴发的现实环境。
暑期还能不能出去旅游?
一是疫情高、中风险地区的人员要取消外出旅行。
二是其他地区的人员出行前要认真查询旅行目的地的疫情风险状态,要暂缓前去高、中风险地区旅行。
三是无论到哪里旅行,都要做好个人预防,包括戴口罩、勤洗手,尽量避免和减少到室内人员拥挤的场所。在室外活动,也要注意保持适当的人际距离。
四是老年人、慢性病患者,特别是那些尚未完成新冠疫苗全程接种或者全程接种新冠疫苗但还没有满14天的老年人和慢性病患者,尽量不去外地旅行。
新冠疫苗对变异株的有效性如何?
临床数据显示,任何一款疫苗都不是百分之百的预防感染的,但是总的判断,目前各种变异株仍然是在现在疫苗可控的范围之内。我们国家去年以来采取的防控措施也都是有效的。
基于在境外大规模疫情国家开展的真实世界研究,特别是像在智利开展的一千多万人的研究过程当中,我们国家科兴公司的疫苗总体保护率,就是对所有症状、轻症的保护在65%以上,对预防重症、进ICU监护病房和死亡病例的保护分别高达87.5%、90.3%和86.3%,这充分说明,我们国家的疫苗可以有效地降低住院、重症和死亡率。
现有的研究也显示,全球各条技术路线的疫苗,对新冠变异株保护力确实呈现一定程度的下降,但是对这种变异株,它仍然还是在疫苗保护范围之内的。特别是它的中和抗体和保护率,还都是一定程度的存在的。
新冠病毒疫苗加强针的接种是否有必要?
初步观察,对已完成免疫接种一年以内的普通人群,是暂没有必要进行加强针接种的。但是对完成免疫超过6-12个月,并且免疫功能较弱的老年人和有基础性疾病的患者,以及因工作需要要去高风险地区工作的人员,在国内从事高暴露风险职业的这些人群,是否有必要开展加强针,以及什么时间开展加强针的接种,正在进行研究。
全省疫情防控、安全生产和三防工作
电视电话会议在广州召开
近日,全省疫情防控、安全生产和三防工作电视电话会议在广州召开,同时套开省新冠肺炎防控领导小组(指挥部)、安全生产委员会、三防指挥部会议,深入学习贯彻习近平总书记关于疫情防控、安全生产和防灾减灾工作的重要指示精神,对做好广东相关工作进行再部署、再推动、再落实。省委书记李希出席会议并讲话。省长马兴瑞主持会议,省委副书记、深圳市委书记王伟中出席会议。
李希指出,要认真学习贯彻习近平总书记重要指示精神,清醒看到当前疫情输入风险大增,安全生产形势严峻,防汛防台风任务紧迫,进一步增强抓好落实、做好工作、守好安全防线的责任感紧迫感。
李希强调,要始终绷紧疫情防控这根弦,坚持把疫情防控作为经济社会发展第一位的工作来抓,筑牢“外防输入、内防反弹”铜墙铁壁;要举一反三、压实责任,高标准、严要求把安全生产和防灾减灾工作落细落实落具体,坚决防止重特大安全事故发生。
江门市疫情防控和安全生产工作
视频会议召开
7月31日,江门市组织收听收看全省疫情防控、安全生产和三防工作电视电话会议后,立即召开市疫情防控和安全生产工作视频会议,深入学习贯彻习近平总书记关于疫情防控、安全生产和防灾减灾工作的重要指示精神,以及全省视频会议精神,对我市疫情防控和安全生产工作进行再部署、再推动、再落实。市委书记陈岸明出席会议并讲话,市委副书记、市长吴晓晖主持会议。

陈岸明指出,要清醒地认识到当前疫情防控和安全生产复杂严峻形势,进一步增强风险意识、忧患意识、责任意识,切实把思想和行动统一到习近平总书记重要指示精神上来,严阵以待、严防死守,为江门经济社会发展营造安全稳定环境。
陈岸明强调,要始终把讲政治顾大局放在首位,坚决贯彻落实习近平总书记关于疫情防控工作的重要讲话和指示批示精神,持续巩固来之不易的疫情防控良好局面。要准确把握江门地处大湾区承东启西杻纽门户容易成为疫情传播“中转站”,海岸线长、外防输入压力大,干部缺乏疫情防控大战大考经验,防控能力存在短板等四个特点,把疫情防控作为第一位的政治任务来抓,要有“一失万无”的危机感紧迫感,以最高标准、最实要求、最严纪律抓好省委工作部署的落实,确保滴水不漏、万无一失。
要坚持结果导向目标导向狠抓落实,坚决完成省委省政府疫情防控各项目标任务,全力确保侨乡群众生命财产安全。要时刻绷紧疫情防控这根弦,压实压紧各级各部门的属地责任、监管责任和企业的主体责任,确保全市经济社会发展大局安全稳定。要坚决做到守土有责、守土尽责、守土有方,把政治纪律、政治规矩立在前,绝不允许有丝毫放松懈怠。
针对近期国内疫情防控严峻形势,
按照整体部署,
8月2日,江门市委宣传部、市文明办
致全市广大居民朋友一封信,
倡议非必要不出省,从我做起,
共筑健康屏障。
广东疾控:
这些来(返)粤人员
须集中隔离14天!

江门疾控:
这些人请主动进行核酸检测!
8月2日,
江门疾控也发布重要消息:
倡导近期有省外旅居史人员
主动进行一次核酸检测
新一轮新冠疫情已波及16省份,国内疫情防控形势严峻复杂,同时正值暑期,人员外出流动增多,疫情传播风险进一步增大,为做好我市疫情防控工作,保障市民的身体健康,江门市疾控中心倡导:
一、非必要不出省。已外出的,请勿去人群密集的场所。
1.做好自我防护。非必要不远行,不扎堆少聚集,戴口罩勤洗手,一米线要守好,需警惕不恐慌,早报告不隐瞒,有症状早就医,打疫苗别迟疑,多配合多理解。
2.做“防控疫情”的网络践行者,通过政府官方渠道了解疫情动态和防治知识,相信科学、甄别谣言、不信谣、不传谣。
3.做“防控疫情”的网络守护者,识大体、明大理、顾大局,不盲目跟风、不哗众取宠,自觉抵制、反驳网络上的不科学、不文明言论。
疫情防控,没有旁观者。让我们齐心协力,线上线下,共同努力,筑牢“外防输入、内防反弹”铜墙铁壁。
中共江门市委网信办
2021年8月3日
开展12-17岁人群新冠病毒疫苗接种
是构筑全人群免疫屏障的重要组成部分
按照整体部署
8月1日、2日,我市三区四市分别启动
12—14岁人群新冠疫苗接种工作,
(具体安排请关注各地官号动态)
适龄人群可在监护人的陪同下,
按照所在地的接种政策指引,
前往接种点接种疫苗。
在疫情常态化防控形势下,
大家千万不可松懈,
要保持高度警惕,
坚持“防疫三件套”、
牢记“防护五还要”!
快收好这份防疫指南!




来源:网信江门



