12月17日,欧盟委员会发布了一揽子新措施,旨在加强碳边境调节机制(CBAM)的有效性。根据计划,碳边境调节机制(CBAM)将于两周后的2026年1月1日起正式实施。
欧盟委员会表示,本次发布的提案将扩大碳边境调节机制的范围,以解决目前碳边境调节机制范围内的钢铁和铝产品价值链下游产品的碳泄漏风险。
欧盟委员会旨在堵住一个漏洞——外国钢铁和铝生产商可以通过减少对欧盟的金属出口,以规避碳税,转而出口钢铁或铝含量较高的组装产品,这些产品目前无需缴纳欧盟费用。
图源:央视新闻
欧盟委员会决定从2028年起,将180种钢铁和铝密集型产品纳入CBAM的覆盖范围,包括机械、电器和专用工业设备,这可能使7,000名新进口商纳入该计划的覆盖范围。
这些下游产品中,绝大多数(94%)是工业供应链产品,其钢铝含量较高(平均79%),主要用于重型机械和专用设备,例如贱金属支架、气缸、工业散热器或铸造机械。
另有少量(6%)下游产品为家用电器产品。欧盟此类下游产品的生产商可能面临生产过程中所用钢铝材料成本上涨的问题。
草案称,委员会未来将考虑进一步扩大碳边境税的征收范围,以涵盖水泥、化肥和氢气等行业的更多下游产品。
有分析指出,中国钢铁和铝行业每年可能新增32-35亿元碳成本,部分企业利润空间或压缩10%-15%。
以下是草案中明确提及或基于评估的标准产品,这些产品进口到欧盟将需缴纳碳关税:
汽车及部件:针对铝合金/钢材>50%的产品,包括整车、车门、车身框架、发动机部件等;
家用电器:针对钢/铝外壳及部件>30%的产品,包括洗衣机、冰箱等;
厨房电器:针对钢/铝外壳及部件>30%的产品,包括烤箱、微波炉等;
园艺工具:针对钢/铝部件>20%的产品,如割草机等;
其他钢铁衍生品:包括螺丝/螺栓/铆钉等。
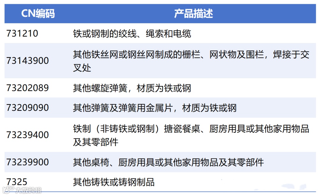
新增的钢铁产品:
新增的钢、铝的下游产品:
除了范围扩展之外,本次关于欧盟碳边境关税的新更新还发布了CBAM实际操作进行的澄清。
用于计算CBAM成本的两类排放指标已公布:一是默认值,在实际排放数据不可用时必须使用;二是实际排放和默认排放的CBAM基准值,这些提供了在免费配额逐步取消期间计算CBAM调整所需的欧盟碳排放交易体系参考值。
而本次修订提高了CBAM针对特定国家/地区的一些默认排放值。
因国家/地区和生产路线而异,在缺乏经核实的钢厂数据的情况下,必须使用这些固定值来确定CBAM税额。
已公布的默认值对一些主要出口市场如印度尼西亚、印度和中国尤其严苛。为鼓励披露实际排放,欧盟2026年将对默认值加征10%的加价,2027年升至20%,2028年升至30%。
化肥进口商将面临每年1%的加价,这反映了该行业的政治敏感性以及担忧CBAM相关成本上涨可能推高食品价格。
这些因素与CBAM逐步取消率和上涨的碳价相结合,将增加进口商的成本。
基于上述因素的初步计算表明,来自印度尼西亚、中国和印度的进口可能受CBAM冲击最大。
以从中国进口的每公吨热轧卷钢为例:进口商若仅使用默认值,在2026年可能面临每公吨189欧元的额外成本。到2028年,这将增加到每公吨302欧元,比截至昨日的南欧热轧卷钢进口价格每公吨497.5欧元上涨近61%。
来源:BNEF
同时,发布的临时基准值低于最初草案,扩大了外国供应商的成本差距。
这些参考数字用于计算进口商的免费配额调整,但计划在欧洲委员会于2026年初发布其2026-2030年基准制定评估报告后进行复审。
由于新的排放值将在2026年和2027年接受进一步审查,企业将难以规划明年以后的CBAM责任。
此外,进口商仍在等待关于如何从CBAM责任中扣除外国碳价格的细节。
这些因素结合在一起,使得生产商在该机制实施的第一年面临显著的成本不确定性,特别是那些从具有高默认排放值国家进口的企业。
来源:浙江贸促综合整理自环球零碳、关贸小易、BNEF、EU Commission,仅用于资讯分享,有侵权请联系删除

