搜索
首页
大数快讯
大数活动
服务超市
文章专题
出海平台
流量密码
出海蓝图
产业赛道
物流仓储
跨境支付
选品策略
实操手册
报告
跨企查
百科
导航
知识体系
工具箱
更多
找货源
跨境招聘
DeepSeek
首页
>
2025年12月5日三亚高端定制双飞5日游
>
2025年12月5日三亚高端定制双飞5日游
昆明绿洲生物
2025-07-30
0
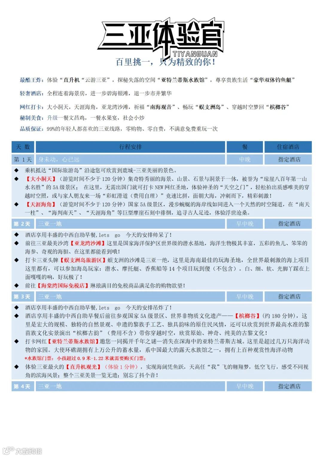
槟榔谷
大小洞天
海钓艇
南山
天涯海角
蜈支洲岛
亚龙湾沙滩
直升机
【声明】内容源于网络
0
0
昆明绿洲生物
内容
123
粉丝
0
关注
在线咨询
昆明绿洲生物
总阅读
0
粉丝
0
内容
123