2016年国家、省、市的各项商务扶持政策已陆续出台,为及时把政策传达到企业,我局将联合江门海关,检验检疫等部门,于6月中旬到各市、区巡回举办2016年商务政策宣讲会。现将有关事项通知如下:
一、场次安排
2016年商务政策宣讲会共举办6场,其中,蓬江区和江海区合并举办1场,其它市、区各举办1场。具体安排如下:


二、宣讲内容
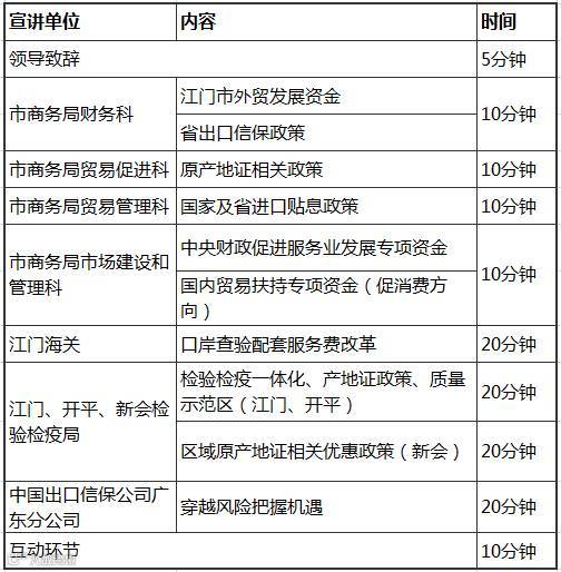
2016年国家、省、市出台的各项商务扶持政策。宣讲会议程初步安排如下:

三、参与方式
请各企业自行前往参加(前期已通过各市、区商务主管部门发动企业参加)。
江门市商务资讯、政企信息平台



