搜索
首页
大数快讯
大数活动
服务超市
文章专题
出海平台
流量密码
出海蓝图
产业赛道
物流仓储
跨境支付
选品策略
实操手册
报告
跨企查
百科
导航
知识体系
工具箱
更多
找货源
跨境招聘
DeepSeek
首页
>
新一代人工智能技术在新型电力系统中的探索及应用
>
新一代人工智能技术在新型电力系统中的探索及应用
法腾电力
2023-05-13
2
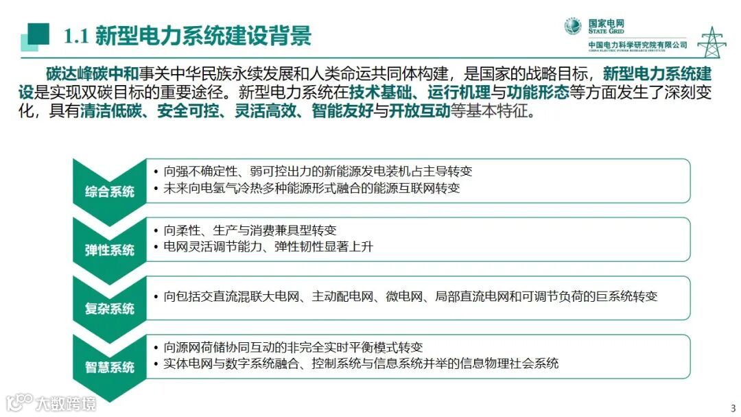
导读:新一代人工智能技术在新型电力系统中的探索及应用
来源:国家电网
【声明】内容源于网络
0
0
法腾电力
内容
297
粉丝
0
关注
在线咨询
法腾电力
总阅读
0
粉丝
0
内容
297