
中华人民共和国商务部
公 告
2018年第34号
美国时间2018年4月3日,美国政府依据301调查单方认定结果,宣布将对原产于中国的进口商品加征25%的关税,涉及约500亿美元中国对美出口。美方这一措施明显违反了世界贸易组织相关规则,严重侵犯中方根据世界贸易组织规则享有的合法权益,威胁中方经济利益和安全。
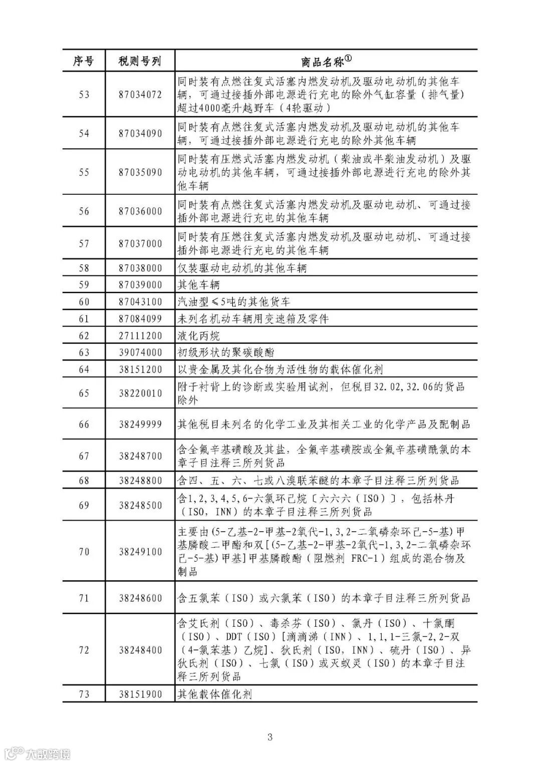
对于美国违反国际义务对中国造成的紧急情况,为捍卫中方自身合法权益,中国政府依据《中华人民共和国对外贸易法》等法律法规和国际法基本原则,将对原产于美国的大豆等农产品、汽车、化工品、飞机等进口商品对等采取加征关税措施,税率为25%,涉及2017年中国自美国进口金额约500亿美元。(详见附件)
最终措施及生效时间将另行公告。
附件:对美国加征关税商品清单
商务部
2018年4月4日
附件:






