
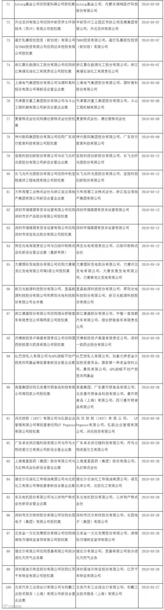
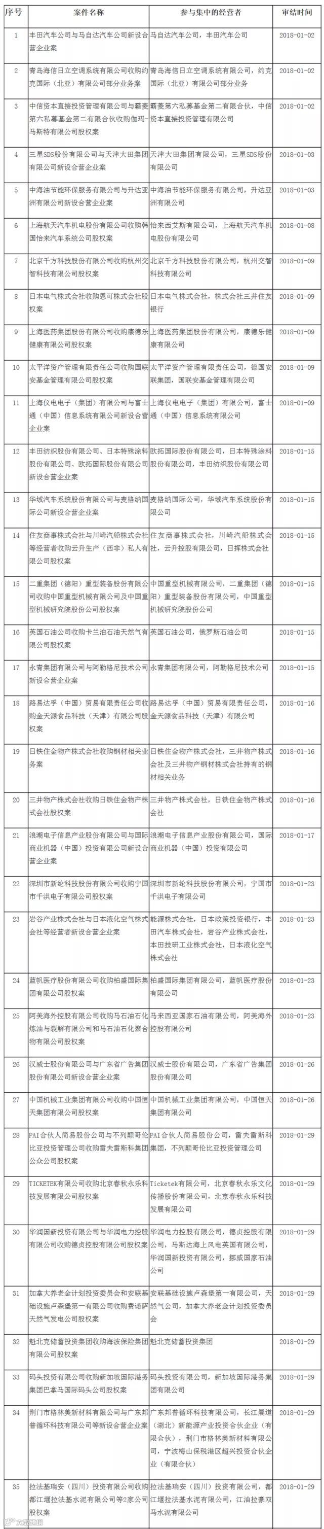
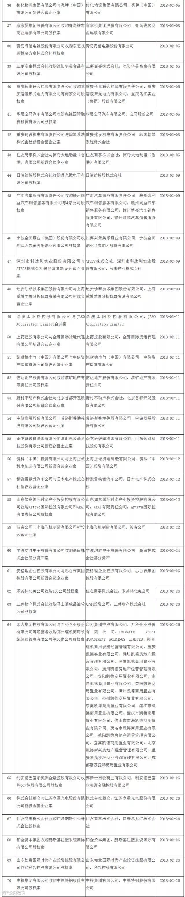
号外!商务部反垄断局公布了2018年第一季度无条件批准经营者集中案件列表,共计100起案件!商务微新闻带你一目了然!
一月份批准案件
二月份批准案件
三月份批准案件
(来源:商务微新闻)
江门商务
号外!商务部反垄断局公布了2018年第一季度无条件批准经营者集中案件列表,共计100起案件!商务微新闻带你一目了然!
一月份批准案件
二月份批准案件
三月份批准案件
(来源:商务微新闻)