江门商务
江门市商务局官方微信
国务院关于做好自由贸易试验区第六批改革试点经验复制推广工作的通知
国函〔2020〕96号
各省、自治区、直辖市人民政府,国务院各部委、各直属机构:
建设自由贸易试验区(以下简称自贸试验区)是党中央、国务院在新时代推进改革开放的一项战略举措,肩负着为全面深化改革和扩大开放探索新途径、积累新经验的重大使命。按照党中央、国务院决策部署,自贸试验区所在地方和有关部门结合各自贸试验区功能定位和特色特点,全力推进制度创新实践,形成了自贸试验区第六批改革试点经验,将在全国范围内复制推广。现就有关事项通知如下:
一、复制推广的主要内容
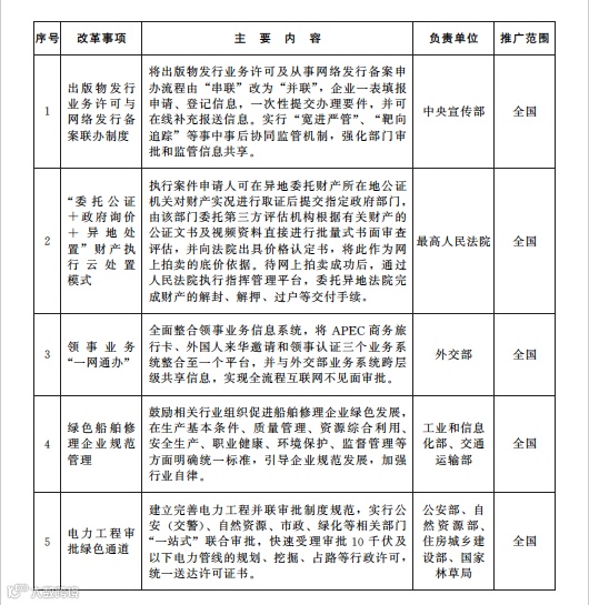
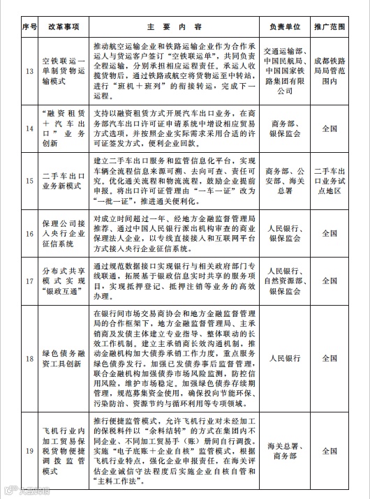
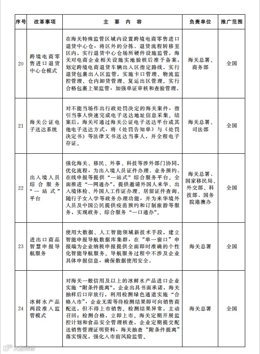
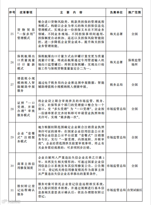
(一)在全国范围内复制推广的改革事项。
(二)在特定区域复制推广的改革事项。
1. 在自贸试验区复制推广“建设项目水、电、气、暖现场一次联办模式”、“股权转让登记远程确认服务”、“野生动植物进出口行政许可审批事项改革”等3项。
二、高度重视复制推广工作
各地区、各部门要以习近平新时代中国特色社会主义思想为指导,全面贯彻党的十九大和十九届二中、三中、四中全会精神,深刻认识复制推广自贸试验区改革试点经验的重大意义,将复制推广工作作为贯彻新发展理念、推动高质量发展、建设现代化经济体系的重要举措。要把复制推广第六批改革试点经验与巩固落实前五批经验结合起来,同一领域的要加强系统集成,不同领域的要强化协同高效,推动各方面制度更加成熟更加定型,把制度优势转化为治理效能,推进治理体系和治理能力现代化,进一步优化营商环境,激发市场活力,建设更高水平开放型经济新体制。
三、切实做好组织实施
各省(自治区、直辖市)人民政府要将自贸试验区改革试点经验复制推广工作列为本地区重点工作,加强组织领导,加大实施力度,确保复制推广工作顺利推进、取得实效。国务院各有关部门要结合工作职责,主动作为,指导完成复制推广工作。需报国务院批准的事项要按程序报批,需调整有关行政法规、国务院文件和部门规章规定的,要按法定程序办理。国务院自由贸易试验区工作部际联席会议办公室要开展成效评估,协调解决复制推广工作中的重点难点问题。复制推广工作中遇到的重大问题,要及时报告国务院。
附件
自由贸易试验区第六批改革试点经验复制推广工作任务分工表







来源:中国政府网

