搜索
首页
大数快讯
大数活动
服务超市
文章专题
出海平台
流量密码
出海蓝图
产业赛道
物流仓储
跨境支付
选品策略
实操手册
报告
跨企查
百科
导航
知识体系
工具箱
更多
找货源
跨境招聘
DeepSeek
首页
>
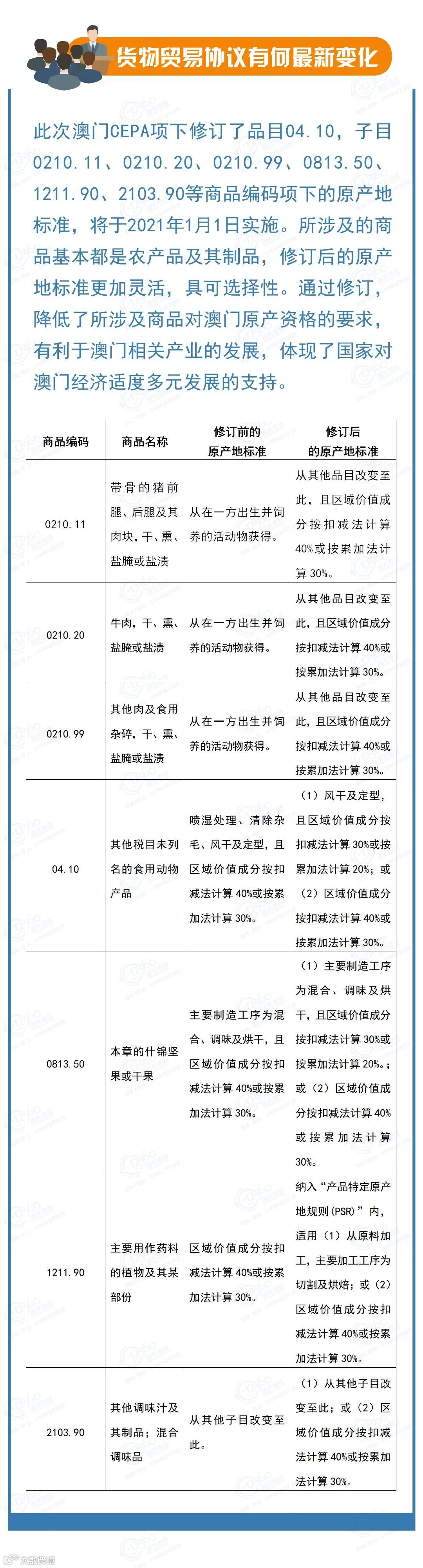
注意!澳门CEPA货物贸易协议又有新变化啦!
>
注意!澳门CEPA货物贸易协议又有新变化啦!
江门商务
2020-12-31
1
江门
商务
江门市商务局官方微信
来源:外贸发展局
【声明】内容源于网络
0
0
江门商务
内容
5641
粉丝
0
关注
在线咨询
江门商务
总阅读
2.1k
粉丝
0
内容
5.6k