13项自贸区改革创新经验全省推广,不动产跨境抵押将实现“不出关”也可贷款!
江门商务
广东省人民政府关于复制推广中国(广东)
自由贸易试验区第七批改革创新经验的通知
在省有关单位和广州、深圳、珠海市政府积极推动下,中国(广东)自由贸易试验区(以下简称广东自贸试验区)在投资便利化、贸易便利化、金融创新、政府职能转变等领域先行先试,形成了可复制推广的第七批共13项改革创新经验。现就做好复制推广工作有关事项通知如下:
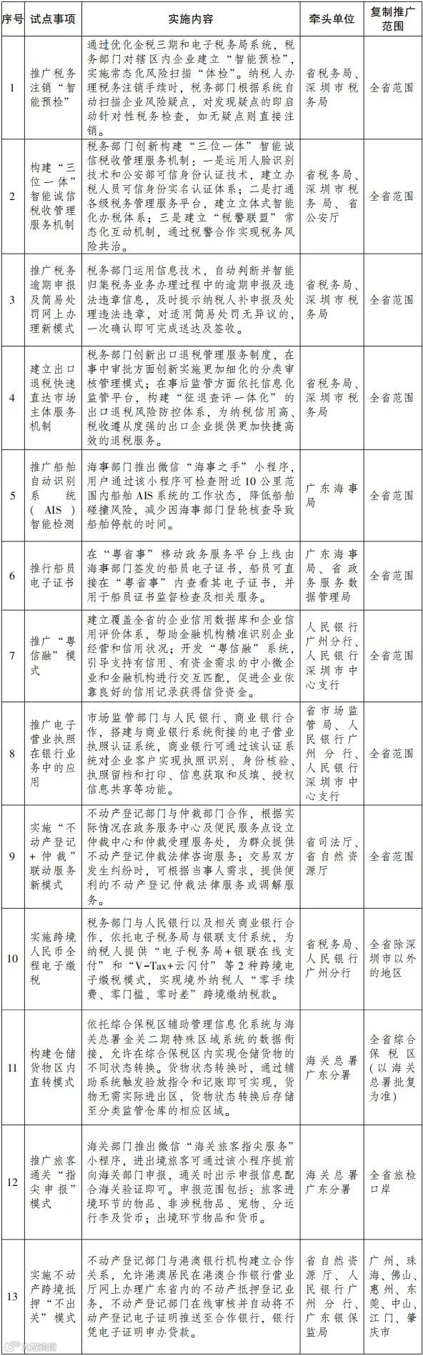
1.投资便利化领域(4项):推广税务注销“智能预检”、构建“三位一体”智能诚信税收管理服务机制、推广税务逾期申报及简易处罚网上办理新模式、建立出口退税快速直达市场主体服务机制。
2.贸易便利化领域(2项):推广船舶自动识别系统(AIS)智能检测、推行船员电子证书。
4.政府职能转变领域(2项):推广电子营业执照在银行业务中的应用、实施“不动产登记+仲裁”联动服务新模式。
(二)在全省相关范围内复制推广的改革事项(4项)。
1.在全省除深圳市以外的地区复制推广(1项):实施跨境人民币全程电子缴税模式。
2.在全省综合保税区复制推广(1项):构建仓储货物区内直转模式。
3.在全省旅检口岸复制推广(1项):推广旅客通关“指尖申报”模式。
4.在广州、珠海、佛山、惠州、东莞、中山、江门、肇庆市复制推广(1项):实施不动产跨境抵押“不出关”模式。
(一)加强组织实施。各地、各有关单位要高度重视广东自贸试验区改革创新经验复制推广工作,各牵头单位要抓紧制订相应的工作方案,结合各地实际分类指导,有序推进。省商务厅(自贸办)要加强统筹指导,积极协调解决复制推广过程中遇到的困难和问题。
(二)加强宣传解读。各地、各有关单位要加大宣传力度,以举办政策宣讲会、发布操作指引、开展培训等多种方式,认真做好政策宣传解读工作,引导市场主体用足用好相关政策。
(三)加强督促检查。各地、各有关单位要加强对本地、本单位复制推广工作的督促检查,定期将工作进展情况报送省商务厅(自贸办)。省商务厅(自贸办)要牵头做好改革创新经验复制推广工作的评估检查,适时将有关工作情况报告省政府;要会同广州、深圳、珠海市政府积极推进广东自贸试验区的体制机制创新,加快探索形成更多可复制推广的改革创新成果。
附件:中国(广东)自由贸易试验区第七批可复制推广改革创新经验任务分工表
中国(广东)自由贸易试验区第七批可复制
推广改革创新经验任务分工表
