
更多政策关注→宁波政策 查看
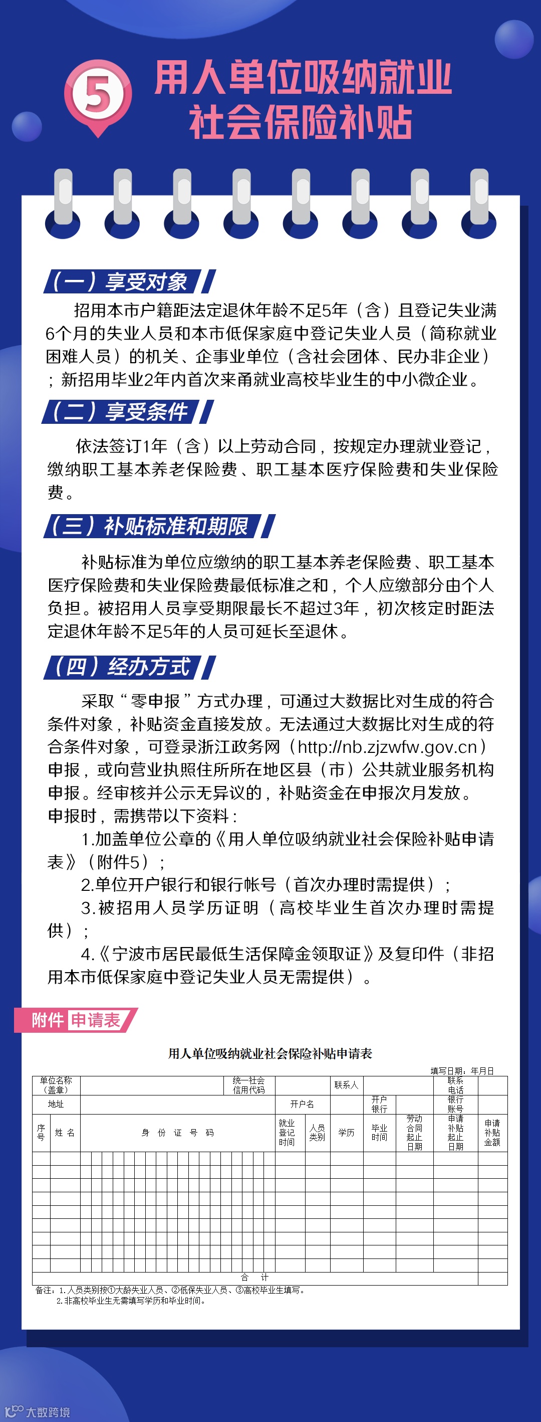
《实施细则》重点明确了13项就业创业有关政策的经办要求,即:创业者社会保险补贴(一次性创业社保补贴)、创业带动就业补贴、创业场租补贴、中小微企业吸纳就业贷款贴息、用人单位吸纳就业社会保险补贴、中小微企业吸纳高校毕业生一次性就业补贴、高校毕业生从事基层公共服务岗位补贴、就业见习补贴、高校毕业生就业补贴、灵活就业社会保险补贴、求职创业补贴、高技能人才生活安居补助、中小微企业“稳就业白名单”信贷支持等。其中,中小微企业吸纳高校毕业生一次性就业补贴(仅2020年实行)、就业见习补贴(原来政策有但无操作细则)、高技能人才生活安居补助、中小微企业“稳就业白名单”信贷支持等4项为新增政策,创业者社会保险补贴、创业带动就业补贴、创业场租补贴等3项政策调整了对象、标准等。其余6项政策在原政策基础上进行了完善。



扫一扫二维码,下载(1-5)申请表


扫一扫二维码,下载(5-8)申请表

扫一扫二维码,下载(9-13)申请表

来源:宁波市人力资源和社会保障局

企业想申报项目拿补助?条件是否符合?
找宁波政策 免费咨询!
愿景
搭建人民与政府的“最后一公里”

