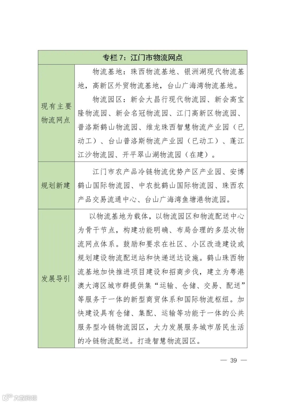
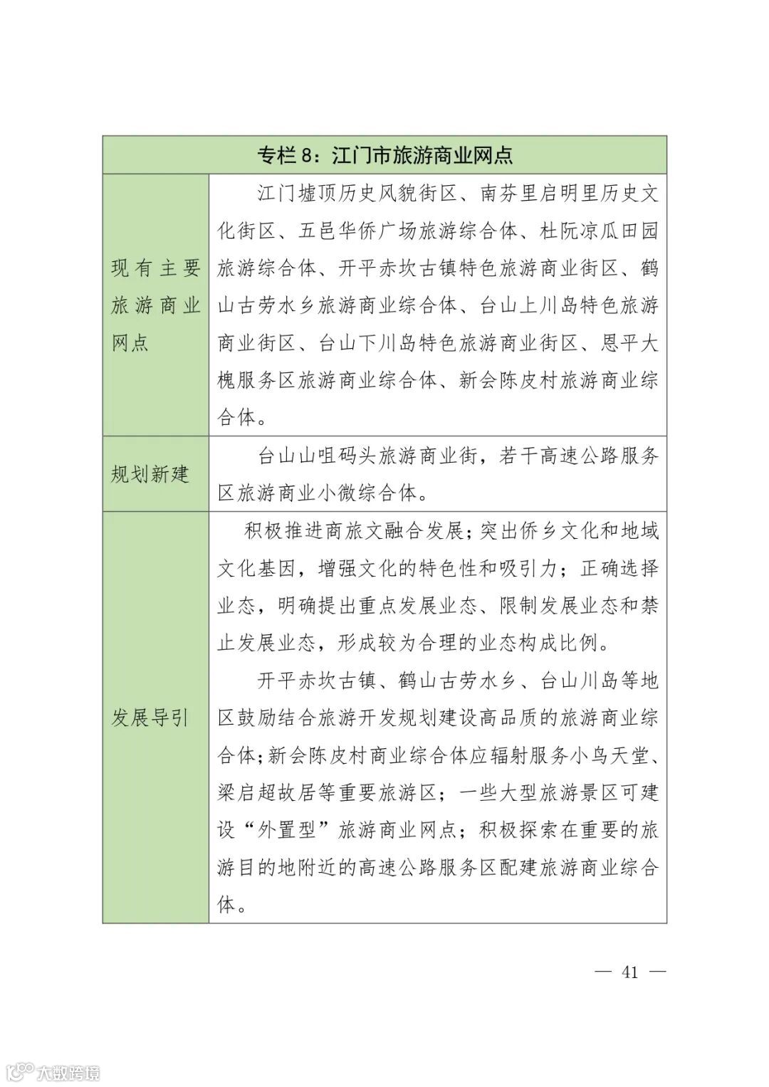
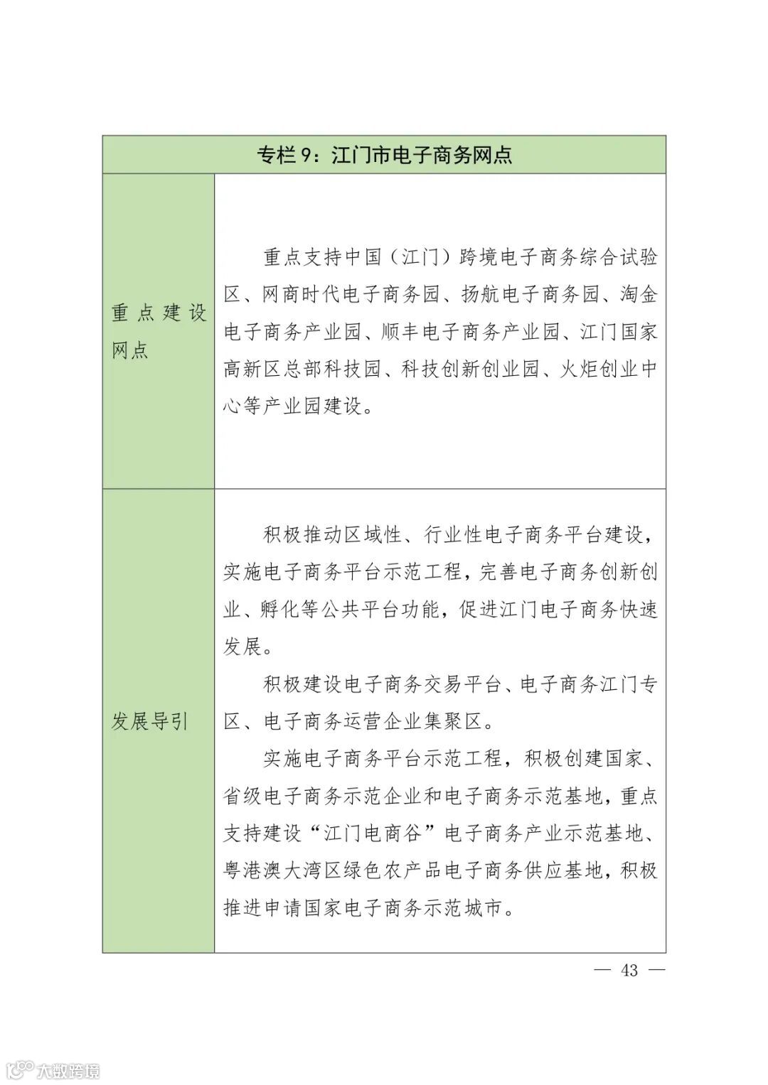
江门商务
江门市商务局官方微信
日前,
市商务局印发了
《江门市商业发展“十四五”规划》,
全文如下:





































































点击文末下方“阅读原文”查看江门市商务局关于印发《江门市商业发展“十四五”规划》的通知

来源:江门商务
江门商务
江门商务
江门市商务局官方微信
日前,
市商务局印发了
《江门市商业发展“十四五”规划》,
全文如下:





































































点击文末下方“阅读原文”查看江门市商务局关于印发《江门市商业发展“十四五”规划》的通知

来源:江门商务