
会计人注意了!费用报销发票审核不严,武汉某公司被查了!今天起,收到这14种发票一律退回,4月9日起务必做好自查!
发票抵制错误,被定性偷税!
又一家公司栽在了费用报销发票上!
一张物业费发票因地址错误,竟然收到了税务行政处罚决定书!进项税转出,企业所得税调整,我们来看看是怎么回事!

违法事实:

处罚决定:

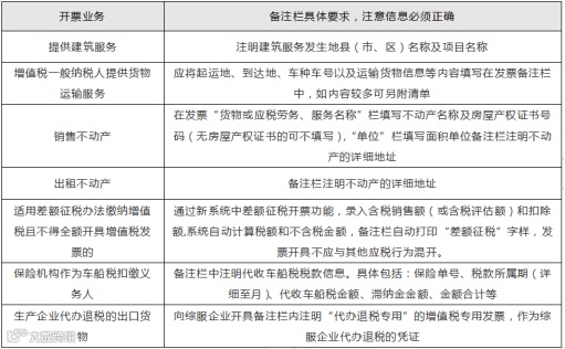
今天起,这14种发票不能报销了!
会计请收到一律退回!
《国家税务总局关于增值税发票开具有关问题的公告》 (国家税务总局公告2017年第16号) 第一条:自2017年7月1日起,购买方为企业的,索取增值税普通发票时,应向销售方提供纳税人识别号或统一社会信用代码。销售方为其开具增值税普通发票时,应在“购买方纳税人识别号”栏填写购买方的纳税人识别号或统一社会信用代码。不符合规定的发票,不得作为税收凭证。

⑤ 发票附有清单的,清单不是从防伪税控系统开具打印,而是自行用A4纸打印的不能报销!

收到不合规发票怎么办?
今天统一回复清楚!
企业取得私自印制、伪造、变造、作废、开票方非法取得、虚开、填写不规范等不符合规定的发票以及取得不符合国家法律、法规等相关规定的其他外部凭证,不得作为税前扣除凭证,应及时要求对方补开。补开、换开后的发票、其他外部凭证符合规定的,可以作为税前扣除凭证。
企业在补开、换开发票、其他外部凭证过程中,因对方注销、撤销、依法被吊销营业执照、被税务机关认定为非正常户等特殊原因无法补开、换开发票、其他外部凭证的,可凭以下资料证实支出真实性后,相应支出可以或追补至该支出发生年度税前扣除(追补年限不得超过五年)。

在汇算清缴期结束后,税务机关发现且告知企业的,应自被告知之日起60日内补开、换开或提供可以证实其支出真实性的相关资料。
来源 | 税务师
声明 | 本篇文章为转载文,有删改。由F-Council整理发布,内容仅供参考学习,为此带来的损失本公司不承担任何法律责任!版权归原作者所有,如需转载请后台联系。如有任何疑议,请直接联系F-Council财税服务中心,我们非常欢迎您的积极互动。



