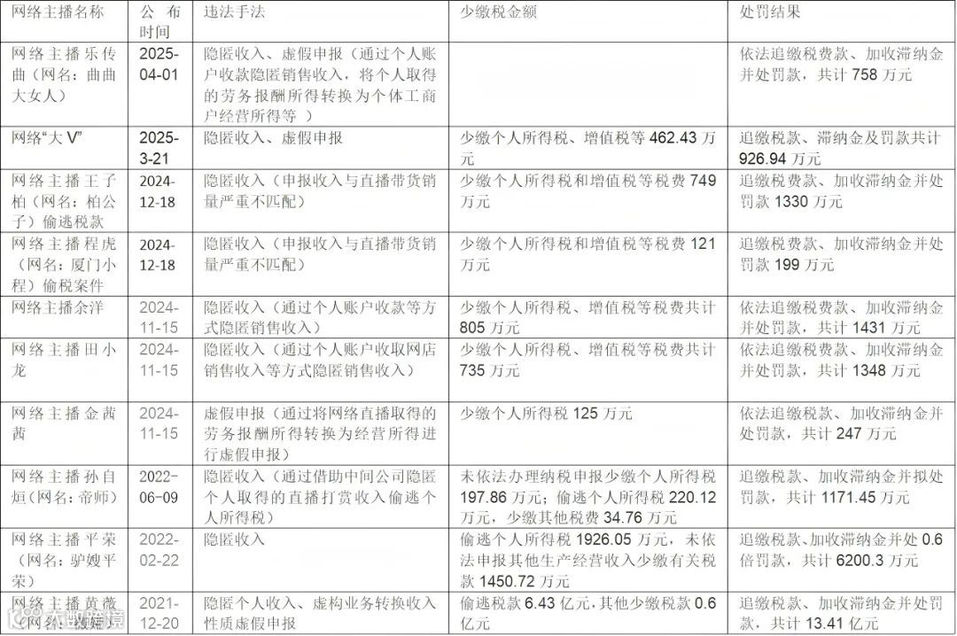
近期,税务部门依法查处了一批网红主播和网红店铺偷逃税案件并进行了曝光:有的主播声称两年收入26万元,其实隐匿收入超1500万元,补罚税款近270万元;有的网店三年销量184万件,可仅纳税36元,补罚税款近310万元……这一巨大的收入差距,瞬间成为舆论焦点。
据相关数据统计,2024年直播电商市场规模达到了5.2万亿元,同比增长 25%,头部主播的收入更是水涨船高,如李佳琦、辛巴等头部主播,年收入可达数亿元。腰部主播的收入也较为可观,月收入在5000元至10万元之间,主要依靠平台流量扶持、带货佣金以及品牌合作等获得收入。
即便在今年出台并实施了《互联网平台企业涉税信息报送规定》,但是在巨大的利益诱惑下,仍有一些主播和相关机构选择铤而走险,采用各种手段偷逃税款,严重扰乱了税收征管秩序。
其中,隐匿收入是最为常见的手段之一。部分主播通过私人账户收取打赏、佣金等隐瞒不报。此外,转换收入性质也屡见不鲜,例如通过设立“空壳”工作室将劳务报酬转为税负较低的经营所得,主播薇娅就因此收到严惩。其他手段还包括成立多个主体拆分收入以滥用税收优惠,以及通过虚构业务、接受虚开发票甚至利用关联公司虚增成本等方式来虚列成本费用。
基于电商行业特性与监管要求,创为财税建议电商从业者从“被动整改”到“主动防控”——
电商行业的合规成本,远低于违法成本!
随着平台数据报送制度落地,直播电商的“灰色地带”正在快速消失,合规不再是“选择题”而是“生存题”!
创为财税建议直播电商从业者,应摒弃侥幸心理,主动建立合规体系,及时搭建专业财税团队或委托第三方服务!唯有将合规融入经营全流程,才能在行业洗牌中站稳脚跟,实现长期发展!

