点击蓝字 |关注我们
2024年6月29日,国家市场监督管理总局、国家标准化管理委员会正式发布了经修订后的国家标准《养殖红鳍东方鲀鲜、冻品加工操作规范》(标准号:GB/T27624-2024),本标准将于2025年1月1日起正式实施。
国标GB/T27624《养殖红鳍东方鲀鲜、冻品加工操作规范》是由大连天正集团主持编制,协同国内权威科研单位及河鲀产业化龙头企业共同起草,旨在规范红鳍东方鲀鲜、冻品的粗加工操作步骤及工艺流程。
自2011年首次发布以来,该标准成为国内指导河鲀加工企业开展生产规范经营的主要标准之一,是推动2016年河豚鱼国内市场有条件放开的重要依据;同时,该标准进一步规范了河豚鱼的标识、包装、贮运等内容,对河豚鱼安全食用和市场销售都具有重要指导意义,为老百姓能吃到绿色、安全、安心的河豚产品保驾护航。
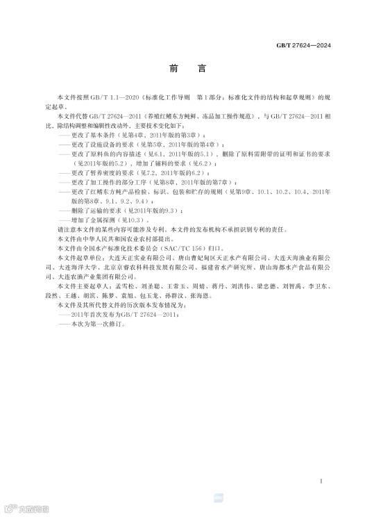
本文件代替GB/T 27624-2011《养殖红鳍东方鲀鲜、冻品加工操作规范》,与GB/T 27624-2011相比除结构调整和编辑性改动外,主要技术变化如下:
更改了基本条件(见第4章,2011年版的第3章);
更改了设施设备的要求(见第5章,2011年版的第4章);
更改了原料鱼的内容描述(见6.1,2011年版的5.1),删除了原料需附带的证明和证书的要求(见2011年版的5.2),增加了辅料的要求(见6.2);
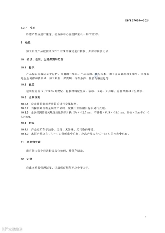
更改了暂养环境和密度的要求(见7.2,2011年版的6.2);
更改了基本条件(见第4更改了加工操作的部分工序(见第8章,2011年版的第7章);章,2011年版的第3章);
删除了运输的要求(2011年版的9,3);
增加了金属探测(见10.3)。
滑动看下一页|点击看大图
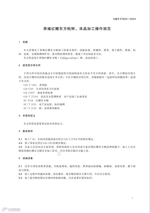
本文件规定了养殖红鳍东方鲀(Takifugu rubripes)加工的基本条件、设施设备、原辅料、暂养、加工操作、检验,标识、包装、金属探测和贮存、废弃物处理的要求。本标准适用于红鳍东方鲀(Takifugu rubripes)为原料,经加工制成的鲜、冻养殖红鳍东方鲀产品。
本次修订为第一次修订,通过细化和明确相关参数指标和技术要求,使标准更具有操作性和适用性,也完全符合我国对于食品安全标准的相关要求。
扫码关注了解更多集团信息
天正实业
地址:大连市西岗区胜利路100号槐花大厦22楼2号
电话:86-411-84390022
关于天正
天正集团创立于1993年,是一家集育苗业、水产养殖、水产加工、国际贸易、活鱼物流、科技研发等产业于一体的农业产业化国家重点龙头企业。
自“十一五”起,主持或参与承担“863”计划、国家科技支撑、“蓝色粮仓”专项、辽宁重大科研专项等多项国家、省部级重点科研项目,主持编制国家及地方标准38项,拥有国家专利16项,科技成果4项,荣获辽宁省科技进步一等奖、教育部科技进步一等奖、国家海洋工程科技二等奖等省部级各类荣誉奖项14项。
企业下辖4个养殖场、2个加工厂以及进出口贸易、国内销售和餐饮等公司,年总营业收入在2亿元以上。每年繁育红鳍东方鲀、鲆鲽类、黑鮶等名贵海水鱼种苗量千万尾以上,养殖产量2000余吨。
订阅号
天正实业
(长摁二维码跳转)
视频号
天正实业
(进入视频号搜索账号)
官网
大连天正实业有限公司
(长摁二维码跳转)
微博
大连天正实业
(长摁二维码跳转)
往期 • 推荐

