人应当一切都美,外貌、衣着、灵魂、思想。 ——契诃夫
当谈到解决世界饥饿问题时,我们往往关注于最大限度地提高粮食产量和寄希望于粮食生产者可以做出的改变,以更好地服务不断增长的地球人口。肉类这种“高价”的易获取或者只能存在于小说或漫画。
加利福尼亚大学的研究人员想到了一个稍微不同的解决方案,它涉及一种你可能从未听说过的鱼。
它的学名是Cebidichthys violaceus,但更通俗的叫法是猴面线鳚(Monkeyface Prickleback)。它有一个滑稽的名字。不可否认,它看起来很奇怪。它看起来也很美味,可以大量养殖。
素食主义者的鱼特别罕见,但它的肉显然很美味。加利福尼亚大学的研究人员将其描述为“新的白肉”,这表明这种鱼很容易养殖。这项研究发表在《英国皇家学会学报B辑》上。
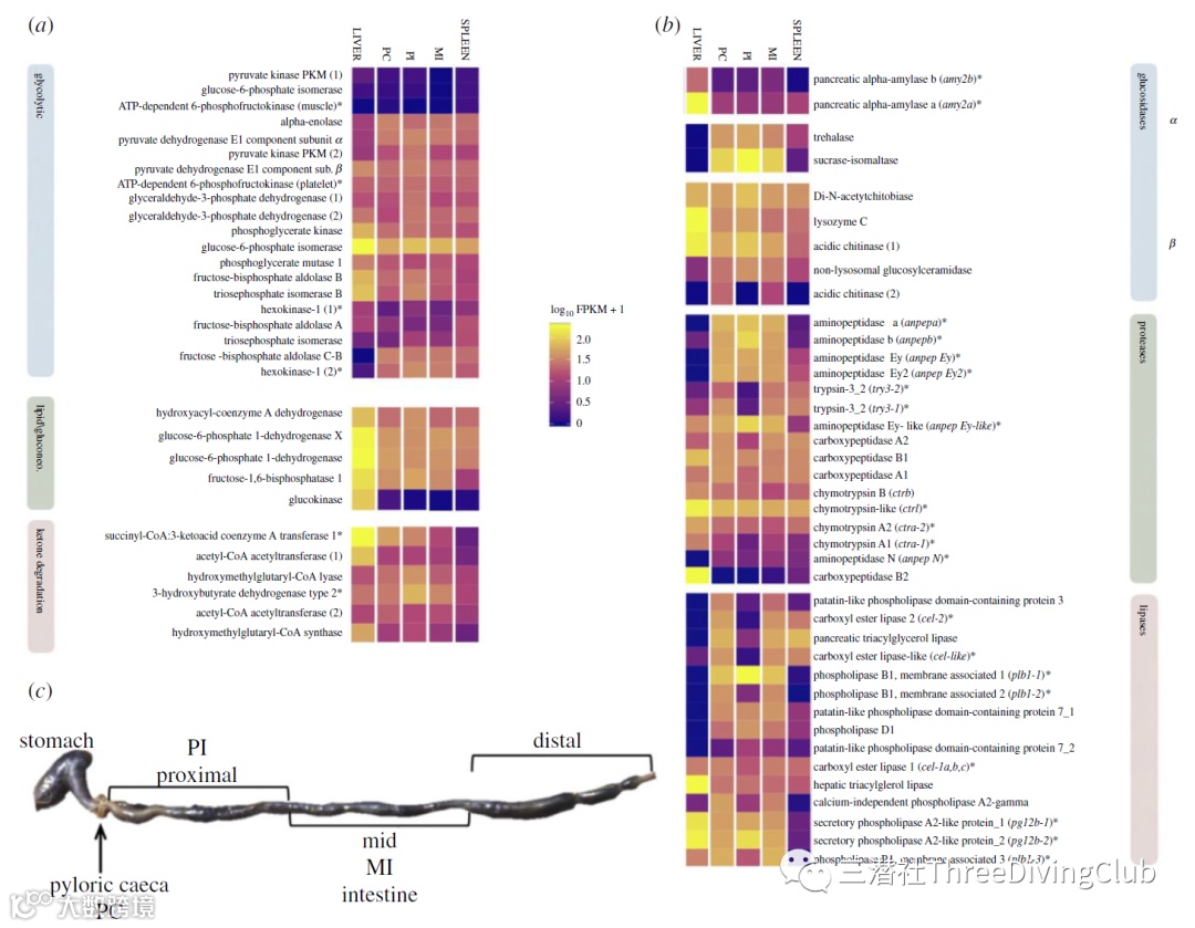
正如这篇论文所指出的,这种鱼非常耐寒,它已经进化出了在陆地上生活近两天的能力,可以长时间地呼吸空气。就体型而言,它并不庞大,长到大约3英尺长,6磅重。这种鱼是严格的素食主义者,这一事实使它非常适合大量养殖。
“使用植物性饲料可以减少污染,降低成本,”第一作者约瑟夫·赫拉斯在一份声明中说。“然而,大多数水产养殖鱼是食肉动物,不能处理植物油脂。基因组测序为我们提供了一个更好的理解什么类型的基因是分解植物物质所必需的。如果我们扫描更多的鱼类基因组,我们可能会发现具有正确基因的杂食性鱼类,这可能为可持续水产养殖提供新的选择。”
观察这种鱼在大规模水产养殖后对有未来格局的改变是很有趣的,但早期的结果似乎表明,它会做得很好,可以养活很多人。
关于潜水的点点滴滴,想了解更多,直接来撩
部分图片来自网络,侵删

