搜索
首页
大数快讯
大数活动
服务超市
文章专题
出海平台
流量密码
出海蓝图
产业赛道
物流仓储
跨境支付
选品策略
实操手册
报告
跨企查
百科
导航
知识体系
工具箱
更多
找货源
跨境招聘
DeepSeek
首页
>
产业发展政策清单
>
产业发展政策清单
金山经济
2020-08-05
0
导读:2020年是全面建成小康社会和“十三五”规划收官之年,也是全面谋划"十四五”规划的开局之年。
2020年是全面建成小康社会和“十三五”规划收官之年,也是全面谋划"十四五”规划的开局之年。面对复杂严峻的外部环境和经济下行压力,本区将进一步巩固提升金山实体经济向上渐进趋好的高
质量
发展态势,深化建设打响“
上海
制造”品牌的重要承载区,全面建设“三个金山” 。
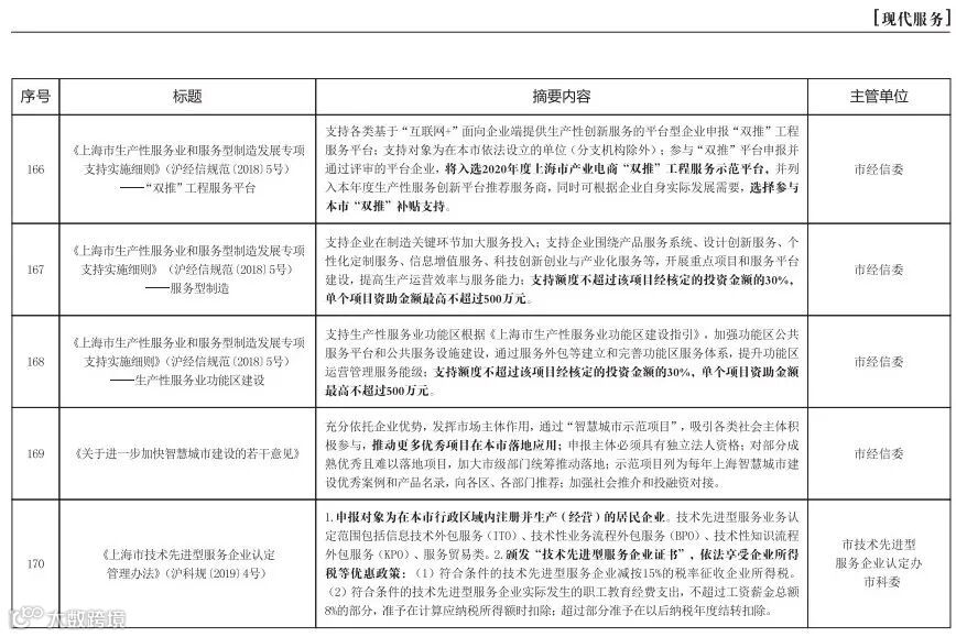
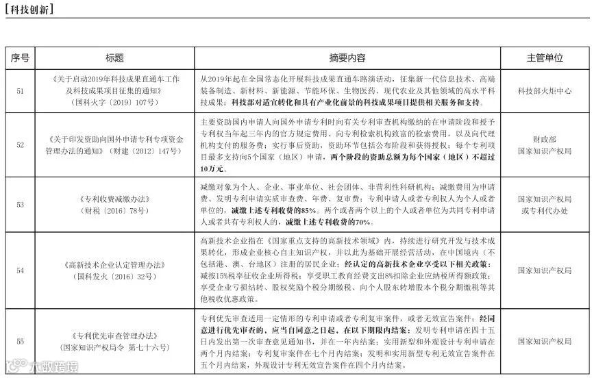
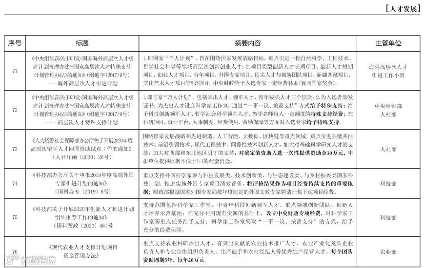
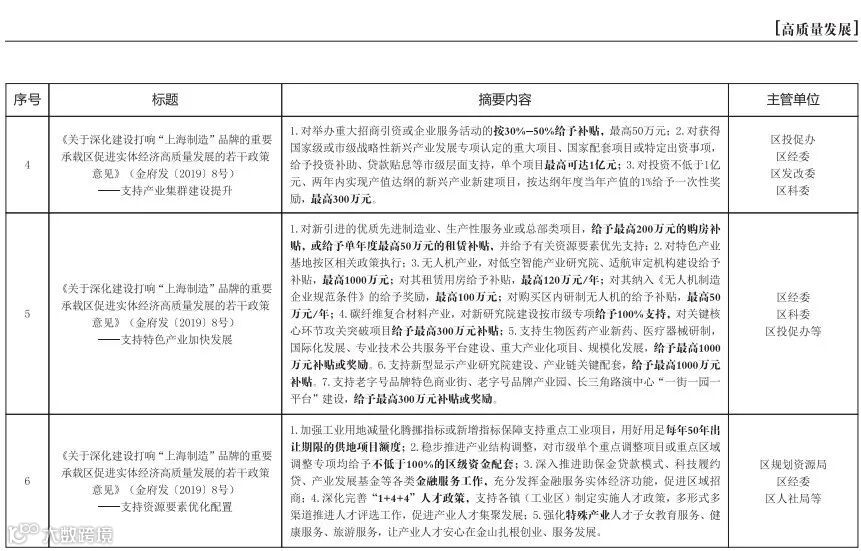
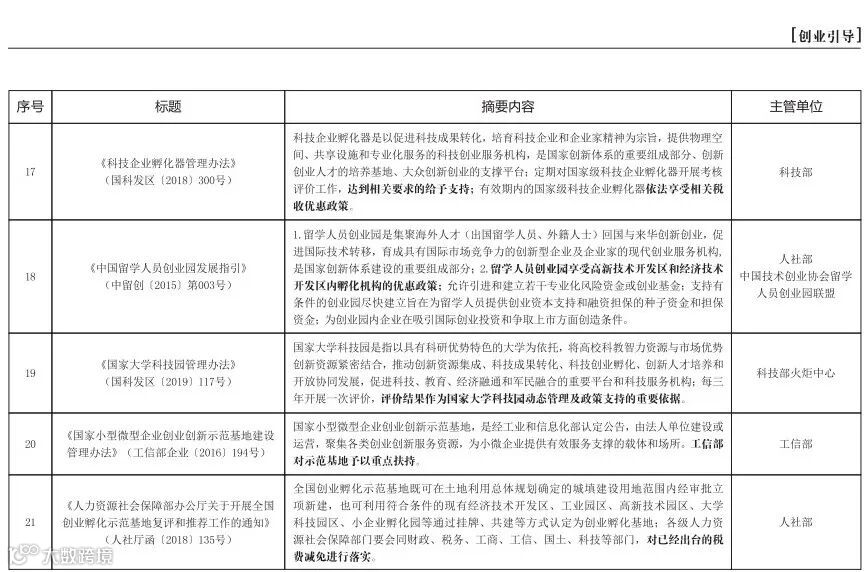
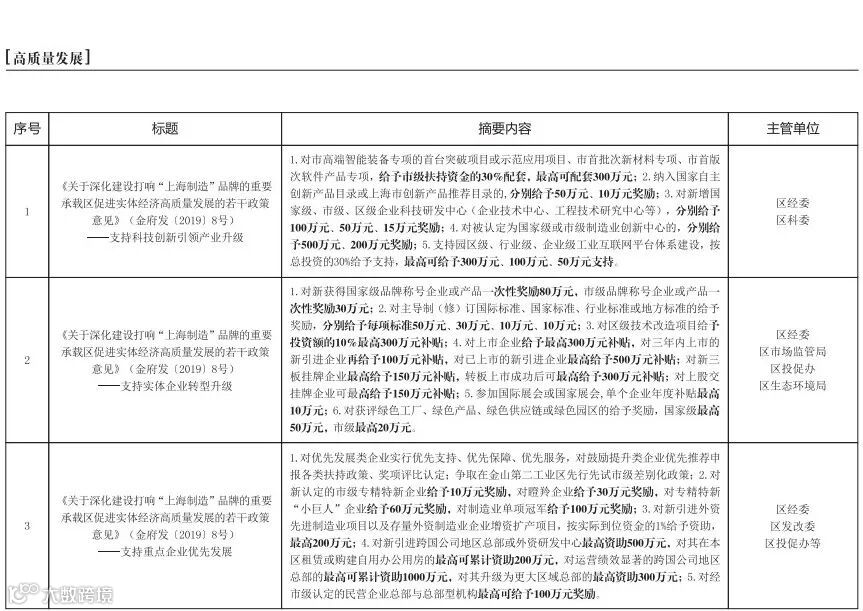
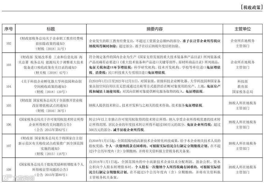
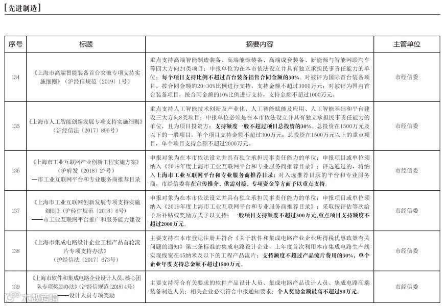
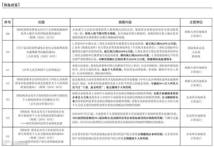
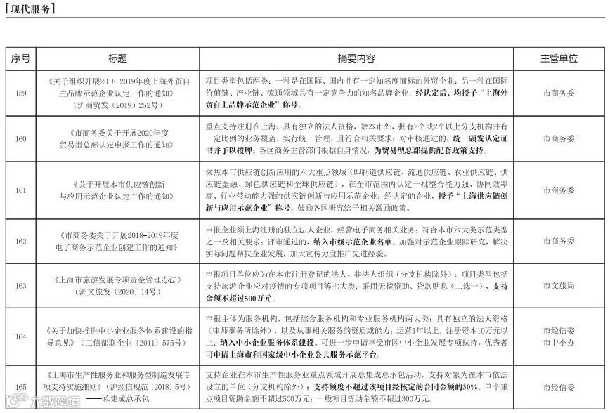
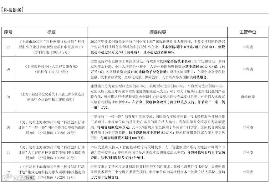
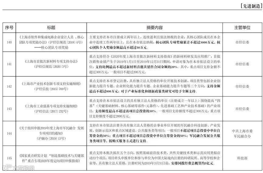
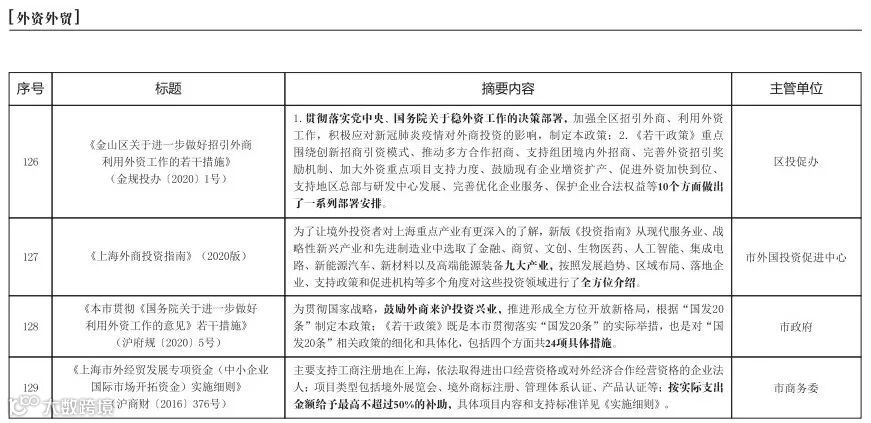
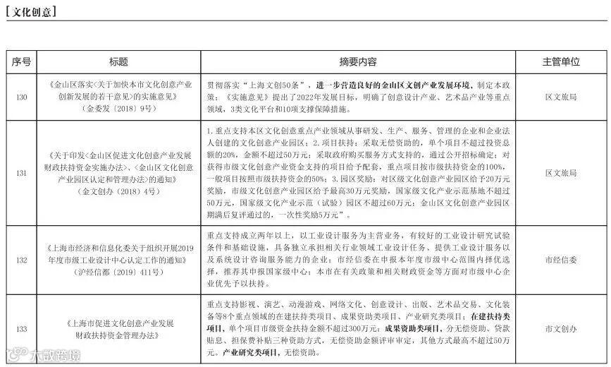
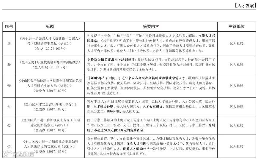
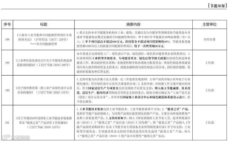
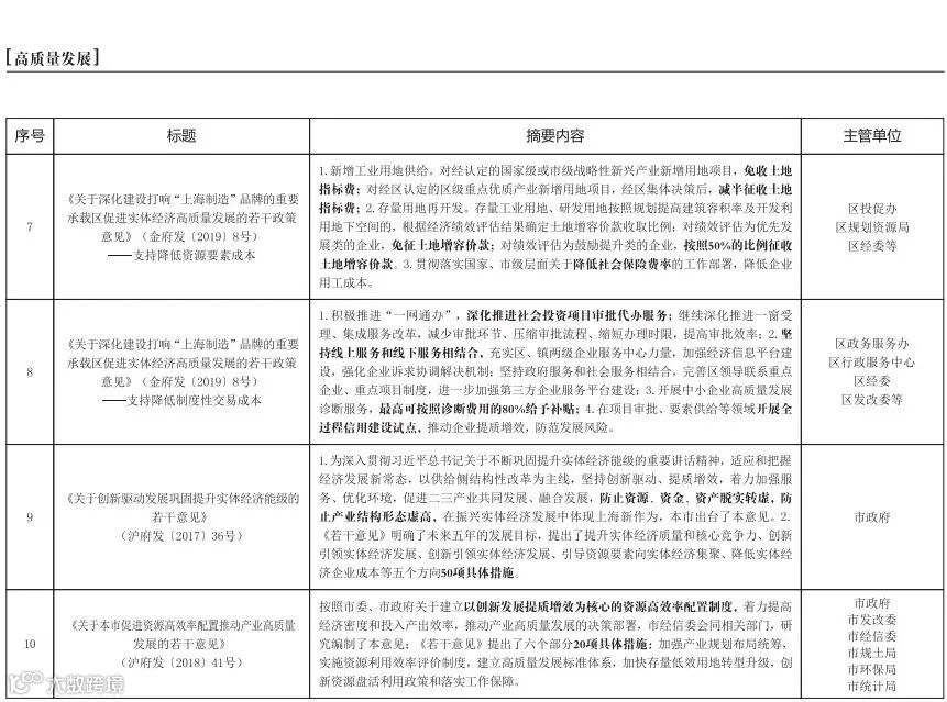
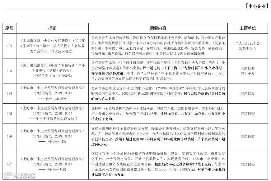
我委结合区域发展实际、近年来的发布效果,以及企业相关意见建议,对国家、上海市、金山区相关政策进行了梳理汇编,形成了《产业发展政策清单》。
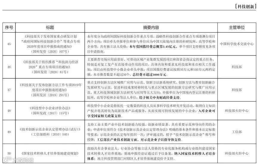
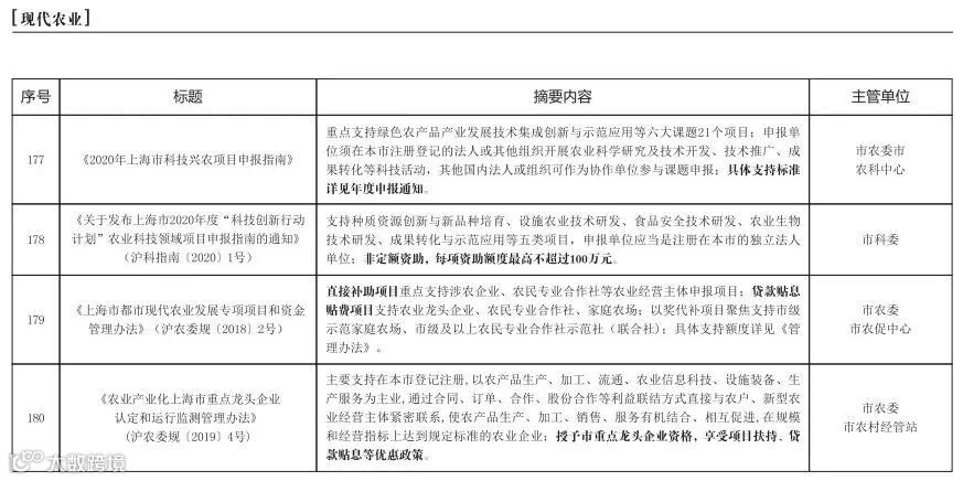
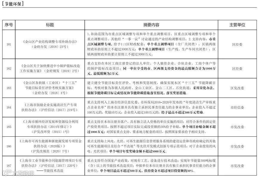
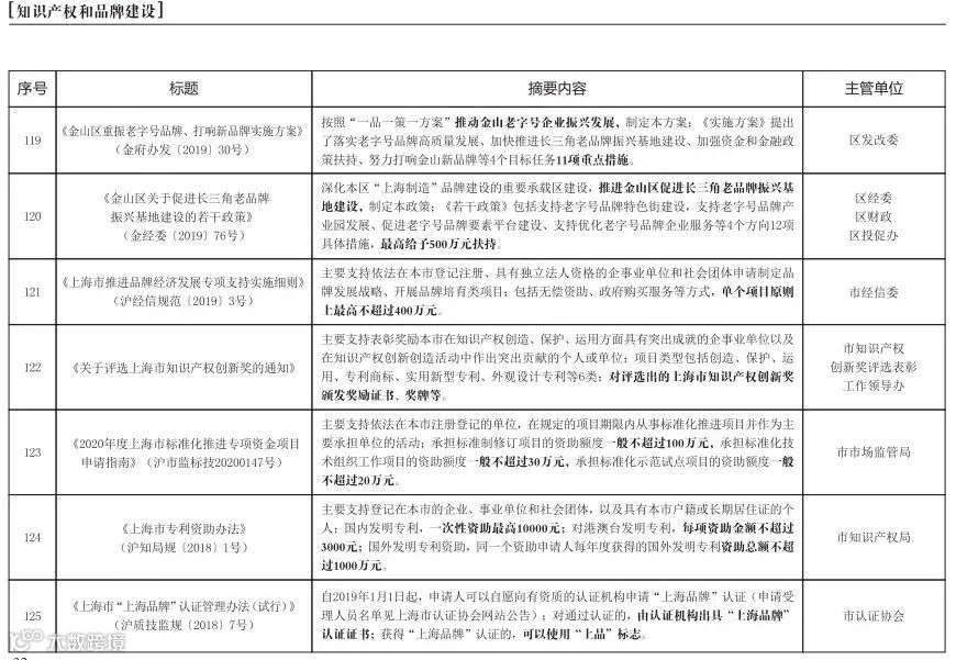
为方便查阅,分为高质量发展、创业引导、科技创新、人才发展、金融
服务
、税收政策、发展环境、外资外贸、文化创意、先
进制
造、现代服务、现代农业、节能环保、知识产权和品牌建设、中小企业等十五个类别,并按照标题、摘要内容、主管单位进行了解读。
政策收集截止日期为2020年7月。鉴于政策的不断调整,汇编内容仅供参考,如遇有关政策调整,按调整后的政策执行。
金山区经济委员会
2020年7月
【声明】内容源于网络
0
0
金山经济
内容
3289
粉丝
0
关注
在线咨询
金山经济
总阅读
421
粉丝
0
内容
3.3k