点击图片上方“中国会计报”蓝色小字,可订阅本微信。
友情提醒:

增值税

企业所得税

个人所得税
一、 居民个人工资、薪金所得预扣率表

二、 居民个人劳务报酬所得,稿酬所得,特许权使用费所得


三、 综合所得税率表(个税汇算清缴时适用)

四、 经营所得税率表

五、利息、股息、红利所得;财产租赁所得;财产转让所得和偶然所得
利息、股息、红利所得;财产租赁所得;财产转让所得和偶然所得,适用比例税率,税率为20%。(该税率适用于居民个人与非居民个人)
六、全年一次性奖金
申报方式:
单独申报:应纳税额=全年一次性奖金收入×适用税率-速算扣除数
(注:适用税率,以全年一次性奖金收入除以12个月得到的数额对照月度税率表确定)
并入综合所得:应纳税额=(年收入-减除费用-附加扣除-专项附加扣除-其他扣除)×税率-速算扣除数
单独申报适用税率表

综合申报适用税率表

印花税

消费税

附加税
附加税是对增值税、消费税附征的一种税费,包括城建税、教育费附加和地方教育费附加(后两者属于费),税率分别是:

房产税
房产税是对房屋产权所的人征收的税种,分为从价计征和从租计征两种。适用的税率如下:

城镇土地使用税
城镇土地使用税是对在城市、县城、建制镇、工矿区范围内适用土地的单位和个人征收的税种。适用税率如下:

契税
契税是对土地、房屋权属转移时向承受者征收的税种。

土地增值税
土地增值税是对转让土地使用权、地上的建筑物及其附着物并取得收入的单位和个人征税的税种。土地增值税根据增值额适用不同的税率,具体规定如下:

耕地占用税
耕地占用税是占用耕地建房或从事非农业建设的单位和个人征收的税种。耕地占用税施行地区差别定额税率。

车辆购置税
车辆购置税,是对购置汽车、有轨电车、汽车和挂车、排气量超过150毫升的摩托车征收的税种,施行固定的税率,为10%。
车船税
车船税是指对中国境内管理部门办理登记的车辆、船舶征收的一种财产税。按年计征,适用税率如下:

关税
关税是对进出口货物征收的税种。
我国进口关税的法定税率包括最惠国税率、协定税率、特惠税率和普通税率。不同种类物品适用的关税税率不同,可在中国海关官网等网站进行查询。
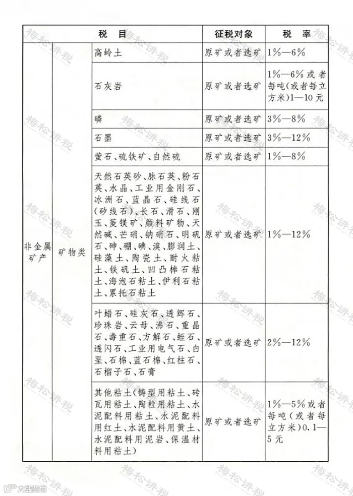
资源税
资源税,对在我国领域内和管辖的其他海域开发应税资源的单位和个人征收。



环境保护税
环境保护税,是对在中国领域内和中国管辖的其他海域排放应税污染物征税的税种。污染物分为大气污染物、水污染物、固体废物、噪声这4种。适用的税率如下:

烟叶税
烟叶税是对我国境内收购晾晒烟叶、烤烟叶的单位征收的税种,适用比例税率20%。
船舶吨税

文章仅供参考。
来源:财务第一教室、税务大讲堂、梅松讲税、税台、财务经理人、税筹学堂等
编辑:罗莎
更多内容详见“中国会计报APP”!

会计人都在看
全国人大代表,江西省人大常委会副主任,江西省财政厅党组书记、厅长朱斌:会计管理多向发力 为江西经济社会高质量发展服务
重要提醒!个税汇缴无需预约,纳税人可随时办理!(附汇缴最新最全操作指南)
定了!小型微利100万以下不是2.5%,是5%! 刚刚!3个文件颁布!
公转私频繁交易,个人承担连带责任!提醒:2023年公转私,这样转!
税务局紧急提醒!小规模纳税人有销无进,未提供任何进项,严查!
4月征期延长!税务局紧急通知!小型微利所得税2.5%→5%+个体户个税减半+印花税季报+残保金减免……
住宿费、会议费发票无证据支撑定性虚开!2023年起,费用报销不能只附一张发票!



觉得不错,请点赞↓↓↓

