各相关企业:
根据《浙江省经济和信息化厅关于组织2021年度浙江省专精特新中小企业和隐形冠军企业申报遴选工作的通知》(以下简称省《通知》,详见附件1)要求,现就我区组织推荐2021年浙江省专精特新中小企业和隐形冠军企业有关事项通知如下:
一、推荐范围
被推荐的企业需符合省《通知》所规定的专精特新中小企业和隐形冠军企业申报条件和各项要求。
二、组织实施
1.企业申报。申报浙江省专精特新中小企业,请于10月28日—11月15日登录企业码平台(https://qymgw.jxt.zj.gov.cn)在线填报《浙江省专精特新中小企业申报表》(见附件2)。同时需在11月18日前向区经信局提供纸质申报材料(申报表和佐证材料)一式三份。申报浙江省隐形冠军企业,请于10月28日—11月15日登录企业码平台(https://qymgw.jxt.zj.gov.cn)在线填报《浙江省隐形冠军企业申报表》(见附件3),并上传相关佐证材料,申报资料明细详见附件5。同时需在11月16日前向区经信局提供纸质申报材料(申报表和佐证材料)一式三份。
电子文件同时以word+pdf形式发至邮箱1084730592@qq.com(纸质材料和电子文本内容必须一致),申报表和佐证材料请用A4纸双面印刷,装订平整,采用普通纸质材料作为封面。
2.推荐原则。按照浙江省专精特新中小企业和隐形冠军企业申报条件进行推荐。已列为工信部专精特新“小巨人”企业、制造业单项冠军示范企业、浙江省隐形冠军企业的不再推荐浙江省专精特新中小企业。各市专精特新中小企业遴选采取等额推荐方式。遴选工作采用备案制,由各设区市经信局负责组织实施。浙江省隐形冠军企业采取限额推荐方式,推荐需兼顾不同规模的企业,原则上以中型企业为主,超出名额推荐的不予受理。已列为工信部制造业单项冠军示范企业的,不再推荐。
区经信局企业发展服务中心联系人:赵海霞,联系电话:81187997,邮箱1084730592@qq.com;周明俊,联系电话:81187996。

附件1:浙江省经济和信息化厅关于组织2021年度浙江省专精特新中小企业和隐形冠军企业申报遴选工作的通知
附件2:浙江省专精特新中小企业申报表



附件3:浙江省隐形冠军企业申报表



附件4:浙江省隐形冠军企业评价标准

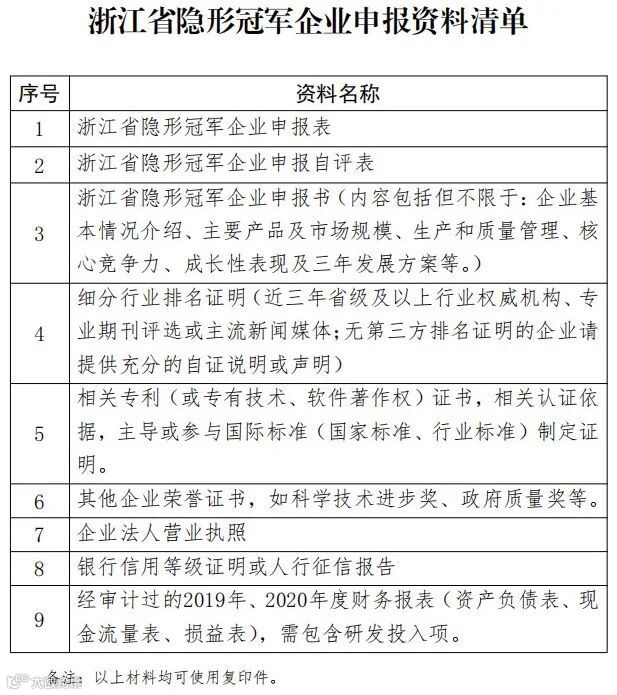
附件5:浙江省隐形冠军企业申报资料清单

杭州高新区(滨江)经济和信息化局
2021年10月26日


