今日看点
“有钱没钱,回家过年”
春节的脚步越来越近
往年这时候
我们都在抢回家过年的票
陆陆续续准备回乡过年了🧨
但今年情况特殊疫情
仍牵动着大家的心
除了抢票,还有很多问题要考虑
返乡政策是什么样的呢?
需要核酸检测吗?
会被隔离吗?
今天小编为大家整理了
浙江省内11个市的返乡政策
快和小编一起来看看吧
湖州市
离开当地政策
非必要不离湖。近期非必要不前往中高风险地区或有新冠肺炎阳性感染者报告地区所在的区县
进入当地政策
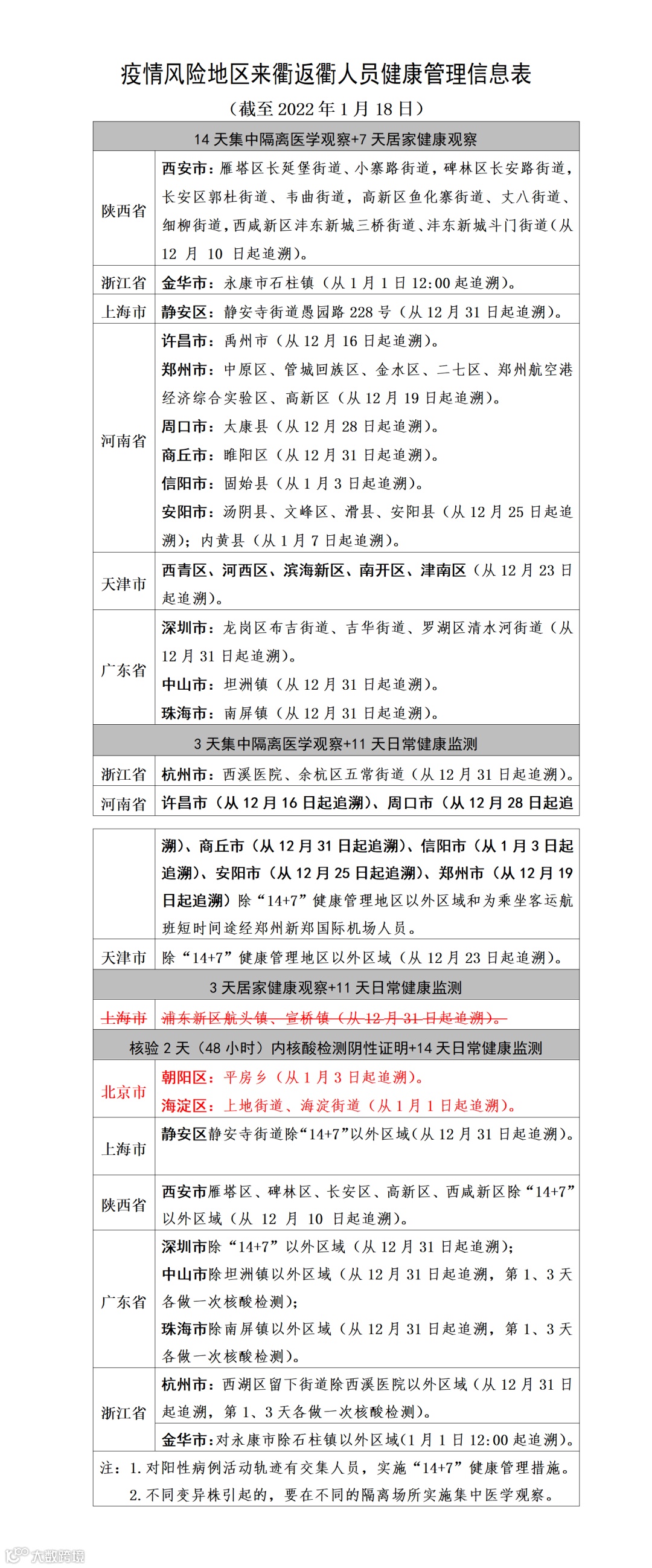
疫情中高风险地区划分及管控措施
(截至1月17日)
(一)高风险地区或参照高风险地区管理(14天集中隔离医学观察+7天居家健康观察)
|
河南省 |
许昌市:禹州市 安阳市:汤阴县(从12月25日起追溯) |
|
陕西省 |
西安市:雁塔区长延堡街道(从12月10日起追溯) |
|
天津市 |
津南区 |
(二)中风险地区或参照中风险地区管理(14天集中隔离医学观察+7天居家健康观察)
|
上海市 |
静安区:静安寺街道愚园路228号 |
|
浙江省 |
金华市:永康市石柱镇前锦村下陈自然村、永康市增杰衡器厂、永康市一凌工贸有限公司。(从1月1日12:00起追溯) |
|
河南省 |
郑州市:中原区、管城回族区、金水区、二七区、郑州航空港经济综合实验区、高新区 信阳市:固始县(从1月3日起追溯) 周口市:太康县(从12月28日起追溯) 商丘市:睢阳区 安阳市:文峰区、滑县、安阳县。(从12月25日起追溯)内黄县(从1月7日起追溯) |
|
天津市 |
西青区 河西区 滨海新区 南开区 |
|
广东省 |
深圳市:龙岗区布吉街道、吉华街道;罗湖区清水河街道 |
|
陕西省 |
西安市:雁塔区小寨路街道,碑林区长安路街道,长安区郭杜街道、韦曲街道,高新区鱼化寨街道、丈八街道、细柳街道,西咸新区沣东新城三桥街道、沣东新城斗门街道。(从12月10日起追溯) |
(三)3天居家健康观察+11天日常健康监测
|
天津市 |
除“14+7”健康管理地区以外区域 |
|
河南省 |
许昌市、安阳市除“14+7”健康管理地区以外区域、郑州市除“14+7”健康管理地区以外区域和为乘坐客运航班短时间途经郑州新郑国际机场人员 |
|
上海市 |
浦东新区航头镇、宣桥镇 |
(四)核验2天(48小时)内核酸检测阴性证明+14天日常健康监测
|
上海市 |
静安区静安寺街道 |
|
浙江省 |
金华市永康市石柱镇(从1月1日12:00起追溯) |
|
陕西省 |
西安市雁塔区、碑林区、长安区、高新区、西咸新区。(从12月10日起追溯) |
|
广东省 |
深圳市、中山市、珠海市 |
注:如未明确健康管理措施追溯期的,从公布期起往前追溯14天。对阳性病例活动轨迹有交集人员,实施“14+7”健康管理措施
密切接触者(14天集中隔离医学观察+7天居家健康观察)
即先实施14天集中隔离医学观察;对符合解除隔离条件的,继续实施7天居家健康观察;对期满核酸检测阴性者,结束健康管理
入境来湖返湖人员(14天集中隔离医学观察+7天居家健康观察+7天日常健康监测)
即在第一入境地实施14天集中隔离医学观察;符合解除隔离条件来湖返湖的,提前向所在村(社区)报备,继续实施7天居家健康观察加7天日常健康监测
宁波市
离开当地政策
鼓励留甬过节,非必要不出省,如确需前往的,须提前向所在村(社区)及单位报备,做好个人防护,返甬后按要求配合落实健康管理措施
严格外出审批,全市机关企事业单位干部职工,确需离甬的,须经单位主要负责人审批。高风险岗位人员应尽量避免出行,确需出行的,须满足脱离工作岗位14天以上且持48小时内核酸检测阴性证明,并向所在单位报备
发热病人、“健康码”黄码等人员要主动配合健康监测和核酸检测,在未排除感染风险前不得出行(黄码人员不得离开居所)。严格限制前往国内中、高风险地区及所在区县(市),非必要不前往中、高风险地区所在设区市的其他区县(市)
进入当地政策
国内中、高风险地区及所在区县(市)人员原则上不得来甬
中、高风险地区所在设区市的其他区县(市)或有确诊病例(无症状感染者)报告城市人员,须持“健康码”绿码,抵甬后立即向所在(社区)或单位(酒店)报备,按要求配合落实健康管理措施
省外来甬返甬人员须持“健康码”绿码,建议抵甬后主动申报,就近做1次核酸检测,并落实自我健康监测
温州市
离开当地政策
建议大家春节非必要不离温
进入当地政策
鼓励在外温州人就地过年
低风险地区人员,确需回温的,回温前要事先申领“温州防疫码”。在途中做好个人防护和活动轨迹记录。抵温后要根据“温州防疫码”上的提示,主动联系社区人员,配合落实网格排查和管控措施
台州市
离开当地政策
外来工作人员、务工人员等留台州过年请广大市民密切关注国内疫情动态,非必要不出台州、不前往中高风险地区及有病例报告的地区,外出务必做好戴口罩、勤洗手等个人防护措施
进入当地政策
提前申报
计划近期来(返)台州或近14天内从省外来(返)台州人员请进行自主申报,并第一时间向所在社区(村居)、单位或入住酒店报备,配合落实相关疫情防控措施
人员查验
在机场、火车站、省际客运站等交通枢纽设置“健康码+行程卡”检查卡口和核酸检测服务点,引导督促省外(境外)来(返)台州人员通过“来(返)台州人员自主申报程序”如实申报;对健康码、行程卡异常人员分类纳入管控
健康管理措施
所有省外来(返)台州人员进行一次核酸检测;健康码异常、行程卡带“*”(星号)人员返台后必须进行一次核酸检测,并视具体情况配合落实集中隔离医学观察、居家健康观察和日常健康监测等健康管理措施
绍兴市
离开当地政策
谨慎安排出行。要密切关注疫情动态,避免前往中高风险地区所在设区市(直辖市为所在区,下同)、已有本地阳性病例报告的地区和边境城市
进入当地政策
一、需主动报备并配合落实相关管控措施人员范围:
请自表1起始日期起,有相关地区旅居史且目前尚在我市的人员,第一时间主动向所在社区(村)、工作单位报备,并配合开展核酸检测及落实相关健康管控措施
二、至综合服务点进行核酸检测人员范围:
请自表2起始日期起,有相应地区旅居史且目前尚在我市的人员,至综合服务点进行2次核酸检测(到绍后第1天和第4天分别进行1次核酸检测)
三、愿检尽检核酸检测人员范围:
除表1、表2所列地区外的省外来绍返绍人员,及1月1日12时起来自永康市(除石柱镇外)的人员,主动前往各辖区相应愿检尽检检测点进行2次核酸检测(到绍后第1天和第4天分别进行1次核酸检测)
金华市
离开当地政策
非必要不离金、非必要不出省,尤其不要前往中高风险地区和有本土病例报告的地区及其所在设区市,如必须前往,需提前向所在社区(村)和单位报备,做好个人防护,返回后按要求配合落实健康管理措施
进入当地政策
国内中高风险地区及所在县(市、区)人员原则上不得来金;中高风险地区所在设区市其他低风险地区或病例报告城市人员,抵金后立即向所在(村)社区、单位(酒店)报备,并配合落实健康管理措施;省外来金返金人员须持“健康码”绿码,抵金后主动申报,就近做1次核酸检测,并落实自我健康监测
各村(社区)要加强出入人员测温、查验“健康码+行程卡”、规范佩戴口罩等疫情防控措施,对辖区内省外来金返金、行程卡带“*”、健康码异常等人员进行细致排摸,逐一登记,并落实核酸检测、医学观察等措施
衢州市
离开当地政策
严格限制前往中高风险地区及所在县(市、区),非必要不前往中高风险地区所在市的其他县(市、区),倡导非必要不出省
集中隔离场所、进口冷链食品集中监管仓、发热门诊(诊室)等重点场所高风险岗位人员应尽量避免出行,确需出行的须满足脱离工作岗位14天以上且持48小时内核酸检测阴性证明,并向所在单位报备
进入当地政策
丽水市
离开当地政策
严格限制前往中高风险地区及所在县(市、区),非必要不前往中高风险地区所在设区市的其他县(市、区)。高风险岗位人员应尽量避免出行,确需出行的须满足脱离工作岗位14天以上且持48小时内核酸检测阴性证明,并在所在单位报备。发热病人、“健康码”黄码等人员要履行个人防护责任,主动配合健康监测和核酸检测,在未排除感染风险前不出行(黄码人员不离居所)
进入当地政策
嘉兴市
离开当地政策
鼓励广大市民留嘉过节,少出市。严格限制前往国内中高风险地区及所在县(市、区),非必要不前往中高风险地区所在设区市。如确需前往的,须提前主动向所在村(社区)及单位报备,做好个人防护,返嘉后须及时向村(社区)报告,自觉配合落实健康管理措施
进入当地政策
村(社区)要主动排摸市外来嘉返嘉人员,倡导来嘉返嘉人员主动申报。国内中高风险地区及所在县(市、区)人员原则上不得来嘉,鼓励市民发现上述人员及时向村(社区)反映举报;中高风险地区所在设区市的其他县(市、区)或有确诊病例(无症状感染者)报告城市的人员,须持“健康码”绿码,抵嘉后立即向所在村(社区)或单位(酒店)报备,按要求配合落实健康管理措施;省外来嘉返嘉人员须持“健康码”绿码,就近做1次核酸检测,并落实自我健康监测
舟山市
离开当地政策
倡导广大市民非必要不出省、少出市,鼓励广大机关企事业单位干部职工留舟过年。严格限制前往中高风险地区及所在县(市、区),非必要不前往中高风险地区所在设区市。确需出行的,应在出行前和返舟后主动向单位或村(社区)报备,自觉配合落实各项防控措施
进入当地政策
市外来(返)舟人员要主动通过“入舟人员申报系统”提前申报,如实填写健康状况、核酸检测、行程安排等相关信息。省外来(返)舟人员如来自有本土疫情发生的省份,需提供48小时内核酸检测阴性证明;无法提供的,应立即就近进行一次核酸检测
疫情期间 注意个人防护
END
来源:杭州本地宝


