搜索
首页
大数快讯
大数活动
服务超市
文章专题
出海平台
流量密码
出海蓝图
产业赛道
物流仓储
跨境支付
选品策略
实操手册
报告
跨企查
百科
导航
知识体系
工具箱
更多
找货源
跨境招聘
DeepSeek
首页
>
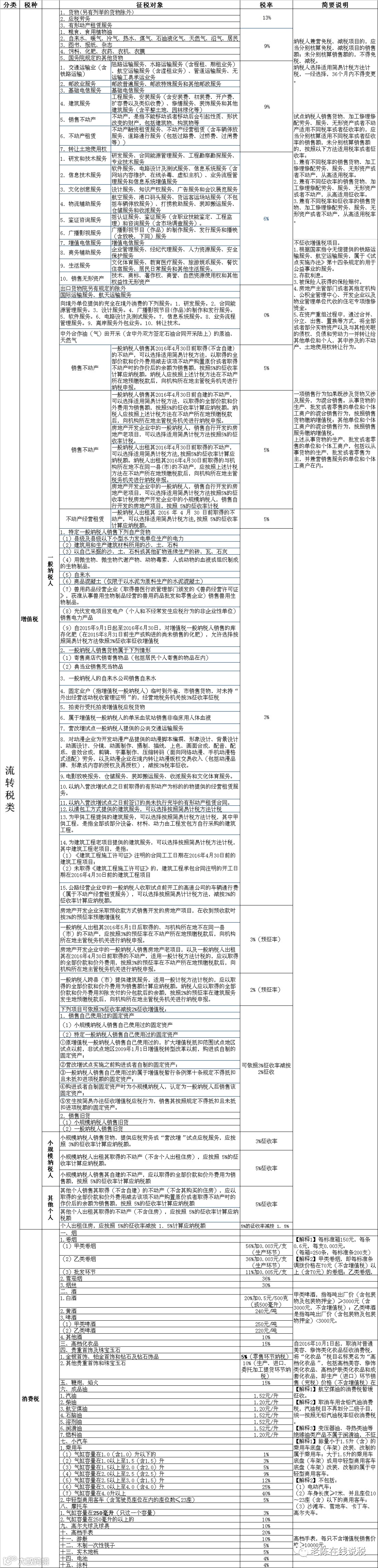
2020 最全税率表!(16个税)
>
2020 最全税率表!(16个税)
慈溪禾兑会计服务
2020-10-28
1
导读:之前给大家出过几个税率表系列的文章,都是关于个税、增值税、印花税的!
之前给大家出过几个税率表系列的文章,都是关于个税、增值税、印花税的,今天给大家来一套汇总的,16个税,马上就可以学习哈。
16个税种税率表
(点击放大看)
限时两天,免费领取
领取步骤如下
长按识别下方二维码
进入公众号
发送:
118
即可免费领取
(无需点赞、转发,无套路免费领取)
【声明】内容源于网络
0
0
慈溪禾兑会计服务
内容
224
粉丝
0
关注
在线咨询
慈溪禾兑会计服务
总阅读
323
粉丝
0
内容
224