搜索
首页
大数快讯
大数活动
服务超市
文章专题
出海平台
流量密码
出海蓝图
产业赛道
物流仓储
跨境支付
选品策略
实操手册
报告
跨企查
百科
导航
知识体系
工具箱
更多
找货源
跨境招聘
DeepSeek
首页
>
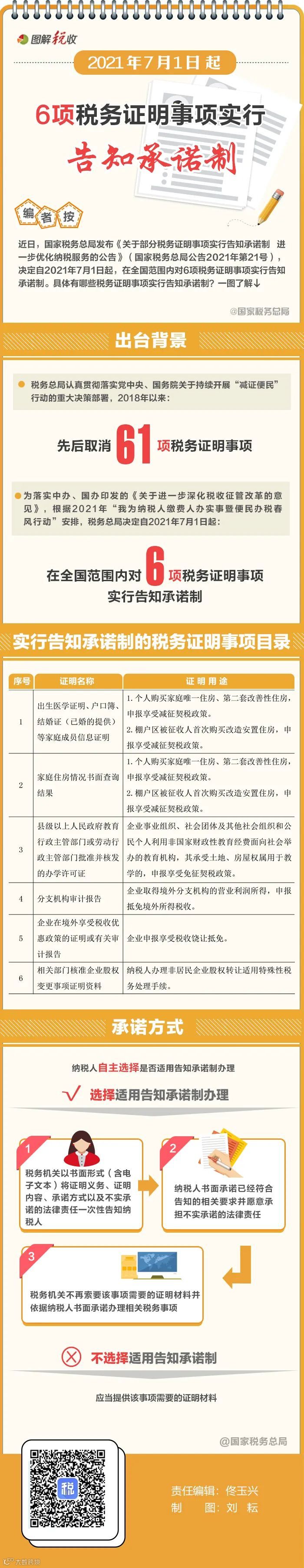
收好这张图!7月1日起,6项税务证明事项实行告知承诺制
>
收好这张图!7月1日起,6项税务证明事项实行告知承诺制
慈溪禾兑会计服务
2021-07-24
2
来源:国家税务总局
【声明】内容源于网络
0
0
慈溪禾兑会计服务
内容
224
粉丝
0
关注
在线咨询
慈溪禾兑会计服务
总阅读
108
粉丝
0
内容
224