暗中观察
默默关注
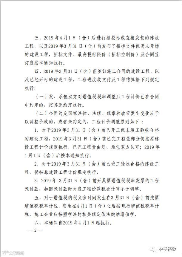
3月29日,贵州省住房和城乡建设厅网站发布了黔建通(2018)131号文件,关于调整《贵州省建设工程计价依据增值税税率》的通知,出台了关于调整贵州省建设工程计价依据的通知,对建筑业工程计价做了全新规定;按照《财政部 税务总局 海关总署关于深化增值税改革有关政策的公告》规定,现将《住房城乡建设部办公厅关于调整建设工程计价依据增值税税率的通知》规定的工程造价计价依据中增值税税率由10%调整为9%。具体详情请查看贵州省住建厅下文通知及附件:


附件 1
贵州省建设工程计价定额(通用安装工程除外)简易计税方法,费用计算顺序及调整(费用)系数表



附件 2
贵州省建设工程计价定额(通用安装工程部分)简易计税方法费用计算顺序及调整(费用)系数表



请各地区、各部门按照本通知要求,组织有关单位于2019年3月底前完成建设工程造价计价依据和相关计价软件的调整工作,在调整准备工作中的有关意见和建议请及时反馈我部标准定额司。

更多精彩内容
请猛戳左边二维码
关注中孚格致公众号
E
N
D
小编的所有努力都需要您的一个赞

