
财政部 税务总局
关于延长部分税收优惠政策执行期限的公告
财政部 税务总局公告2021年第6号
为进一步支持小微企业、科技创新和相关社会事业发展,现将有关税收政策公告如下:
一、《财政部 税务总局关于设备 器具扣除有关企业所得税政策的通知》(财税〔2018〕54号)等16个文件规定的税收优惠政策凡已经到期的,执行期限延长至2023年12月31日,详见附件1。
二、《财政部 税务总局关于延续供热企业增值税 房产税 城镇土地使用税优惠政策的通知》(财税〔2019〕38号)规定的税收优惠政策,执行期限延长至2023年供暖期结束。
三、《财政部 税务总局关于易地扶贫搬迁税收优惠政策的通知》(财税〔2018〕135号)、《财政部 税务总局关于福建平潭综合实验区个人所得税优惠政策的通知》(财税〔2014〕24号)规定的税收优惠政策,执行期限延长至2025年12月31日。
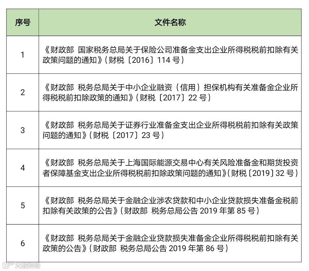
四、《财政部 国家税务总局关于保险公司准备金支出企业所得税税前扣除有关政策问题的通知》(财税〔2016〕114号)等6个文件规定的准备金企业所得税税前扣除政策到期后继续执行,详见附件2。
五、本公告发布之日前,已征的相关税款,可抵减纳税人以后月份应缴纳税款或予以退还。
特此公告。
财政部
税务总局
2021年3月15日
附件1
财税〔2018〕54号等16个文件

附件2
财税〔2016〕114号等6个文件


