搜索
首页
大数快讯
大数活动
服务超市
文章专题
出海平台
流量密码
出海蓝图
产业赛道
物流仓储
跨境支付
选品策略
实操手册
报告
跨企查
百科
导航
知识体系
工具箱
更多
找货源
跨境招聘
DeepSeek
首页
>
一文了解 租赁税项丨自然人出租住房、商铺、场地要交哪些税
>
一文了解 租赁税项丨自然人出租住房、商铺、场地要交哪些税
创为财税
2023-11-06
1
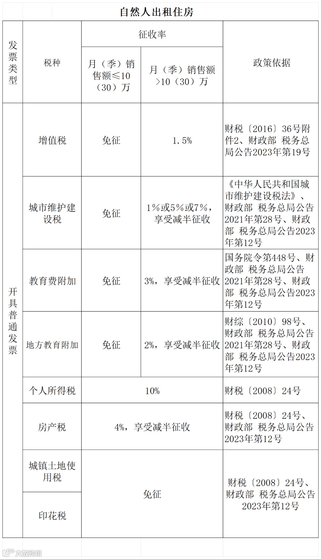
自然人出租住房、商铺、场地等需要交哪些税呢?
【声明】内容源于网络
0
0
创为财税
内容
512
粉丝
0
关注
在线咨询
创为财税
总阅读
217
粉丝
0
内容
512