
小伙伴们,2023年度个人所得税专项附加扣除信息确认开始咯,您知道个税七项专项附加扣除分别是哪些吗?今天,为大家梳理了七张表格,分别对应七项个税专项附加扣除,简单明了一文讲清楚,快来对表了解吧~
1
子女教育支出如何扣除
2
继续教育支出如何扣除
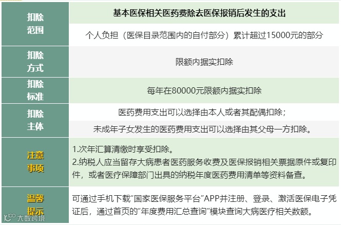
3
大病医疗支出如何扣除
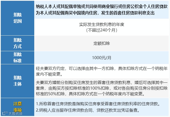
4
住房贷款利息支出如何扣除
5
住房租金支出如何扣除
6
子女教育支出如何扣除
7
子女教育支出如何扣除
创为财税
小伙伴们,2023年度个人所得税专项附加扣除信息确认开始咯,您知道个税七项专项附加扣除分别是哪些吗?今天,为大家梳理了七张表格,分别对应七项个税专项附加扣除,简单明了一文讲清楚,快来对表了解吧~
1
子女教育支出如何扣除
2
继续教育支出如何扣除
3
大病医疗支出如何扣除
4
住房贷款利息支出如何扣除
5
住房租金支出如何扣除
6
子女教育支出如何扣除
7
子女教育支出如何扣除