
一箱难落,一车难求!
临近春节,受船期不稳定、执行军事任务禁航、货车司机须提前回家做核酸检测等多重因素影响,深圳、宁波、上海等港口均出现了爆仓、拥堵、码头排队、高价找车的情况!


只能说,目前还在搞定年前最后一个订单的外贸人、货代人,实在是太、累、了!
春节将至,手握大量出口订单的珠三角外贸人在年前开启一波出货狂潮。近日,有不少企业反馈,目前盐田港大量重柜积压,交通严重堵塞,提柜非常缓慢。
有出口商在福步论坛发帖叫苦:“进金运达盐田仓的排号排死了,先是仓库预约满,预约上了后,送货当天要取号排号,现在前面排了2000多号,啥时候才能送进去啊?”
还有出口商表示,已经在金运达排队了4天,但还是有800多号,崩溃中。让货代帮忙,货代只会说要么等要么过完年出,好无语。
另一位也一样:金运达1350多号,排了4天还有500多号,最终还是让货代昨天过来提货帮入的仓。
有业内人士表示,盐田码头已经达到堆放重柜的极限,所有能放重柜的地方,都已经放了,包括进口柜的提柜也会非常缓慢,只能靠来一艘船运走,又挪出位置收柜。
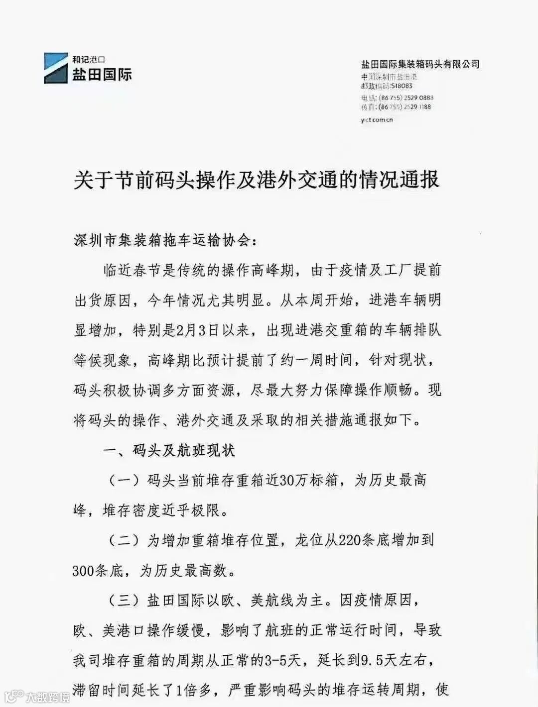
2021年2月4日,盐田国际发布了《节前码头操作及港外交通的情况通报》,通报称,当前盐田码头已达到堆放重柜的极限,提柜也变得非常缓慢,只能将码头内的部分空柜、进口重柜转至码头外堆放,最大限度释放出口重柜堆存能力。



盐田港相关人员表示,这种排队严重的情况,还需要2-3天才能缓解。为应对交通拥堵现状,盐田交警大队已于2月4日15点开始,采取必要的临时交通管制措施。

而宁波港也没有好到哪里去。



在此特别提醒最近出货的朋友:
建议可以先取号排队,卡着截仓时间再出发,不然提前到了,排队等待需要多花不少冤枉钱。

再给大家科普一下落箱费是怎么计算的:
落箱费是指还没有开港的情况下,车队把箱子拖进去,不能一直放在集卡上,得先找个地方把箱子放下来。由此产生的下车费+堆存费叫做落箱费。
正常前三天是免堆,后面按照箱型和天数计算价格。
如下图所示:

好消息是,近日,装载着15294TEU集装箱的 “中远海运恒星”轮缓缓靠泊宁波梅东集装箱码头有限公司6号泊位。令人欢欣鼓舞的是,这艘20万吨级大型集装箱船装载了13469TEU空集装箱,缓解了中国市场缺空箱的“近渴”。
来源:焦点视界

北京顺纺
微信号:shunfangtex

欢迎光临北京顺纺
↑长按上方二维码关注

