搜索
首页
大数快讯
大数活动
服务超市
文章专题
出海平台
流量密码
出海蓝图
产业赛道
物流仓储
跨境支付
选品策略
实操手册
报告
跨企查
百科
导航
知识体系
工具箱
更多
找货源
跨境招聘
DeepSeek
首页
>
知名服装巨头遭遇大溃败!亏损40亿、关店9000家、144个银行账户被冻!
>
知名服装巨头遭遇大溃败!亏损40亿、关店9000家、144个银行账户被冻!
北京顺纺
2021-11-01
0
导读:10月28日晚,拉夏贝尔发布公告,公司近期新增了2起诉讼案件,至此公司已累计涉及58起诉讼案件,总涉案金额高
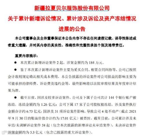
10月28日晚,拉夏贝尔发布公告,公司近期新增了2起诉讼案件,至此公司已累计涉及58起诉讼案件,总涉案金额高达5.3亿元。
此外,截至目前,公司旗下共有144个银行账户被冻结、17家子公司股权被冻结、4处总价值约17.04亿元的不动产被查封。
从昔日坐拥9000多门店的女装巨头,到如今跌落神坛债台高筑,“中国版ZARA”拉夏贝尔只用了短短三年。
债台高筑
根据拉夏贝尔公告,从今年9月29日至10月26日,公司旗下新增诉讼案件2 起,涉案总金额约184万元。
第一起为买卖合同纠纷。2019年11月1日,原告金猴集团
威海
服装有限公司与新疆恒鼎国际供应链科技有限公司签订了加工承揽合同,为其加工品牌衣服。但在原告供货之后,新疆恒鼎国际拖欠部分货款,后经三方协商将债务全部转让给新疆通融服饰有限公司。截至今年8月2日,原告向
乌鲁木齐
市新市区人民法院提起诉讼,要求新疆通融服饰支付101.43万元的货款、8.35万元的利息、4万元的
律师
费以及诉讼费用等。
第二起为租赁合同纠纷。2015年11月,原告凯丹置地(
大连
)有限公司将大连凯丹广场一处1446.16 平方米的商铺,租赁给
上海
拉夏贝尔休闲服饰有限公司,双方签订了《租赁协议》。但上海拉夏贝尔自2020年3月起开始欠缴合同款项至今,原告于今年 9 月 13 日向大连经济技术开发区人民法院提起诉讼,要求上海拉夏贝尔支付约25.23万元的合同款项、30万元的合同解除违约金、2.7万元的律师费以及诉讼费用等。
截至目前,公司累计涉及未审结/未调解诉讼案件 58 起,未决诉讼案件涉案金额约为 5.3 亿元。其中数量较多的是租赁合同纠纷和票据请求权纠纷,分别有16起、14起。金额最大的为担保合同纠纷,涉案金额高达3.11亿元。
截至目前,因涉及金融借款纠纷、施工合同纠纷等共计 31 项诉讼案件影响,公司有4 处不动产被查封,截止今年9 月30日,这些被查封的不动产账面价值合计约为 17.01 亿元。
此外,截止今年10月26日,公司及下属子公司共计 144 个银行账户被冻结,被冻结总金额约为1.26 亿元。其中包括43.82万元的A股募集资金专户和2404.59元的H股募集资金专户。
因公司涉及诉讼案件等影响,公司下属 17 家子公司股权被冻结,涉及案件执行金额合计约 6.73 亿元。
对此,拉夏贝尔在公告中表示,涉及诉讼及资产冻结事项总体对公司资金周转及经营管理造成了一定的影响,目前尚不排除后续或有公司其他资产被冻结的情形。且因公司累计涉及诉讼金额较高,可能会导致公司
融资
能力下降,加剧公司的资金紧张状况。
高层更迭频繁,前三季净利亏损2.89亿
人事方面,今年以来,拉夏贝尔高管更迭频繁。
今年1月,拉夏贝尔董事长段学锋提出辞职,张莹被选举为新董事长。值得注意的是,去年5月,段学锋刚被拉夏贝尔原实控人邢加兴一手推举上任,但不久后又被邢加兴提议罢免。对此,邢加兴在接受媒体采访时表示,当初推举段学锋上位,是希望其提升公司管理能力,协调落实招商引资政策,但这些均无进展,段又不想离开,只能罢免。
今年2月,董事长张莹因工作调整安排,申请辞去公司董事长职务,转由吴金应接棒。
但到了今年5月,董事长吴金应又提交了辞呈,一同提交辞职
报告
的还有独立董事黄斯颖。
今年6月,张鑫获任为第四届董事会董事长,同时将担任公司法定代表人。而张鑫的另一身份是文盛资产股权投资部副总经理。
据了解,文盛资产主要从事金融不良资产投资管理业务,今年3月以来,上海其锦及其一致行动人文盛资产通过司法拍卖竞得拉夏贝尔相应股份。据三季报最新数据,目前文盛资产直接持有拉夏贝尔 2160万股,占公司总股本6.49%;上海其锦持有拉夏贝尔8520万股,占公司总股本25.62%。
不过由于这两家公司此前的业务均未涉及服装产业,因此文盛资产“入主”拉夏贝尔以来,拉夏贝尔的业绩似乎仍未迎来“翻身仗”。
根据拉夏贝尔公布的三季报,公司前三季度营业收入3.65亿,同比去年下跌 78.16%;归属于母公司所有者的净利润亏损2.89亿元,与去年同期净亏损8亿元相比,亏损缩窄;基本每股收益为-0.53元,去年同期基本每股收益为-1520.0元。
截至9月30日,股东总数为1.2万户,比上期减少了1140户。十大流通股东中,虞惠华、王成兵、常青为新进流通股东。
股价方面,目前拉夏贝尔的股价仍在谷底,截至10月28日,每股报2.44元,总市值9.2亿元,相较于2017年10月16日31.42元/股的高点,跌幅超90%。
来源:
中国基金报、化纤头条
北京
顺纺
微信号:
shunfangtex
欢迎光临北京顺纺
↑长按上方二维码关注
【声明】内容源于网络
0
0
北京顺纺
内容
1420
粉丝
0
关注
在线咨询
北京顺纺
总阅读
712
粉丝
0
内容
1.4k