近日,李会计遇到了一件糟心事,本月开具的20张专用发票全部被客户退回,理由是发票的开票人和复核人是同一人。

一下子要作废重开这么多的发票,刚入行不久的李会计都快急哭了。那么,问题来了!开票人和复核人能不能是同一人?要不要退回重开?

暂未规定!!
开票人和复核人不应为同一人!
广东省税务局对这一问题进行了明确的答复。


收款人、复核人和开票人是否可以为同一个人,税法上暂无规定。但同时,发票的填开应遵循财务会计制度的规定,原则上开票人和复核人不应为同一人。开票人、复核人、收款人需填写真实有效的姓名。
要点总结:
1、如果是同一个人,税法不会“处罚”;
2、从内控管理角度,开票人和收款人可以是同一个人,不能和复核人是同一个人。
有条件的大公司建议规范发票开具流程,设立发票的复核机制,防止因疏忽大意导致的虚开发票,更要杜绝徇私舞弊导致的虚开发票。
开票人和复核人为同一人的发票,无需退回。但是,注意!会计收到这11种发票不能报销,必须退回!
1、发票信息不全或错误的发票,不能报销
① 增值税普通发票,没有纳税人识别号
《国家税务总局关于增值税发票开具有关问题的公告》 (国家税务总局公告2017年第16号) 第一条:自2017年7月1日起,购买方为企业的,索取增值税普通发票时,应向销售方提供纳税人识别号或统一社会信用代码。销售方为其开具增值税普通发票时,应在“购买方纳税人识别号”栏填写购买方的纳税人识别号或统一社会信用代码。不符合规定的发票,不得作为税收凭证。
② 发票业务适用税率开错
增值税不用业务适用税率不同,收到适用税率开错的发票不得报销。
③ 没有编码简称或简称错误的发票
2018年1月1日及以后的增值税(电子)专用发票、增值税(电子)普通发票,“货物或应税劳务、服务名称”或“项目”栏次要有“简称”且“简称”正确才合规。如果出现类似“*运输服务*+“不动产”这样的错误,即使税率选择正确,也不可以抵扣进项税及所得税前扣除。
④ 收到发票备注栏未填写、填写项目不全或填写错误
发生下列业务,备注栏需必须要填写,且收到发票备注栏信息必须正确,如租入不动产发票不动产地址与实际地址不一致的,不得报销!



⑤ 发票附有清单的,清单不是从防伪税控系统开具打印,而是自行用A4纸打印的不能报销!
2、与实际业务不吻合
《国家税务总局关于增值税发票开具有关问题的公告》 (国家税务总局公告2017年第16号) 第二条:销售方开具增值税发票时,发票内容应按照实际销售情况如实开具,不得根据购买方要求填开与实际交易不符的内容。
① 发票开具商品统称,如办公用品、礼品、食品、家具等,没有具体明细不能报销!
② 发票与实际业务不吻合,比如买的是香烟,开的却是办公用品,涉嫌虚开发票,不能报销!
③ 没有发生实际交易,直接虚开发票,不能报销!
3、发票章不规范的发票,不能报销
① 盖章错误(盖财务章或者是公章)、模糊、或者未加盖发票专用章
发票应清晰加盖发票专用章,但提请注意的是,通过增值税电子发票公共服务平台开具的新版电子普通发票可以没有发票专用章,纳税人使用OFD阅读器打开发票,右键点击电子发票上的税务监制章,可进行查验。
② 印有旧版发票监制章的发票
《关于增值税电子普通发票使用有关事项的公告》(国家税务总局2018第41号公告)规定,2018年12月31日后旧版监制章的发票不能继续使用。
新启用的发票监制章形状为椭圆型,内环加刻一细线,上环刻制“全国统一发票监制章”字样,中间刻制“国家税务总局”字样,下环刻制“××省(区、市)税务局”字样,如下图。

4、收到第三方发票,不能报销
接受第三方发票,例如向A公司采购货物,通过A公司介绍,接受B公司开具的发票。
经济交易过程中,不能保证资金流、票流和物流(劳务流)相互统一,则可能涉嫌虚开发票,若被税务部门认定为虚列发票,不能所得税税前抵扣,不能增值税进项抵扣;如果已抵扣,补交税款、滞纳金、罚款;但也有税务局认可的特殊情况。
5、成品油发票规定
① 没有”成品油“这三个字,不能报销!
成品油增值税专用发票、增值税普通发票、增值税电子普通发票左上角打印“成品油”。退货开具红字发票左上角第二行打印“销项负数”,普通发票(卷式)无此要求。
② 成品油发票“单位栏”、“数量”栏填错,不能报销!
发票“单位”栏应选择“吨”或“升”,蓝字发票的“数量”栏为必填项且不为“0”。
③ 2018年3月1日起,成品油发票不是通过增值税发票管理新系统中成品油发票开具模块开具的不能报销!

收到不合规发票怎么办?
企业取得私自印制、伪造、变造、作废、开票方非法取得、虚开、填写不规范等不符合规定的发票以及取得不符合国家法律、法规等相关规定的其他外部凭证,不得作为税前扣除凭证,应及时要求对方补开。补开、换开后的发票、其他外部凭证符合规定的,可以作为税前扣除凭证。
企业在补开、换开发票、其他外部凭证过程中,因对方注销、撤销、依法被吊销营业执照、被税务机关认定为非正常户等特殊原因无法补开、换开发票、其他外部凭证的,可凭以下资料证实支出真实性后,相应支出可以或追补至该支出发生年度税前扣除(追补年限不得超过五年)。

在汇算清缴期结束后,税务机关发现且告知企业的,应自被告知之日起60日内补开、换开或提供可以证实其支出真实性的相关资料。

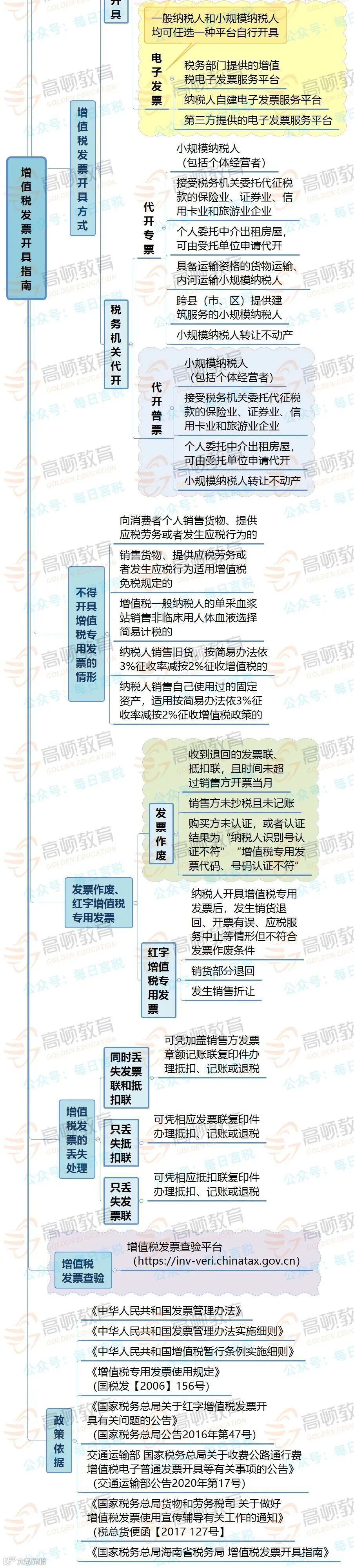
增值税发票开具指南



文章来源:每日言税、晶晶亮的税月。内容仅供读者学习、交流,文章版权归原作者所有。如有不妥,请联系删除。
戳“阅读原文”,免费领取财会人精品资料合集~
点个“在看”不失联


