搜索
首页
大数快讯
大数活动
服务超市
文章专题
出海平台
流量密码
出海蓝图
产业赛道
物流仓储
跨境支付
选品策略
实操手册
报告
跨企查
百科
导航
知识体系
工具箱
更多
找货源
跨境招聘
DeepSeek
首页
>
黑名单 | 2023年宁波税务税收违法“黑名单”(第七期)
>
黑名单 | 2023年宁波税务税收违法“黑名单”(第七期)
慈溪禾兑会计服务
2023-09-13
1
导读:~
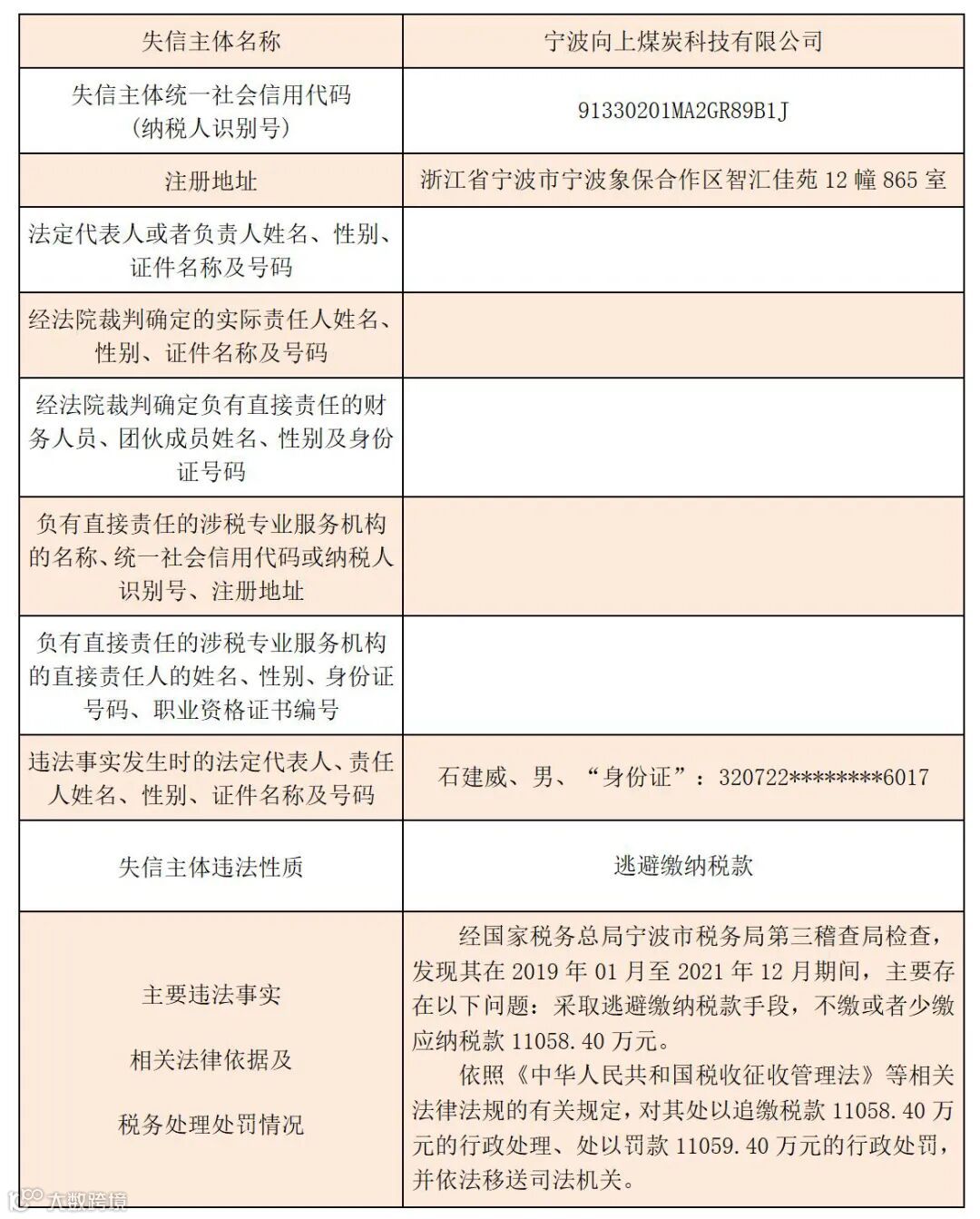
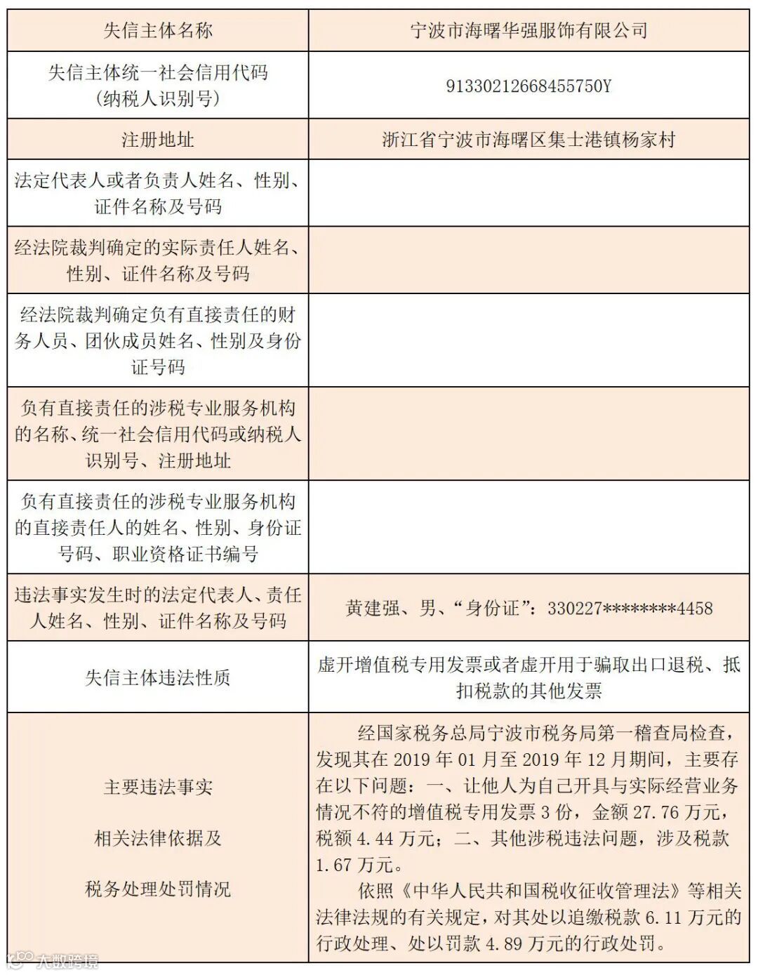
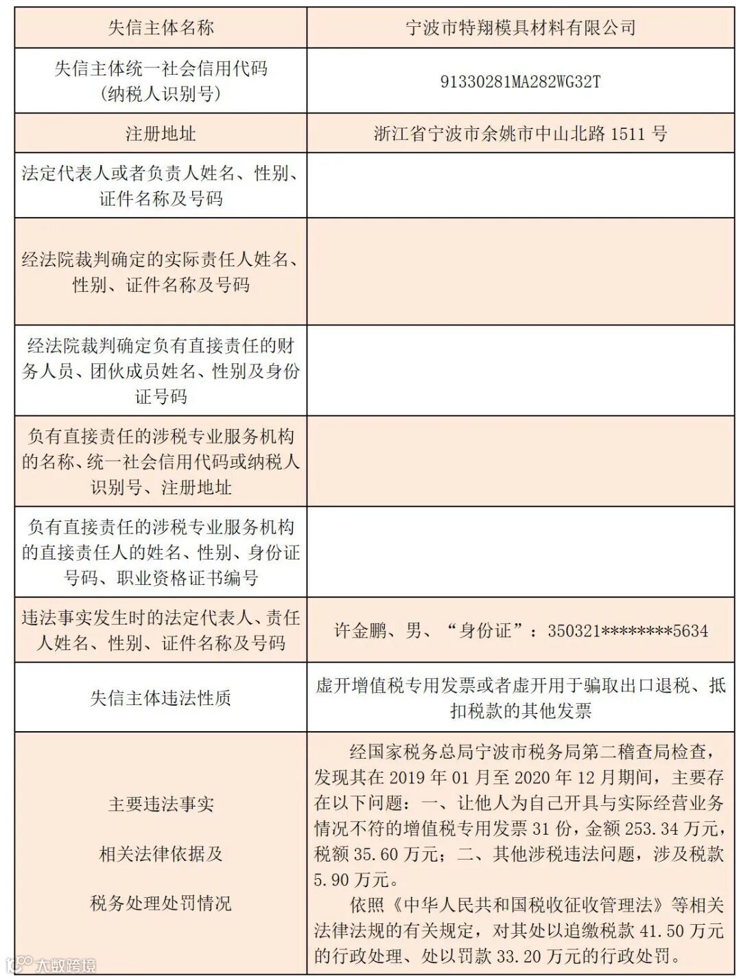
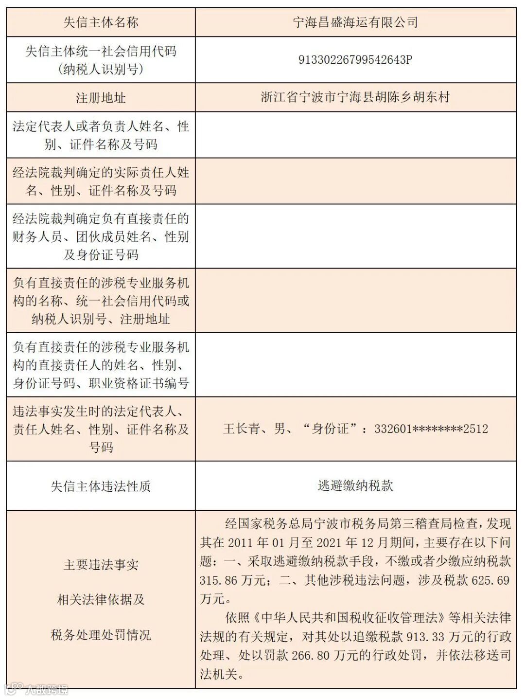
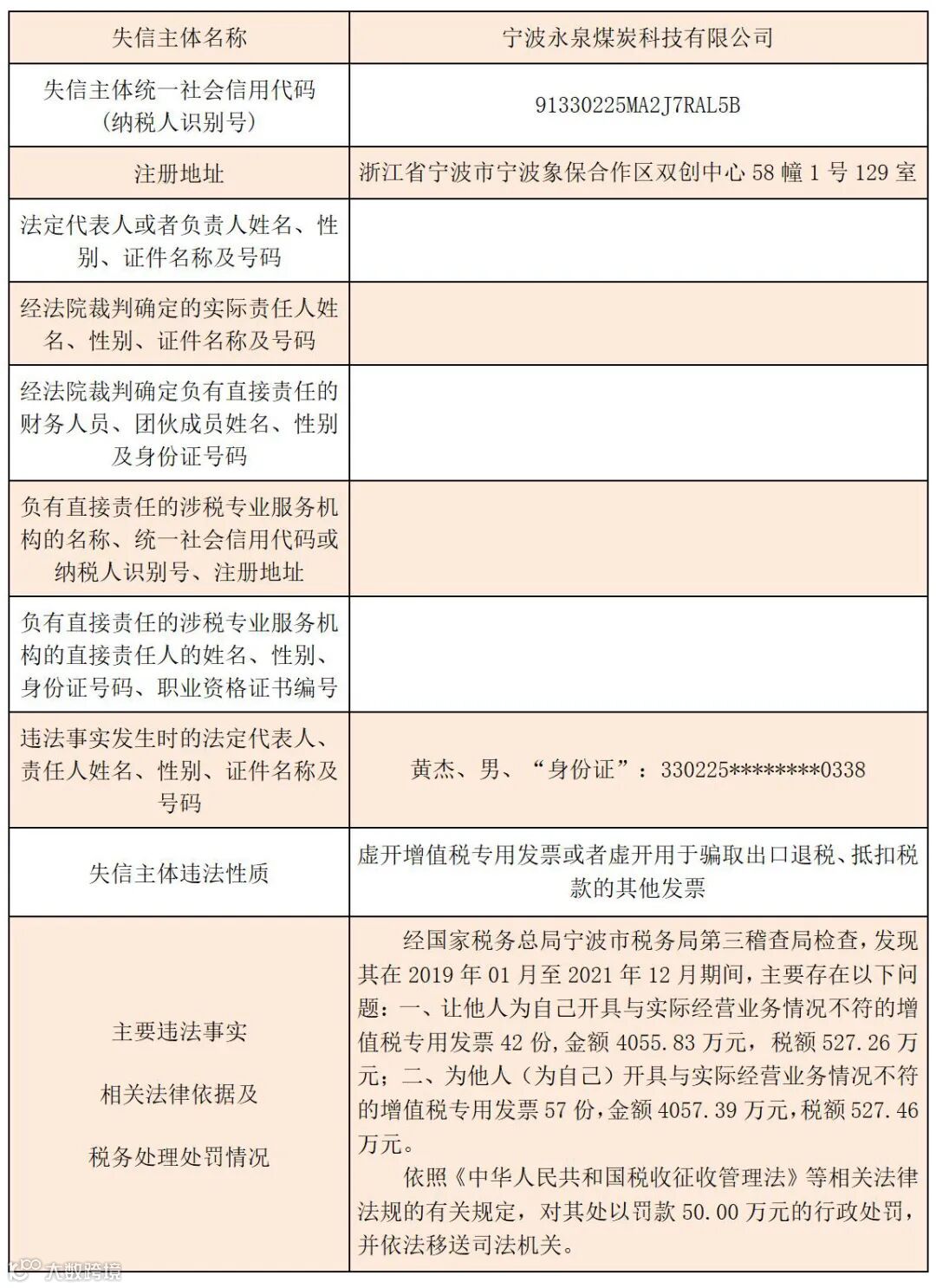
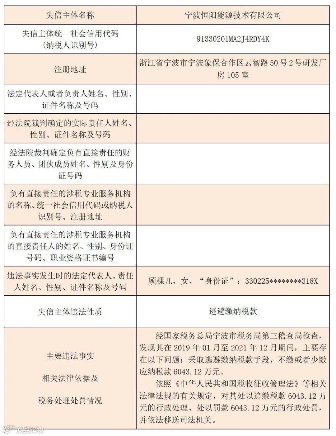
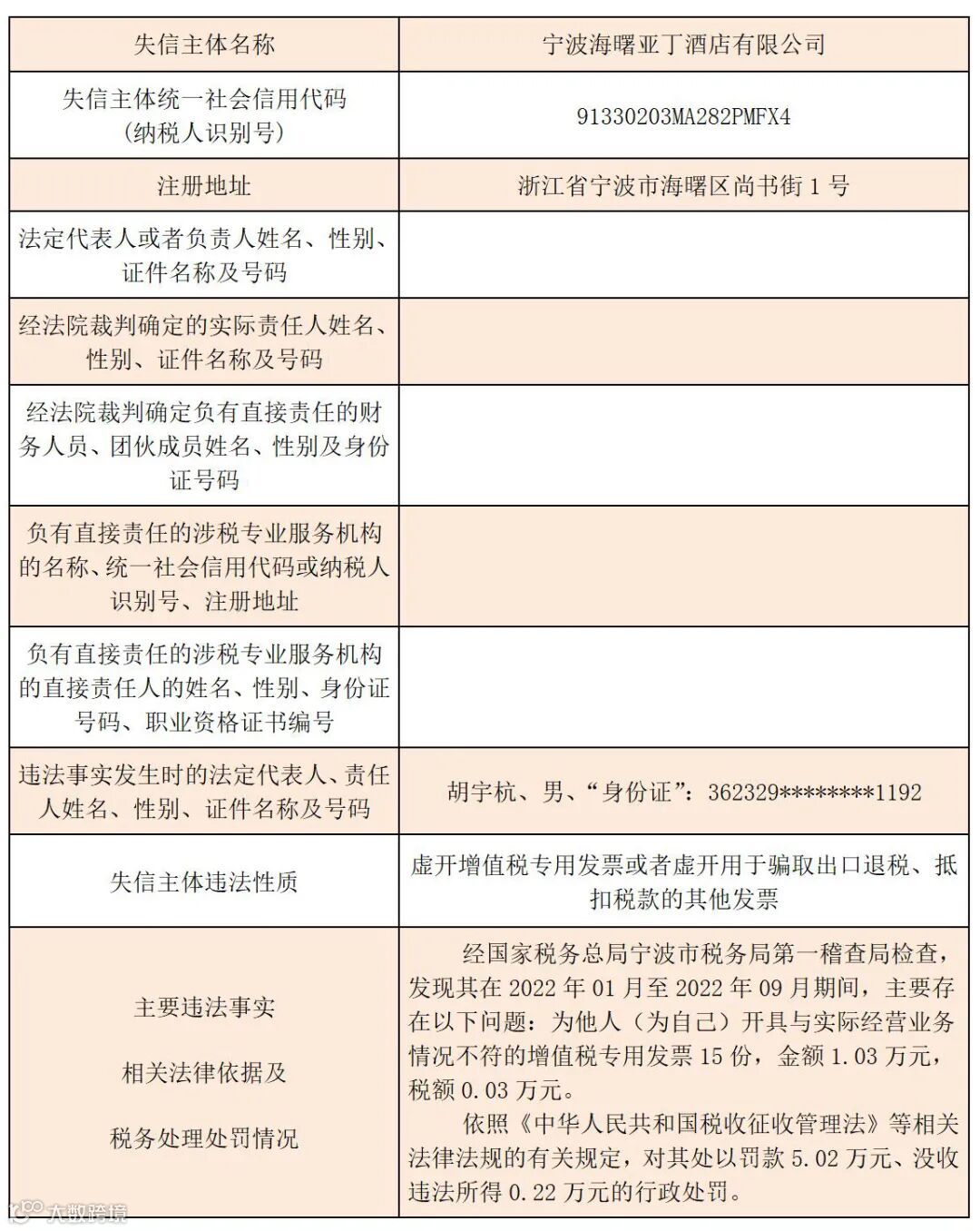
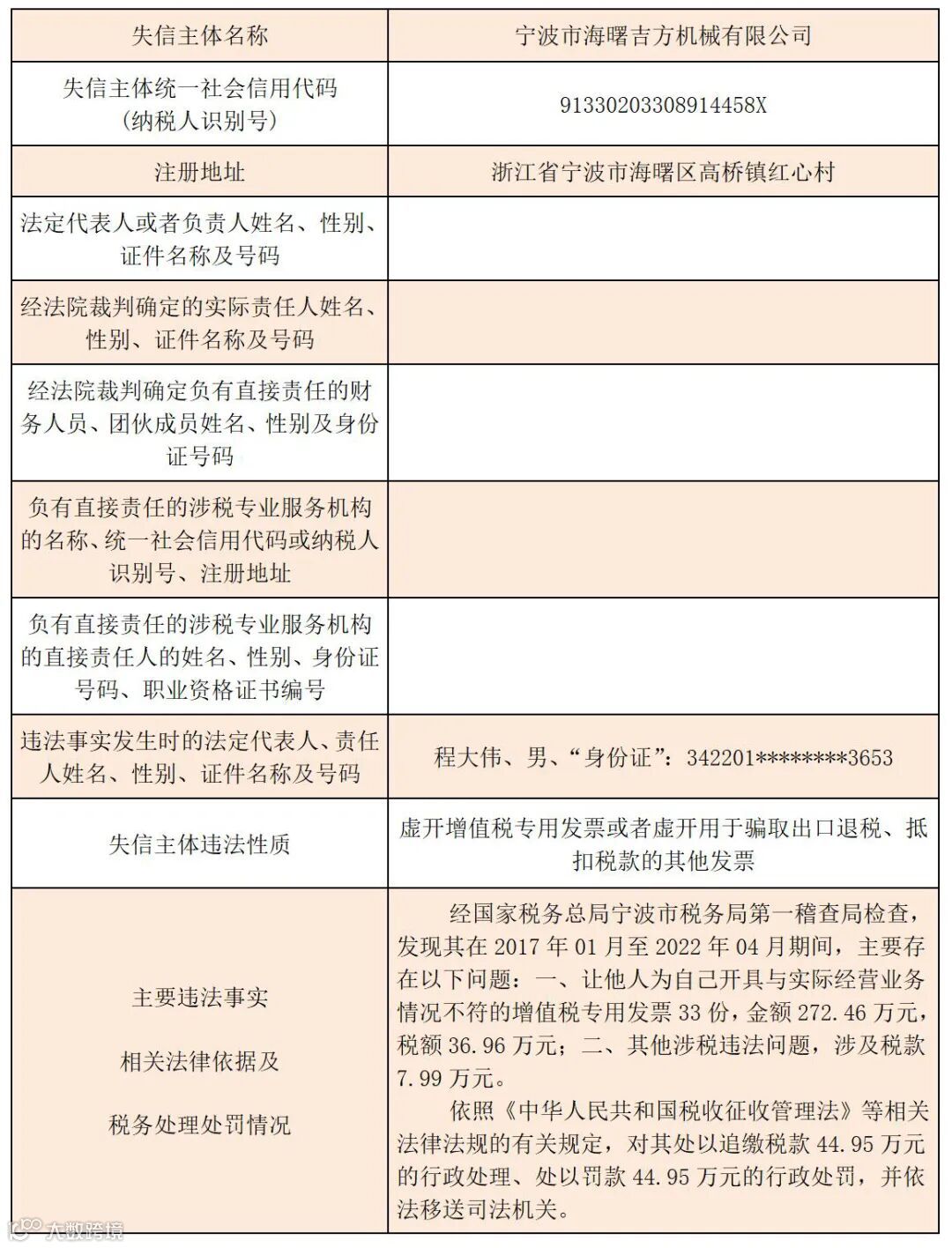
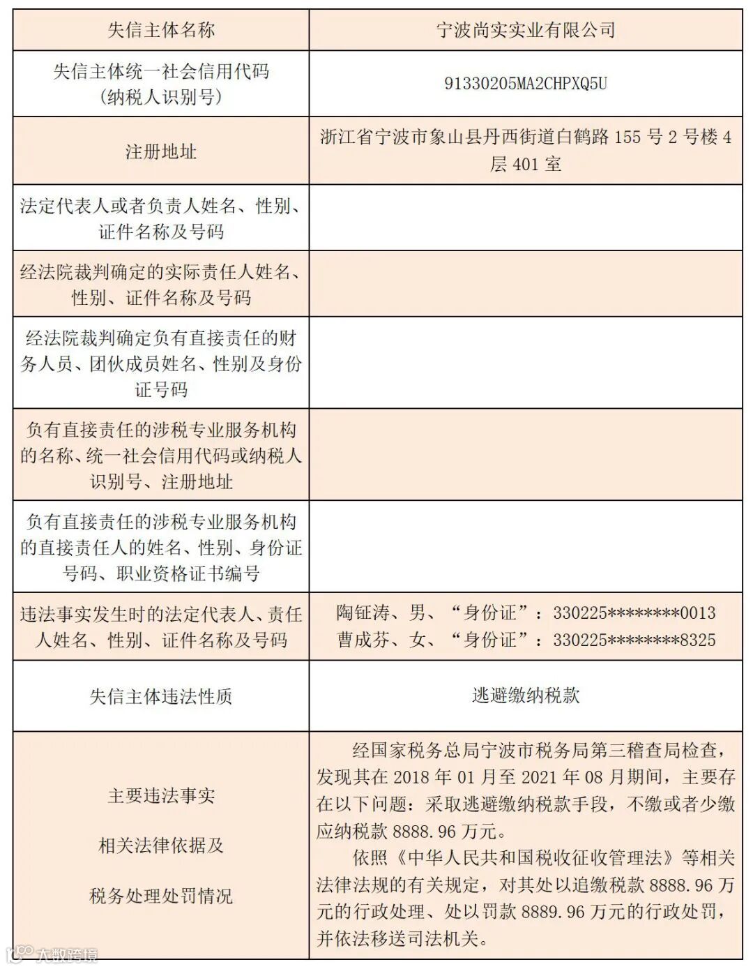
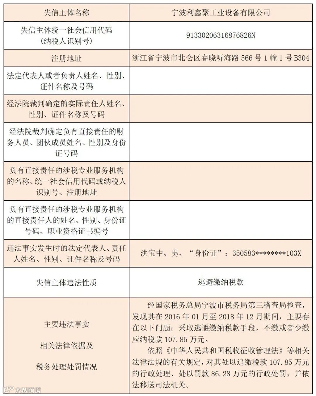
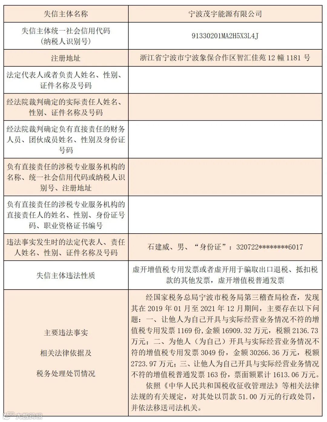
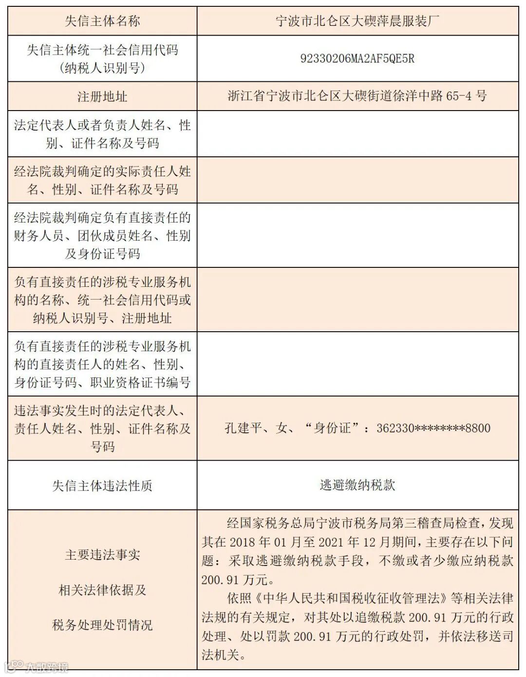
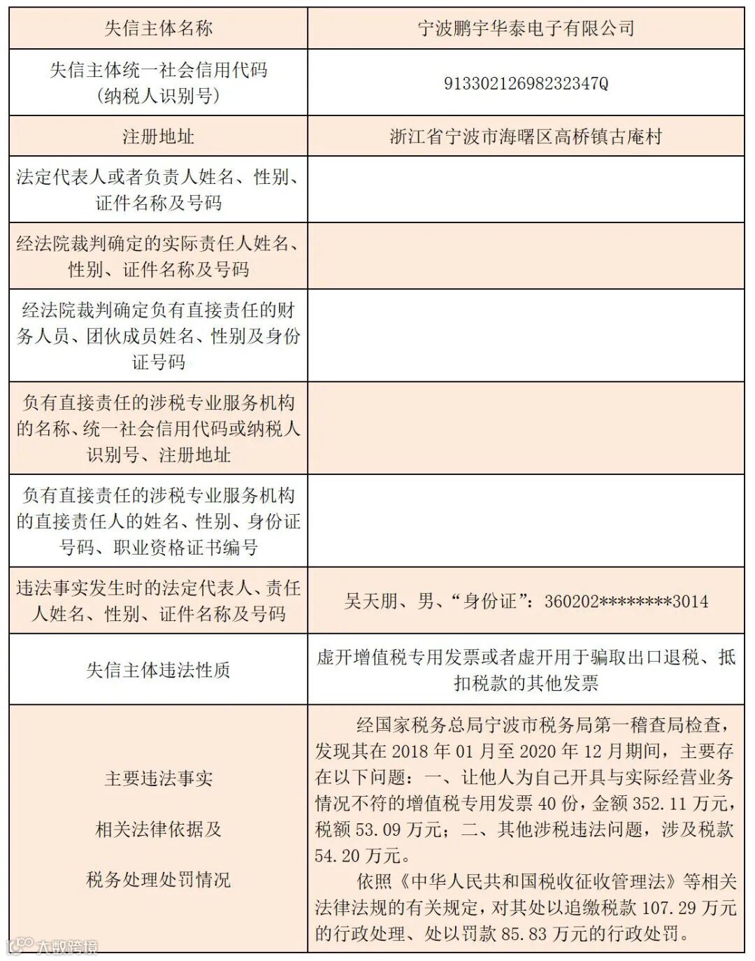
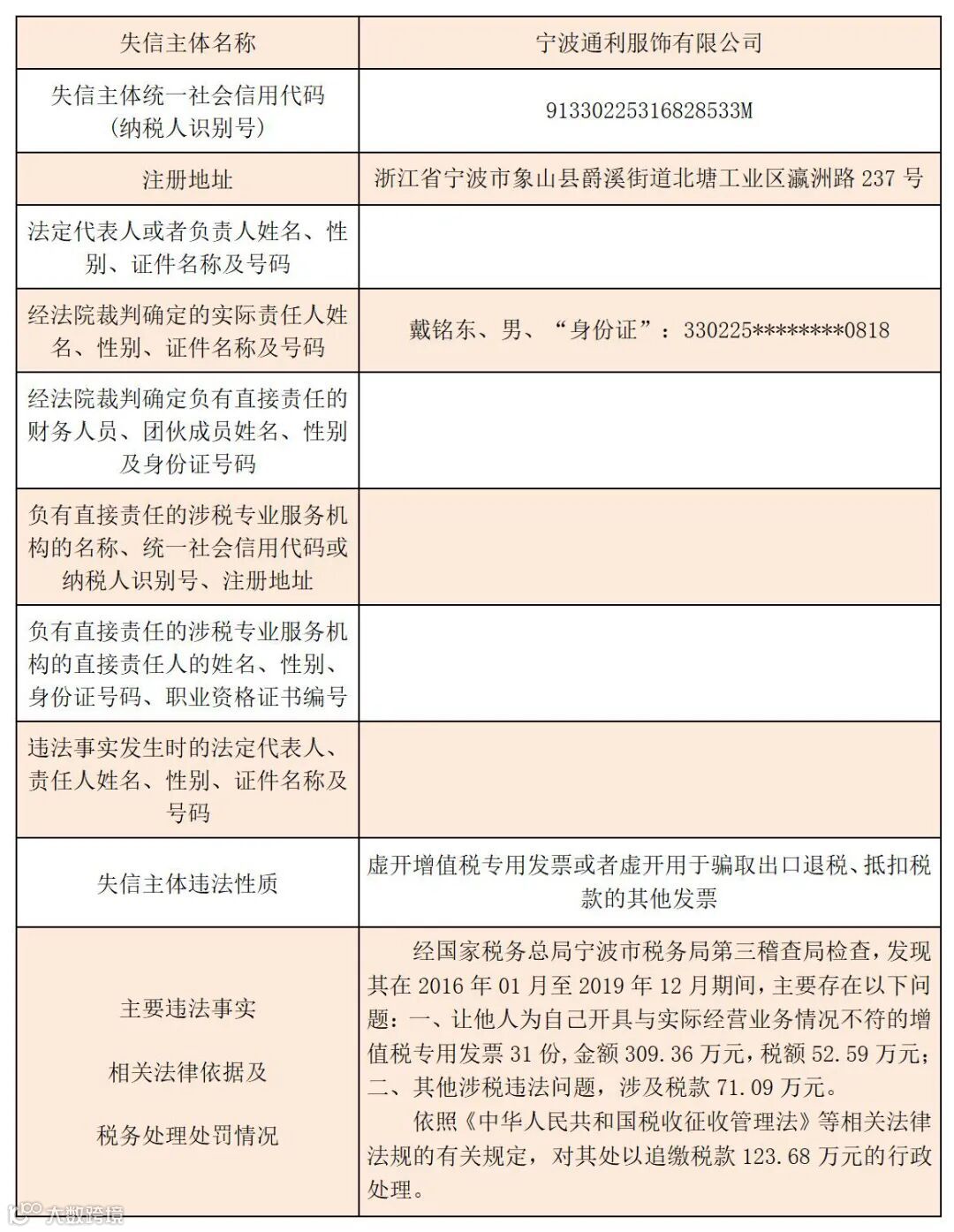
为惩戒严重税收违法行为,提高纳税人依法纳税意识,规范税务机关执法行为,推进社会信用体系建设,现对重大税收违法失信主体信息进行公布。
0
1
0
2
0
3
0
4
0
5
0
6
0
7
0
8
0
9
0
10
0
11
0
12
0
13
0
14
0
15
0
16
0
17
0
18
【声明】内容源于网络
0
0
慈溪禾兑会计服务
内容
224
粉丝
0
关注
在线咨询
慈溪禾兑会计服务
总阅读
283
粉丝
0
内容
224