
研发费用加计扣除比例自2023年起,统一提高至100%!关于研发费用加计扣除政策的要点难点,小编给大家整理好了!
01
研发费用加计扣除
比例统一提高至100%
政策要点:
自2023年1月1日起,研发费用加计扣除比例统一提高至100%。
02
研发费用税前加计扣除新政指引
一、研发费用加计扣除政策适用主体
除烟草制造业、住宿和餐饮业、批发和零售业、房地产业、租赁和商务服务业、娱乐业等以外,其他行业企业均可享受。
除此之外,上述六个行业之外的企业要享受研发费用加计扣除政策,还必须满足以下四个条件:
二、研发费用加计扣除政策的适用活动范围
企业为获得科学与技术新知识,创造性运用科学技术新知识,或实质性改进技术、产品(服务)、工艺而持续进行的具有明确目标的系统性活动。
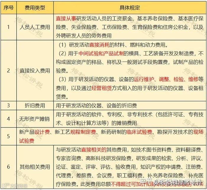
三、可加计扣除的研发费用范围
四、研发费用加计扣除的申报与备案
03
研发费用加计扣除6大误区
04
研发费用税前加计扣除政策即问即答
一、我公司是一家信息传输、软件和信息技术服务企业,2023年度发生的研发费用如何适用加计扣除政策?
答:《财政部 税务总局关于进一步完善研发费用税前加计扣除政策的公告》(2023年第7号,以下简称“7号公告”)明确:企业开展研发活动中实际发生的研发费用,未形成无形资产计入当期损益的,在按规定据实扣除的基础上,自2023年1月1日起,再按照实际发生额的100%在税前加计扣除;形成无形资产的,自2023年1月1日起,按照无形资产成本的200%在税前摊销。
你公司2023年度发生的研发费用可按照上述规定,适用研发费用加计扣除政策。
二、我单位是一家科技服务业企业,2023年发生了1000万元研发费用计入当期损益,可在税前扣除多少?
答:7号公告明确,企业开展研发活动中实际发生的研发费用,未形成无形资产计入当期损益的,在按规定据实扣除的基础上,自2023年1月1日起,再按照实际发生额的100%在税前加计扣除。
你单位2023年发生研发费用1000万元,未形成无形资产计入当期损益的,可在税前据实扣除1000万元的基础上,在税前按100%比例加计扣除,合计在税前扣除2000万元。
三、我公司是一家批发和零售业企业,在7号公告出台以后,可以适用研发费用加计扣除政策吗?
答:7号公告明确,企业享受研发费用加计扣除政策的其他政策口径和管理要求,按照《财政部 国家税务总局 科技部关于完善研究开发费用税前加计扣除政策的通知》(财税〔2015〕119号)、《财政部 税务总局 科技部关于企业委托境外研究开发费用税前加计扣除有关政策问题的通知》(财税〔2018〕64号)等文件相关规定执行。
按照《财政部 国家税务总局 科技部关于完善研究开发费用税前加计扣除政策的通知》(财税〔2015〕119号)规定,烟草制造业、住宿和餐饮业、批发和零售业、房地产业、租赁和商务服务业、娱乐业等不适用税前加计扣除政策。
因此,7号公告出台以后,你公司作为一家批发和零售业企业,仍不能适用研发费用加计扣除政策。
四、7号公告明确《财政部 税务总局关于进一步完善研发费用税前加计扣除政策的公告》(2021年第13号)同时废止。目前正处于2022年度企业所得税汇算清缴期,我公司是一家制造业企业,在进行2022年度纳税申报时,研发费用还可按100%比例加计扣除吗?
答:2022年度企业所得税所得税汇算清缴对应的税款所属期为2022年1月1日-2022年12月31日期间,企业在汇算清缴时均可适用此期间有效的政策。《财政部 税务总局关于进一步完善研发费用税前加计扣除政策的公告》(2021年第13号)于2023年1月1日起废止,不影响其在2022年1月1日-2022年12月31日的有效性,因此,制造业企业在进行2022年度纳税申报时,其研发费用按规定可以按100%比例加计扣除。
五、我单位在2022年第2季度形成了一项无形资产,该资产在2023年如何适用研发费用加计扣除政策?
答:7号公告规定形成无形资产的,自2023年1月1日起,按照无形资产成本的200%在税前摊销。上述政策未对无形资产形成的时间进行限定,因此,你单位2022年第2季度形成的一项无形资产,在2023年可按无形资产成本的200%在税前摊销。
六、7号公告将所有企业的研发费用加计扣除比例均提高到100%,相关政策口径和管理要求是否有变化?
答:7号公告将所有企业的研发费用加计扣除比例统一提高到100%,并作为制度性安排长期实施。其他政策口径和管理要求没有变化,仍按照《财政部 国家税务总局 科技部关于完善研究开发费用税前加计扣除政策的通知》(财税〔2015〕119号)、《财政部 税务总局 科技部关于企业委托境外研究开发费用税前加计扣除有关政策问题的通知》(财税〔2018〕64号)、《国家税务总局关于企业研究开发费用税前加计扣除政策有关问题的公告》(2015年第97号)、《国家税务总局关于研发费用税前加计扣除归集范围有关问题的公告》(2017年第40号)、《国家税务总局关于企业预缴申报享受研发费用加计扣除优惠政策有关事项的公告》(2022年第10号)等现行有效的文件规定执行。
七、我公司是一家核定征收企业,可以享受7号公告规定的研发费用加计扣除政策吗?
答:7号公告明确,企业享受研发费用加计扣除政策的其他政策口径和管理要求,按照《财政部 国家税务总局 科技部关于完善研究开发费用税前加计扣除政策的通知》(财税〔2015〕119号)、《财政部 税务总局 科技部关于企业委托境外研究开发费用税前加计扣除有关政策问题的通知》(财税〔2018〕64号)等文件相关规定执行。
按照财税〔2015〕119号规定,享受研发费用加计扣除政策的企业应为会计核算健全、实行查账征收并能够准确归集研发费用的居民企业。你单位作为核定征收企业,不符合上述规定条件,不能享受研发费用加计扣除政策。
八、研发费用加计扣除比例提高到100%后,企业在10月份预缴时还能享受前三季度研发费用加计扣除优惠吗?
答:继制造业、科技型中小企业研发费用加计扣除比例提高到100%后,7号公告将研发费用加计扣除比例统一提高到100%,进一步加大了税收支持科技创新的优惠力度。
根据现行规定,企业每年10月份预缴申报第3季度(按季预缴)或9月份(按月预缴)企业所得税时,可以根据其盈亏情况、研发费用核算情况、研发费用金额大小等因素,自主选择是否就当年前三季度研发费用享受加计扣除优惠政策。在10月份预缴申报期未选择享受研发费用加计扣除优惠政策的企业,可以在办理当年度企业所得税汇算清缴时统一享受。
九、企业在10月份申报期提前享受前三季度研发费用加计扣除优惠,怎么填写申报表,需要留存相关资料吗?
答:企业享受研发费用加计扣除优惠政策采取“真实发生、自行判别、申报享受、相关资料留存备查”办理方式。对于企业未实际发生研发费用、生产费用与研发费用混在一起不能准确核算等情形,不得享受加计扣除优惠。
在实际操作中,企业依据实际发生的研发费用支出,自行计算加计扣除金额,并填报《中华人民共和国企业所得税月(季)度预缴纳税申报表(A类)》享受税收优惠,并根据享受加计扣除优惠的研发费用情况(前三季度)填写《研发费用加计扣除优惠明细表》(A107012)。
《研发费用加计扣除优惠明细表》(A107012)与规定的其他资料一并留存备查。
十、企业在10月份申报期提前享受前三季度研发费用加计扣除优惠后,在汇算清缴时还需对前三季度的研发费用进行纳税申报吗?
答:企业在10月份申报期提前享受前三季度研发费用加计扣除优惠,主要目的是减少企业10月份申报期的应纳税额,从而增加企业资金流,减少企业资金压力。
企业在次年办理上年度汇算清缴时,对10月份申报期已享受的前三季度研发费用,还需与第四季度的研发费用一起进行年度纳税申报,以全面享受研发费用加计扣除优惠,否则将可能导致少享受税收优惠,影响企业的合法权益。
05
表A107012变了!
研发费用加计扣除如何填报?
2023年,《研发费用加计扣除优惠明细表》(A107012)新增2项内容:
(1)将第50行“加计扣除比例”调整为“加计扣除比例及计算方法”,并相应增加研发费用加计扣除比例及计算方法代码表;
(2)增加第L1行“本年允许加计扣除的研发费用总额”、第L1.1行“第四季度允许加计扣除的研发费用金额”、第L1.2行“前三季度允许加计扣除的研发费用金额”。
新表如何填报?会计上如何处理呢?我们举例说明:
梅松公司属于非制造企业,2022年全年发生研发费用共计500万元(其中第四季度100万元),假设均未形成无形资产,且满足研发费用加计扣除的其他条件。则企业当年相关处理如下:
(1)会计处理:
(2)税务处理:
非制造业企业2022年前三季度研发费用加计扣除比例为75%,第四季度加计扣除比例为100%。纳税人享受第四季度加计扣除比例100%政策时,计算方法有两种,可自行选择:
①按比例计算:即第四季度研发费用加计扣除基数=全年研发费用金额×(第四季度实际经营月份数)/当年实际经营月份数
②按实际发生额计算。
在本案例中,纳税人按比例计算的,第四季度的加计扣除费用为500×1/4×100%=125,而按照实际发生额计算的加计扣除费用为100×100%=100。故选择按比例计算,对纳税人更有利。
加计扣除部分相关报表填报明细如下:
温馨提示:
纳税人享受研发费用加计扣除优惠政策时,对研发项目所发生的费用应当详细记录,包括人员工资、社保、资产折旧等等。



