
坯布方面,原料产品不同程度的上涨,也在一定程度上推动了坯布厂商上调坯布价格。


来自国内部分印染集聚区的印染厂开始启动染费上调模式:

干纺织不容易,行情差时犯难,行情好时左右为难。但有单总比没有单强,据行业人士表示,随着金三银四旺季的到来,后期企业生产订单预计会向好,那么印染企业势必会继续适当上调染费。鉴于染厂生产繁忙及染费不确定因素,小编友情提醒纺织企业:接单下单需谨慎,以免造成交期无法完成和最终差价出入带来不必要的损失!
而下游的纺织厂处境如何呢?还没彻底从春节前后的 “暴涨”中缓过神来,新一轮印染费上涨潮已再度来袭,不少贸易企业更是手足无措。
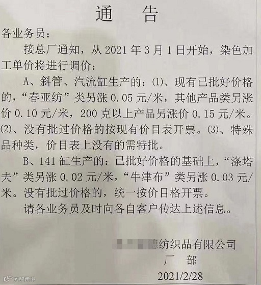
3月1日起,来自福建石狮、苏州吴江、浙江嘉兴绍兴等国内部分印染集聚区的印染厂开始启动染费上调模式,无疑再次对面料、服装生产和贸易商的成本雪上加霜。
某东莞工厂负责人表示:“过年前,接到预订单,高兴得不得了,开年就能开张!过完年,看着原料往上涨,不要说赚钱了,压根就是亏着本在卖……欲哭无泪。”
对此,还有工贸老板表示:“开工后执行的订单基本上都是年前接的,价格都已经谈好,原料上涨的这部分也只能自己消化了。”
一方面,不想得罪客户,想靠自己硬抗挺过涨价潮,可却一直只见潮涨不见潮落?另一方面,要想说服终端用户转嫁原料成本,携手共渡难关,又谈何容易?
快被一波更胜一波的涨价潮逼疯的纺织厂老板们,只能由衷地感叹:赚钱就不奢求了,今年的任务是“活着”!

来源:绸都网、化纤头条

北京顺纺
微信号:shunfangtex

欢迎光临北京顺纺
↑长按上方二维码关注






