
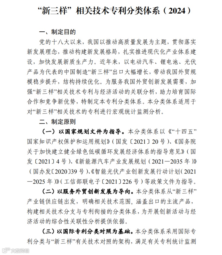
国知办发规字〔2024〕28号
各省、自治区、直辖市和新疆生产建设兵团知识产权局,各地方有关中心;国家知识产权局局机关各部门,专利局各部门,商标局,局其他直属单位、各社会团体:
现将编制的《“新三样”相关技术专利分类体系(2024)》印发给你们,请结合实际在工作中参照使用。
国家知识产权局办公室
2024年8月1日
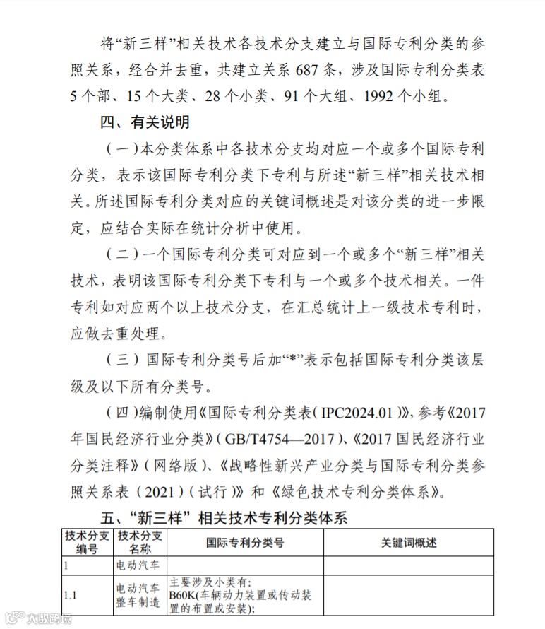
附件
















主营板块
管理咨询培训
为党政机关进行干部综合能力的培训;为企业进行领军人物、经营管理、专业技能、专精特新、股权上市等方面的培训,通过价值创新、营销管理、战略解码、组织激励,为企业发展提供系统解决方案。由格局首席战略绩效专家程冠杰老师为企业定制的《业绩改进》精品课,内容涉及“业绩增长、人才培育、体系建设、企业文化”等企业发展的重大问题,为企业发展精准赋能。
政策解读申报
我们拥有专业的宏观政策研究资源,可以提供最新的政策解读,帮助地方政府和企业抓住政策窗口期,有效利用宏观政策实现快速发展。同时,提供项目申报、项目规划、县域科技创新提升、搭建研发和科技服务平台以及“企业三体系”(质量管理体系、环境管理体系、职业健康安全管理体系)认证等服务。
财务税审辅导
与美国纳斯达克上市公司-理臣中国等多家财税机构合作,以专业视角为企业提供财务税审解决方案和相关服务,帮助企业步入财务税审正规化、标准化轨道。包括财税顾问、财务规范、成本管控、预算实施、内控建设、上市辅导、并购重组、税务风险管控、股权融资投资等。
法律法规咨询
与国内知名用工风险管控专家-安安法务等多家公司强强联合,提供国际化、专业化的法律咨询与服务,包括法律顾问、争议解决、商账梳理、尽职调查、法律辩护、企业投融资、股权架构与股权激励、知识产权维权、不良资产处置、用工风险管控等法律服务,为企业维护合法权益、规避法律风险。
格局服务平台
电话:15614836688 渠总



