
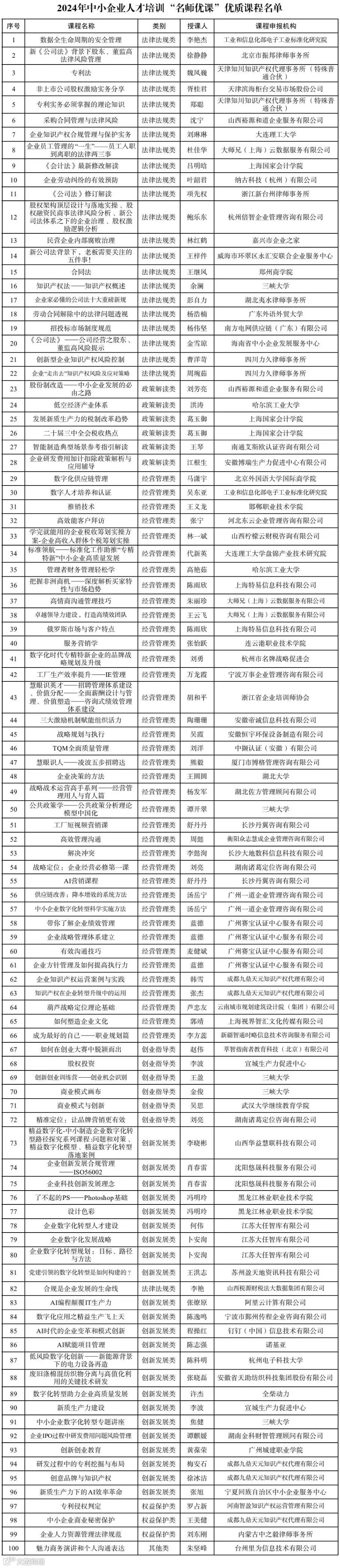
经公开征集、各地中小企业主管部门推荐、专家评审、企业家评价等程序,工业和信息化部近日发布2024年中小企业人才培训“名师优课”优质课程名单,共包括100门优质课程。工业和信息化部已建立“名师优课”课程库。中小企业可通过中国中小企业服务网(网址:www.chinasme.cn)、“企业微课”平台(网址:www.qiyeweike.com)、优质中小企业梯度培育平台(网址:zjtx.miit.gov.cn)等在线免费收看学习。
关于发布2024年中小企业人才培训“名师优课”优质课程的通知
各省、自治区、直辖市及计划单列市、新疆生产建设兵团中小企业主管部门:
为贯彻落实党中央、国务院关于促进中小企业发展的决策部署,加强中小企业人才培养公共服务,助力中小企业提升生产经营管理水平,我部组织开展2024年中小企业人才培训“名师优课”征集遴选活动。经公开征集、各地中小企业主管部门推荐、专家评审、企业家评价等程序,优选出100门优质课程,现予发布。有关事项通知如下:
一、我部已建立“名师优课”课程库,中小企业可通过中国中小企业服务网(网址:www.chinasme.cn)、“企业微课”平台(网址:www.qiyeweike.com)、优质中小企业梯度培育平台(网址:zjtx.miit.gov.cn)等在线免费收看学习。
二、各地中小企业主管部门要加强“名师优课”课程推广应用,依托各级中小企业公共服务机构、中小企业公共服务平台、小微企业创业创新基地、中小企业特色产业集群等开展公益送课行活动,并以“名师优课”课程为引领,组织带动各类培训机构挖掘课程资源,丰富培训内容,不断扩大服务供给,夯实公共培训服务基础。
三、“名师优课”课程为公益性培训服务资源,任何组织和个人不得使用“名师优课”课程开展收费服务或进行其他形式的牟利活动。
工信部发布首批50门中小企业人才培训“名师优课”优质课程
格局服务平台成立于2016年,深耕政企服务近十载,已累计为1300余家规上企业提供了个性化、专业化的深度服务。我们是中国企业联合会培训工作委员会的会员单位,河北省工信厅的中小企业公共服务示范平台和优质中小企业服务机构,省工商联的企业家素质提升工程培训基地,市工商联的民营企业教育培训基地。公司整合国内知名院所和服务机构,拥有广泛的企业服务资源(人民教育、格局商学、理臣中国、安安法务、河北工大等);加之团队自身的力量,以保姆式、跟班式、全程化的服务,为企业发展陪跑。
主营板块
管理咨询培训
为党政机关进行干部综合能力的培训;为企业进行领军人物、经营管理、专业技能、专精特新、股权上市等方面的培训,通过价值创新、营销管理、战略解码、组织激励,为企业发展提供系统解决方案。由格局首席战略绩效专家程冠杰老师为企业定制的《业绩改进》精品课,内容涉及“业绩增长、人才培育、体系建设、企业文化”等企业发展的重大问题,为企业发展精准赋能。
政策解读申报
我们拥有专业的宏观政策研究资源,可以提供最新的政策解读,帮助地方政府和企业抓住政策窗口期,有效利用宏观政策实现快速发展。同时,提供项目申报、项目规划、县域科技创新提升、搭建研发和科技服务平台以及“企业三体系”(质量管理体系、环境管理体系、职业健康安全管理体系)认证等服务。
财务税审辅导
与美国纳斯达克上市公司-理臣中国等多家财税机构合作,以专业视角为企业提供财务税审解决方案和相关服务,帮助企业步入财务税审正规化、标准化轨道。包括财税顾问、财务规范、成本管控、预算实施、内控建设、上市辅导、并购重组、税务风险管控、股权融资投资等。
法律法规咨询
与国内知名用工风险管控专家-安安法务等多家公司强强联合,提供国际化、专业化的法律咨询与服务,包括法律顾问、争议解决、商账梳理、尽职调查、法律辩护、企业投融资、股权架构与股权激励、知识产权维权、不良资产处置、用工风险管控等法律服务,为企业维护合法权益、规避法律风险。
格局服务平台
电话:15614836688 渠总
地址:衡水市桃城区中华南大街与胜利路交叉口雷霆大厦11楼

