近年来,我国持续加大研发费用加计扣除优惠,数据显示,2024年加计扣除等政策减税降费近9000亿,极大减轻了企业的税负及财务压力。
为帮助企业充分享受研发费用加计扣除优惠,本篇从全方位整理了研发费用加计扣除最新内容:
1 研发费用加计扣除最新政策全解(附2025政策延续)
2 企业研发活动该如何界定
3企业研发费用归集范围
4 研发费用加计扣除辅助账及账务处理
5 研发费用加计扣除留存备查的资料
01
研发费用加计扣除最新政策全解
一、现行政策优惠及加计扣除比例
1、除集成电路和工业母机外,研发费用加计扣除比例统一为100%
企业开展研发活动中实际发生的研发费用,未形成无形资产计入当期损益的,在按规定据实扣除的基础上,再按照实际发生额的100%在税前加计扣除;形成无形资产的,按照无形资产成本的200%在税前摊销。无形资产摊销年限不得低于10 年。
集成电路企业和工业母机企业开展研发活动中实际发生的研发费用,未形成无形资产计入当期损益的,在按规定据实扣除的基础上,在2023年1月1日至2027年12月31日期间,再按照实际发生额的120%在税前扣除;形成无形资产的,在上述期间按照无形资产成本的220%在税前摊销。
2、委托、合作、集中研发费用的加计扣除:
①企业委托境内的外部机构或个人进行研发活动发生的费用,按照费用实际发生额的80%计入委托方研发费用并按规定计算加计扣除;委托境外(不包括境外个人)进行研发活动所发生的费用,按照费用实际发生额的80%计入委托方的委托境外研发费用。委托境外研发费用不超过境内符合条件的研发费用三分之二的部分,可按规定在企业所得税前加计扣除。
②企业共同合作开发的项目,由合作各方就自身实际承担的研发费用分别计算加计扣除。
③企业集团根据生产经营和科技开发的实际情况,对技术要求高、投资数额大,需要集中研发的项目,其实际发生的研发费用,可以按照权利和义务相一致、费用支出和收益分享相配比的原则,合理确定研发费用的分摊方法,在受益成员企业间进行分摊,由相关成员企业分别计算加计扣除。
3、创意设计活动发生的相关费用可享受加计
企业为获得创新性、创意性、突破性的产品进行创意设计活动而发生的相关费用,可以按照规定进行加计扣除。
二、研发费用加计扣除享受条件
1、研发费用加计扣除适用企业
除负面清单行业:烟草制造业、住宿和餐饮业、批发和零售业、房地产业、租赁和商务服务业、娱乐业六大行业以及财政部和国家税务总局规定的其他行业(《国民经济行业分类与代码 (GB/T4754-2017 ) 》)以外,会计核算健全、实行查账征收并能够准确归集研发费用的居民企业。
2、不适用加计扣除的活动
(1)企业产品(服务)的常规性升级。
(2)对某项科研成果的直接应用,如直接采用公开的新工艺、材料、装置、产品、服务或知识等。
(3)企业在商品化后为顾客提供的技术支持活动。
(4)对现存产品、服务、技术、材料或工艺流程进行重复或简单改变。
(5)市场调查研究、效率调查或管理研究。
(6)作为工业(服务)流程环节或常规的质量控制、测试分析、维修维护。
(7)社会科学、艺术或人文学方面的研究。
三、享受时间节点
企业可在当年 7 月份预缴、10 月份预缴以及企业所得税年度汇算清缴时申报享受研发费用加计扣除政策。
四、2025可继续享受加计扣除政策
02
企业研发活动的界定
适用研发费用加计扣除政策的两大核心是 “研发活动的判断”和 “研发费用的准确核算归集”,首先需要明确其研发项目是否为研发活动。根据财税〔2015〕119 号的规定,研发活动是指企业为获得科学与技术新知识,创造性运用科学技术新知识,或实质性改进技术、产品(服务)、工艺而持续进行的具有明确目标的系统性活动。
一、研发活动的类型
研发活动可分为基础研究(不含艺术或人文学方面的研究)、应用研究(不含对某项科研成果的直接应用,对现存产品、服务、技术、材料或工艺流程进行的重复或简单改变)、试验发展(不含市场调查、质量控制、测试分析、维修维护、常规测试、为生产工艺而进行的设计、试生产等)三类。
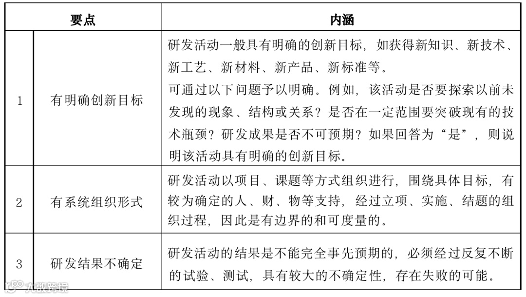
二、研发活动判断的要点
研发活动判断要点有三个,一是有明确创新目标,二是有系统组织形式,三是研发结果不确定。
三、研发活动的组织形式
“研发活动的判断”和 “研发费用的准确核算归集”两者都需要以研发项目为基础,即判断研发项目是否为研发活动且按照研发项目进行研发费用准确核算归集。因此,规范的研发项目管理是研发费用加计扣除政策适用的基础和前提。
1、主要组织形式
根据企业研发活动组织方式的不同,企业研发项目一般分为自主研发、委托研发、合作研发与集中研发。
2、委托研发与合作研发的确认
《技术合同认定管理办法》(国科发政字〔2000〕63 号)第六条规定:未申请认定登记和未予登记的技术合同,不得享受国家对有关促进科技成果转化规定的税收、信贷和奖励等方面的优惠政策。因此,委托研发与合作研发项目应签订合同,委托、合作研发的合同需经科技行政主管部门登记。其中,根据财税〔2018〕64 号规定,委托境外进行研发活动由委托方到科技行政主管部门进行登记。
03
研发费用归集范围
一、人员人工费用
指直接从事研发活动人员的工资薪金、基本养老保险费、基本医疗保险费、失业保险费、工伤保险费、生育保险费和住房公积金,以及外聘研发人员的劳务费用。
二、直接投入费用
指研发活动直接消耗的材料、燃料和动力费用;用于中间试验和产品试制的模具、工艺装备开发及制造费,不构成固定资产的样品、样机及一般测试手段购置费,试制产品的检验费;用于研发活动的仪器、设备的运行维护、调整、检验、维修等费用,以及通过经营租赁方式租入的用于研发活动的仪器、设备租赁费。
三、折旧费用
指用于研发活动的仪器、设备的折旧费。
四、无形资产摊销费用
指用于研发活动的软件、专利权、非专利技术(包括许可证、专有技术、设计和计算方法等)的摊销费用。
五、新产品设计费、新工艺规程制定费、新药研制的临床试验费、勘探开发技术的现场试验费
指企业在新产品设计、新工艺规程制定、新药研制的临床试验、勘探开发技术的现场试验过程中发生的与开展该项活动有关的各类费用。
(六)其他相关费用
指与研发活动直接相关的其他费用,如技术图书资料费、资料翻译费、专家咨询费、高新科技研发保险费,研发成果的检索、分析、评议、论证、鉴定、评审、评估、验收费用,知识产权的申请费、注册费、代理费,差旅费、会议费,职工福利费、补充养老保险费、补充医疗保险费。
此类费用总额不得超过可加计扣除研发费用总额的10%。
04
研发费用加计扣除辅助账及账务处理
一、会计核算要求
1 遵照国家统一会计制度:企业应按照国家财务会计制度要求,对研发支出进行会计处理。
2 设置研发支出辅助账:对享受加计扣除的研发费用,按研发项目设置辅助账,准确归集核算当年可加计扣除的各项研发费用实际发生额。企业在一个纳税年度内进行多项研发活动的,应按照不同研发项目分别归集 可加计扣除的研发费用。企业研发费用各项目的实际发生额归集不准确的,税务机关有权对其税前扣除额或加计扣除额进行合理调整。
3 研发费用与生产费用分别核算:企业应对研发费用和生产经营费用 分别核算,准确、合理归集各项费用支出,对划分不清的,不得实行加计 扣除。
二、辅助账设置
研发项目立项时应设置研发支出辅助账,由企业留存备查。2015 年第 97 号公告和 2021 年第 28 号公告为指导企业设置研发支出辅助账。
辅助账格式要求、核算流程及案例分析等详细内容,可阅读往期文章:【研发费用】一文全解!研发费用辅助帐怎么做?高企、加计扣除建账要点
三、会计科目设置
“研发支出”科目 ,是一个过渡性的科目。依据《企业会计准则》,对于企业在研发项目上的支出,应该区分费用是用在研究阶段,还是用在开发阶段。
研发费用支出,在发生时计入当期损益;如果满足资本化条件,方可确认为无形资产。研究阶段的支出属于费用化的范畴,支出发生时借记“研发支出——费用化支出”,期末转入“管理费用”;无法区分研究阶段和开发阶段的支出,应当在发生时费用化,计入当期损益(管理费用)。
开发阶段分两种情况,第一种情况不符合资本化条件的时候,和研究阶段的处理相同;第二种情况,符合资本化条件,这时借记“研发支出——资本化支出”,有些像未转入固定资产之前的在建工程,“研发支出—资本化支出”科目的余额在编制资产负债表时填入开发支出,达到预定用途之后,结转到无形资产。
小结:研发费不符合记资本化条件时记在管理费用,对于企业内部研究开发项目,研究阶段的有关支出,应当在发生时全部费用化,计入当期损益(管理费用)。研发费要形成无形资产必须是开发阶段,符合资本化条件,并且达到预定用途之后。
四、会计分录模板
注意,从2018年6月起, 利润表附件中的一般企业财务报表增加了一级科目“研发费用”。“研发费用”反映企业进行研发过程中发生的费用化支出。税务机关在本年度审查研发费用加计扣除时,可能会要求企业只有在“研发费用”项下的费用才允许加计扣除。
05
研发费用加计扣除留存备查的资料
企业研发费用加计扣除资料应留存备查,留存备查资料应从享受优惠当年的企业所得税汇算清缴期结束次日起保留10年。
企业自主、委托境内、合作、集中研发费用享受加计扣除政策的, 应留存备查以下资料:
1.自主、委托、合作研究开发项目计划书和企业有权部门关于自主、 委托、合作研究开发项目立项的决议文件;
2.自主、委托、合作研究开发专门机构或项目组的编制情况和研发 人员名单;
3.经科技行政主管部门登记的委托、合作研究开发项目的合同,科 技行政主管部门一般是指技术合同登记机构;
4.从事研发活动的人员(包括外聘人员)和用于研发活动的仪器、 设备、无形资产的费用分配说明(包括工作使用情况记录及费用分配计算 证据材料);
5.集中研发项目研发费决算表、集中研发项目费用分摊明细情况表 和实际分享收益比例等资料;
6.“研发支出”辅助账及汇总表
要想充分享受研发费用加计扣除政策,企业应根据企业自身情况和政策要求,做好研发费用的管理。
格局服务平台成立于2016年,深耕政企服务近十载,已累计为1300余家规上企业提供了个性化、专业化的深度服务。我们是中国企业联合会培训工作委员会的会员单位,河北省工信厅的中小企业公共服务示范平台和优质中小企业服务机构,省工商联的企业家素质提升工程培训基地,市工商联的民营企业教育培训基地。公司整合国内知名院所和服务机构,拥有广泛的企业服务资源(人民教育、格局商学、理臣中国、安安法务、河北工大等);加之团队自身的力量,以保姆式、跟班式、全程化的服务,为企业发展陪跑。
主营板块
管理咨询培训
为党政机关进行干部综合能力的培训;为企业进行领军人物、经营管理、专业技能、专精特新、股权上市等方面的培训,通过价值创新、营销管理、战略解码、组织激励,为企业发展提供系统解决方案。由格局首席战略绩效专家程冠杰老师为企业定制的《业绩改进》精品课,内容涉及“业绩增长、人才培育、体系建设、企业文化”等企业发展的重大问题,为企业发展精准赋能。
政策解读申报
我们拥有专业的宏观政策研究资源,可以提供最新的政策解读,帮助地方政府和企业抓住政策窗口期,有效利用宏观政策实现快速发展。同时,提供项目申报、项目规划、县域科技创新提升、搭建研发和科技服务平台以及“企业三体系”(质量管理体系、环境管理体系、职业健康安全管理体系)认证等服务。
财务税审辅导
与美国纳斯达克上市公司-理臣中国等多家财税机构合作,以专业视角为企业提供财务税审解决方案和相关服务,帮助企业步入财务税审正规化、标准化轨道。包括财税顾问、财务规范、成本管控、预算实施、内控建设、上市辅导、并购重组、税务风险管控、股权融资投资等。
法律法规咨询
与国内知名用工风险管控专家-安安法务等多家公司强强联合,提供国际化、专业化的法律咨询与服务,包括法律顾问、争议解决、商账梳理、尽职调查、法律辩护、企业投融资、股权架构与股权激励、知识产权维权、不良资产处置、用工风险管控等法律服务,为企业维护合法权益、规避法律风险。
格局服务平台
电话:15614836688 渠总

