1.企业开展研发活动中实际发生的研发费用,未形成无形资产计入当期损益的,在按规定据实扣除的基础上,再按照实际发生额的100%在税前加计扣除;形成无形资产的,按照无形资产成本的200%在税前摊销。无形资产摊销年限不得低于10年。作为投资或者受让的无形资产,有关法律规定或者合同约定了使用年限的,可以按照法律规定或者合同约定的使用限分期摊销。(财政部 税务总局公告2023年第7号)
2.集成电路企业和工业母机企业开展研发活动中实际发生的研发费用,未形成无形资产计入当期损益的,在按规定据实扣除的基础上,在2023年1月1日至2027年12月31日期间,再按照实际发生额的120%在税前扣除;形成无形资产的,在上述期间按照无形资产成本的220%在税前摊销。注意:国家鼓励的集成电路生产企业、国家鼓励的重点集成电路设计企业、工业母机企业均依据国家制定下发的企业清单确定;集成电路装备、材料、封闭、测试企业需要通过省级发改和工信部门核查。(财政部 税务总局 国家发展改革委 工业和信息化部公告2023年第44号、)
3.企业可在当年7月份预缴、10月份预缴以及企业所得税年度汇算清 缴时申报享受研发费用加计扣除政策。(国家税务总局 财政部公告2023年第11号)
财企〔2007〕194号和企业会计准则第6号及指南——无形资产,是研发费用扣除的会计口径。
《中华人民共和国企业所得税法》,是有关研发费加计扣除的法律规定,税法第三十条第一项规定了开发新技术、新产品、新工艺发生的研究开发费用在计算应纳税所得额时加计扣除,自2008年1月1日起实施。
《中华人民共和国企业所得税法实施条例》,是国务院根据企业所得税法制定,条例第九十五条规定了企业为开发新技术、新产品、新工艺发生的研究开发费用,未形成无形资产计入当期损益的,在按照规定据实扣除的基础上,按照研究开发费用的50%加计扣除;形成无形资产的,按照无形资产成本的150%摊销。
国税发〔2008〕116号、财税〔2013〕70号,对研发费用加计扣除政策作出系统、详细规定,自2016年1月1日起废止。
财税〔2015〕119号,采用负面清单方式,扩大了可加计扣除研发费用的范围,自2016年1月1日起实施(部分条款被财税〔2018〕99号废止)。
国家税务总局公告2015年第97号,明确了财税〔2015〕119号文的政策执行口径,发布了2015年版研发费用辅助账。自2016年1月1日实施(部分条款被总局公告2017年第40号、财税〔2018〕64号和税务总局公告2019年第41号废止)。
国科发火〔2016〕195号 (高新技术企业认定管理工作指引)规定了研发费用扣除的高新技术企业认定口径。
国家税务总局公告2017年第40号,完善和明确了部分研发费用范围和归集口径,自2017年1月1日起实施。
财税〔2017〕34号,将科技型中小企业享受研发费用加计扣除比例由50%提高到75%。优惠期限:2017年1月1日至2019年12月31日。
财税〔2017〕34号、总局公告2017年第18号(已失效)、国科发政〔2017〕115号、国科火字〔2017〕144号、财税〔2018〕76号、国科发火〔2018〕11号 、总局公告2018年第45号、国科火字〔2022〕67号、财政部 税务总局 科技部公告2022年第16号是科技型中小企业研发费用加计扣除政策和管理体系。
财税〔2018〕64号,从2018年1月1日起,取消企业委托境外研发费用不得加计扣除限制,企业委托境外进行研发活动所发生的费用,按照费用实际发生额的80%计入委托方的委托境外研发费用。委托境外研发费用不超过境内符合条件的研发费用三分之二的部分,可以按规定在企业所得税前加计扣除。
财税〔2018〕99号和财政部 税务总局公告2021年第6号,规定在2018年1月1日至2023年12月31日期间,将研发费用加计扣除比例从50%提高到75%。
国家税务总局公告2019年第41号,明确了企业申报享受研发费用加计扣除政策时,按照国家税务总局公告2018年第23号的规定执行,不再填报《研发项目可加计扣除研究开发费用情况归集表》和报送《“研发支出”辅助账汇总表》。《“研发支出”辅助账汇总表》由企业留存备查。本公告适用于2019年度及以后年度企业所得税汇算清缴申报。
财政部 税务总局公告2021年第13号(已废止),从2021年1月1日起,制造业企业研发费用加计扣除比例由75%提高到100%。并规定企业预缴申报当年第3季度(按季预缴)或9月份(按月预缴)企业所得税时,可以自行选择就当年上半年研发费用享受加计扣除优惠政策。
国家税务总局公告2021年第28号(文件第一条现已失效),在2021年10月预缴申报时,允许企业自主选择提前享受前三季度研发费用加计扣除优惠。发布了2021版研发费用辅助账样式,降低了填写难度。将4类辅助账样式合并为一类,共“1张辅助账+1张汇总表”。调整优化了“其他相关费用”限额的计算方法,改为统一计算所有研发项目“其他相关费用”限额,即允许多个项目“其他相关费用”限额调剂使用,总体上提高了可加计扣除的金额。
财政部 税务总局 科技部公告2022年第16号(已废止),自2022年1月1日起,科技型中小企业研发费用加计扣除比例由75%提高到100%。
国家税务总局公告2022年第10号(已废止),规定企业10月份预缴申报第3季度(按季预缴)或9月份(按月预缴)企业所得税时,可以自主选择就当年前三季度研发费用享受加计扣除优惠政策。
财政部 税务总局 科技部公告2022年第28号,将现行适用研发费用税前加计扣除比例75%的企业,在2022年10月1日至2022年12月31日期间,税前加计扣除比例提高至100%。(已被财政部 税务总局公告2023年第7号废止)
财政部 税务总局公告2023年第7号,将符合条件行业企业研发费用税前加计扣除比例由75%提高至100%的政策,作为制度性安排长期实施,自2023年1月1日起执行。
国家税务总局 财政部公告2023年第11号,规定自2023年1月1日起,对7月份预缴申报第2季度(按季预缴)或6月份(按月预缴)企业所得税时,能准确归集核算研发费用的,允许企业就当年上半年发生的研发费用享受加计扣除政策。即在原有10月份预缴申报和年度汇算清缴两个享受时点的基础上,再新增一个享受时点。
财政部 税务总局 国家发展改革委 工业和信息化部公告2023年第44号,规定集成电路企业和工业母机企业开展研发活动中实际发生的研发费用,未形成无形资产计入当期损益的,在按规定据实扣除的基础上,在2023年1月1日至2027年12月31日期间,再按照实际发生额的120%在税前扣除;形成无形资产的,在上述期间按照无形资产成本的220%在税前摊销。
《关于开展2023年度享受研发费用加计扣除政策的工业母机企业清单制定工作的通知》(工信部联通装函〔2024〕60号),制定了享受研发费用加计扣除政策的工业母机企业清单。
-
《关于2024年度享受研发费用加计扣除政策的工业母机企业清单制定工作有关事项的通知》(工信部联通装函〔2025〕64号),规定了2024年度享受研发费用加计扣除政策的工业母机企业需同时符合的条件,及提交材料清单有关事项。 - 《国家发展改革委等部门关于做好2025年享受税收优惠政策的集成电路企业或项目、软件企业清单制定工作的通知》(发改高技〔2025〕385号),规定了2025年享受税收优惠政策的集成电路企业或项目、软件企业清单制定工作有关事项通知。
- 《国家税务总局关于优化企业所得税年度纳税申报表的公告》(国家税务总局公告2025年第1号),由于财政部 税务总局 科技部2022年第28号公告已经废止,纳税人无需分别计算前三季度、第四季度研发费用金额。因此,删除了《研发费用加计扣除优惠明细表》(A107012)中的相关行次,并对“加计扣除比例及计算方法”的填报口径进行调整。
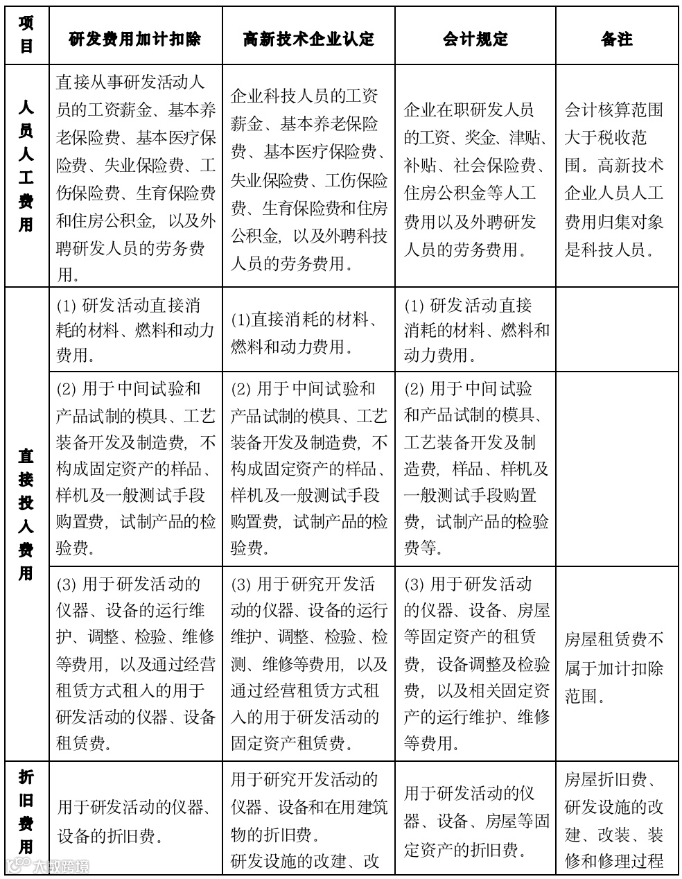
接受劳务派遣的企业按照协议(合同)约定支付给劳务派遣企业,且由劳务派遣企业实际支付给外聘研发人员的工资薪金等费用,属于外聘研发人员的劳务费用。
2. 工资薪金包括按规定可以在税前扣除的对研发人员股权激励的支出。
3. 直接从事研发活动的人员、外聘研发人员同时从事非研发活动的,企业应对其人员活动情况做必要记录,并将其实际发生的相关费用按实际工时占比等合理方法在研发费用和生产经营费用间分配,未分配的不得加计扣除。
指研发活动直接消耗的材料、燃料和动力费用;用于中间试验和产品试制的模具、工艺装备开发及制造费,不构成固定资产的样品、样机及一般测试手段购置费,试制产品的检验费;用于研发活动的仪器、设备的运行维护、调整、检验、维修等费用,以及通过经营租赁方式租入的用于研发活动的仪器、设备租赁费。
1. 以经营租赁方式租入的用于研发活动的仪器、设备,同时用于非研发活动的,企业应对其仪器设备使用情况做必要记录,并将其实际发生的租赁费按实际工时占比等合理方法在研发费用和生产经营费用间分配,未分配的不得加计扣除。
2. 企业研发活动直接形成产品或作为组成部分形成的产品对外销售的,研发费用中对应的材料费用不得加计扣除。
3. 产品销售与对应的材料费用发生在不同纳税年度且材料费用已计入研发费用的,可在销售当年以对应的材料费用发生额直接冲减当年的研发费用,不足冲减的,结转以后年度继续冲减。
指用于研发活动的仪器、设备的折旧费。
1. 用于研发活动的仪器、设备,同时用于非研发活动的,企业应对其仪器设备使用情况做必要记录,并将其实际发生的折旧费按实际工时占比等合理方法在研发费用和生产经营费用间分配,未分配的不得加计扣除。
2. 企业用于研发活动的仪器、设备,符合税法规定且选择加速折旧优惠政策的,在享受研发费用税前加计扣除政策时,就税前扣除的折旧部分计算加计扣除。(2016年度税收与会计折旧取其孰小;2017年度及以后年度以税收折旧为准。)
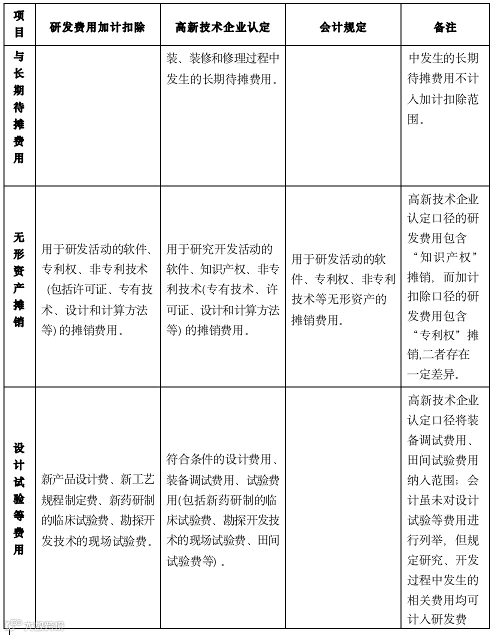
指用于研发活动的软件、专利权、非专利技术(包括许可证、专有技术、设计和计算方法等)的摊销费用。
1. 用于研发活动的无形资产,同时用于非研发活动的,企业应对其无形资产使用情况做必要记录,并将其实际发生的摊销费按实际工时占比等合理方法在研发费用和生产经营费用间分配,未分配的不得加计扣除。
2. 用于研发活动的无形资产,符合税法规定且选择缩短摊销年限的,在享受研发费用税前加计扣除政策时,就税前扣除的摊销部分计算加计扣除。
指企业在新产品设计、新工艺规程制定、新药研制的临床试验、勘探开发技术的现场试验过程中发生的与开展该项活动有关的各类费用。
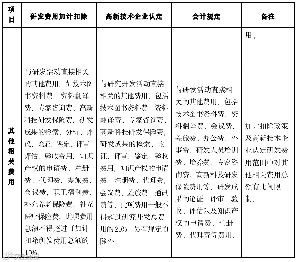
指与研发活动直接相关的其他费用,如技术图书资料费、资料翻译费、专家咨询费、高新科技研发保险费,研发成果的检索、分析、评议、论证、鉴定、评审、评估、验收费用,知识产权的申请费、注册费、代理费,差旅费、会议费,职工福利费、补充养老保险费、补充医疗保险费。
此类费用总额不得超过可加计扣除研发费用总额的10%。
格局服务平台成立于2016年,深耕政企服务近十载,已累计为1300余家规上企业提供了个性化、专业化的深度服务。我们是中国企业联合会培训工作委员会的会员单位,河北省工信厅的中小企业公共服务示范平台和优质中小企业服务机构,省工商联的企业家素质提升工程培训基地,市工商联的民营企业教育培训基地。公司整合国内知名院所和服务机构,拥有广泛的企业服务资源(人民教育、格局商学、理臣中国、安安法务、河北工大等);加之团队自身的力量,以保姆式、跟班式、全程化的服务,为企业发展陪跑。
主营板块
管理咨询培训
为党政机关进行干部综合能力的培训;为企业进行领军人物、经营管理、专业技能、专精特新、股权上市等方面的培训,通过价值创新、营销管理、战略解码、组织激励,为企业发展提供系统解决方案。由格局首席战略绩效专家程冠杰老师为企业定制的《业绩改进》精品课,内容涉及“业绩增长、人才培育、体系建设、企业文化”等企业发展的重大问题,为企业发展精准赋能。
政策解读申报
我们拥有专业的宏观政策研究资源,可以提供最新的政策解读,帮助地方政府和企业抓住政策窗口期,有效利用宏观政策实现快速发展。同时,提供项目申报、项目规划、县域科技创新提升、搭建研发和科技服务平台以及“企业三体系”(质量管理体系、环境管理体系、职业健康安全管理体系)认证等服务。
财务税审辅导
与美国纳斯达克上市公司-理臣中国等多家财税机构合作,以专业视角为企业提供财务税审解决方案和相关服务,帮助企业步入财务税审正规化、标准化轨道。包括财税顾问、财务规范、成本管控、预算实施、内控建设、上市辅导、并购重组、税务风险管控、股权融资投资等。
法律法规咨询
与国内知名用工风险管控专家-安安法务等多家公司强强联合,提供国际化、专业化的法律咨询与服务,包括法律顾问、争议解决、商账梳理、尽职调查、法律辩护、企业投融资、股权架构与股权激励、知识产权维权、不良资产处置、用工风险管控等法律服务,为企业维护合法权益、规避法律风险。
格局服务平台
电话:15614836688 渠总

