《四川省推动大规模设备更新
和消费品以旧换新实施方案》
(简称方案)
已正式印发

《方案》发布
设备更新、以旧换新、循环利用
标准提升等行动
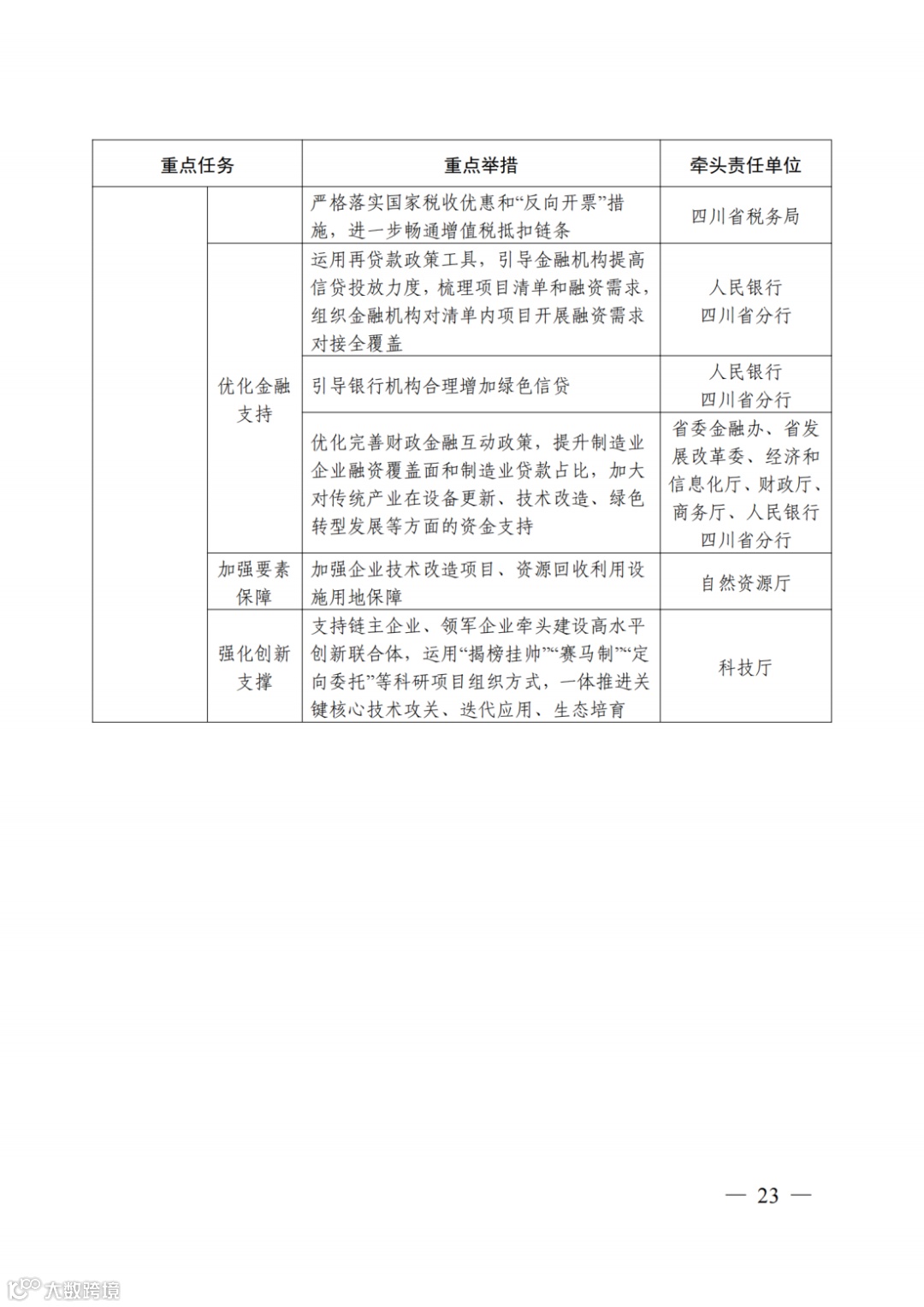
同时在财税政策、金融支持
要素保障、创新支撑等领域
强化政策保障
《方案》提出目标:
到2027年,全省工业、农业、建筑、交通、教育、文旅、医疗等领域设备投资规模较2023年增长25%以上。重点行业主要用能设备能效基本达到节能水平,环保绩效达到A级水平的产能比例大幅提升,规模以上工业企业数字化研发设计工具普及率超过90%、关键工序数控化率达到全国平均水平。报废汽车回收量较2023年增加一倍,二手车交易量较2023年增长50%,废旧家电回收量较2023年增长35%,再生材料在资源供给中的占比进一步提升,资源循环利用链条基本建立。
2027年
四川将加装更新住宅电梯2.7万部以上
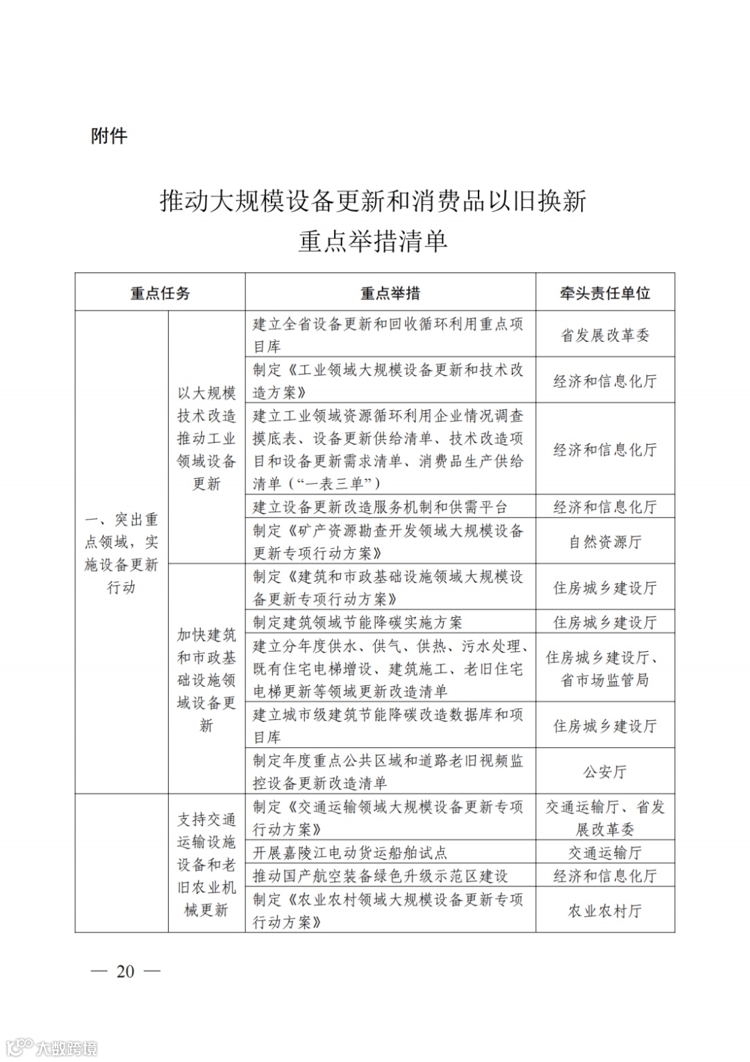
《方案》提出,要突出重点领域,实施设备更新行动,具体涵盖工业领域设备更新、建筑和市政基础设施领域设备更新、交通运输设施设备和老旧农业机械更新、教育文旅医疗设备水平提升四个方面。
其中,《方案》提到,要推进市政基础设施设备更新改造,例如,加强城市(含县城)地下管网规划建设管理,推进城市燃气老化管网和设施设备更新改造。一个目标是,到2027年,四川将改建城市(县城)供排水、燃气等管道2.1万公里以上。
同时,四川将推进老旧电梯等既有建筑设备更新改造,结合群众意愿和可安装条件,因地制宜推进既有住宅增设电梯。对投入使用年限长、配置水平低、运行故障率高的住宅电梯实施安全评估,加快更新(含改造、大修)不符合现行产品标准、安全风险高的老旧住宅电梯,到2027年,加装更新(含改造、大修)住宅电梯2.7万部以上。
在航空领域,《方案》提出,四川将面向城市空运、应急救援、物流运输等应用场景,加快电动垂直起降飞行器、轻小型固定翼电动飞机、新能源无人机等创新产品应用,根据各地既有基础设施条件和经济承受能力,建立完善城市空运、物流配送等设施网络。
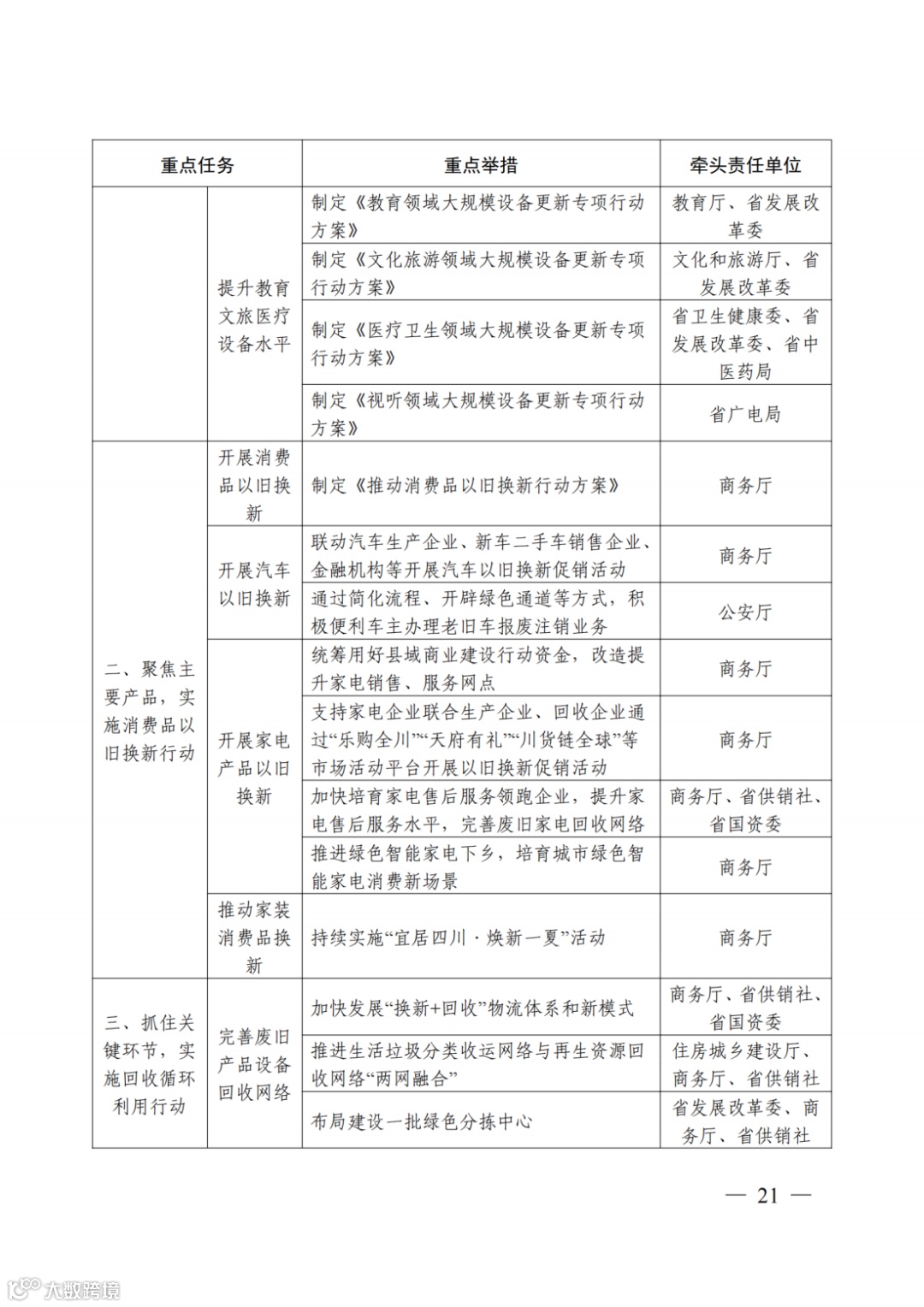
在提升教育文旅医疗设备水平方面,四川将推动符合条件的高校、职业学校(含技工院校)更新置换先进教学及科研技术设备,同时推动各地中小学校计算机、多媒体教学设备更新,积极推进普通教室、专用教室和实践场所等数字化建设,提升数字校园建设水平。
另一方面,四川还将提升文旅设备水平,例如,积极推进博物馆、图书馆、文化馆、体育馆、科技馆、基层综合性文化服务中心、考古遗址公园、非遗传承体验基地等文物保护及公共文体服务设施升级。同时,推进文旅数字化、智慧化技术场景开发和推广应用,加快建成一批智慧景区。
汽车、家电、家装消费品以旧换新
推广应用“以竹代塑”产品
除了在重点领域实施设备更新行动以外,政事君梳理发现,《方案》还聚焦汽车、家电产品、家装消费品等主要产品,实施消费品以旧换新行动。
其中,四川将加大汽车以旧换新支持力度,制定实施汽车以旧换新政策措施,联动汽车生产企业、新车二手车销售企业、金融机构等开展汽车以旧换新促销活动,积极组织在川汽车生产和销售企业参与新能源汽车品牌推广活动,激发汽车市场消费潜力。在依法依规淘汰老旧汽车方面,还将鼓励构建汽车从生产到回收拆解的全生命周期信息交互系统。
针对家电产品以旧换新,《方案》提出,四川将支持家电销售企业联合生产企业、回收企业开展以旧换新促销,开设线上线下家电以旧换新专区。同时促进绿色智能家电消费,落实绿色智能家电消费实施方案,鼓励各地、各企业对消费者购买绿色智能家电给予补贴或优惠。
此外,《方案》还提到,四川将通过政府支持、企业让利等多种方式,支持居民开展旧房装修、厨卫等局部“适老化”改造。积极推进建筑室内装修装配化,大力推广应用竹制家具、竹地板等“以竹代塑”产品,鼓励企业打造体验式、沉浸式、互动式消费场景。此外,还将支持职工提取住房公积金账户存储余额用于购买、建造、翻建、大修自住住房。持续实施家装消费品换新促销活动。
实施回收循环利用行动
加强电子产品二手交易信息安全监管
《方案》提出实施回收循环利用行动,推动完善废旧产品设备回收网络、支持二手商品流通交易、提高废弃物资源化和再利用水平。
其中,《方案》提到要完善废旧产品设备回收网络,推广回收车辆“定点、定时”进社区的“以车代库”回收模式,鼓励运用移动互联网媒介构建线上线下预约、上门回收、绿色兑换、以旧换新、定制回收等多元化回收场景。
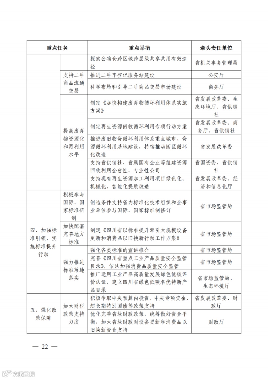
此外,四川还将支持二手商品流通交易。具体而言,持续推进二手车登记服务站建设,严格落实便利二手车交易登记管理各项措施。同时,支持电子产品生产企业发展二手交易、翻新维修等业务,加强计算机类、通讯类和消费类电子产品二手交易信息安全监管,防范用户信息泄露及恶意恢复。
在二手商品线上线下交易方面,四川将科学布局和引导二手商品交易市场建设,支持汽车、家具、家电、电器电子产品、农业机械等二手商品交易。鼓励二手车交易市场向信息化、数字化方向转型升级,健全和完善二手车交易全流程服务体系。推动二手商品线上交易平台完善交易诚信体系,加强交易平台、销售者、消费者、从业人员信用信息共享,规范二手商品流通秩序和交易行为。
《方案》还提到,要加强标准引领,实施标准提升行动。例如,鼓励省内国家级标准化技术组织和企事业单位,围绕无人机、北斗导航、信息技术、再生资源循环利用、消防安全、家居用品等产业,积极参与国际、国家标准制修订工作,以标准“走出去”带动四川装备、产品、技术和服务“走出去”。
在政策保障方面,《方案》提出,将在加大财税政策支持力度、优化金融支持、加强要素保障、强化创新支撑等方面进行布局。例如,实施居民消费贷款贴息政策,指导银行机构聚焦汽车购置、电子产品、住房装修、家电家具耐用品等商品消费,持续加大信贷投入。
全文如下
👇
四川省人民政府
关于印发《四川省推动大规模设备更新和消费品以旧换新实施方案》的通知
川府发〔2024〕10号
各市(州)、县(市、区)人民政府,省政府各部门、各直属机构,有关单位:
现将《四川省推动大规模设备更新和消费品以旧换新实施方案》印发给你们,请认真贯彻落实。
四川省人民政府
2024年5月11日























